Wusel
Wellenjunkey /|/|__
Ich hatte vor vielen Jahren bei meinem letzten Studio-Umbau einen DAW-Monitor-Controller so halb entwickelt. Es gieng dabei darum, das er sehr flach ist in der Bautiefe, da mein Tisch oben keine hohen Einbau-Tiefen besitzt. Im Grunde soll er flexibel Quellen wie Ziele umschalten, und am Tisch keine Kabel haben, die sollen hinten zu den Patchbay's liegen.
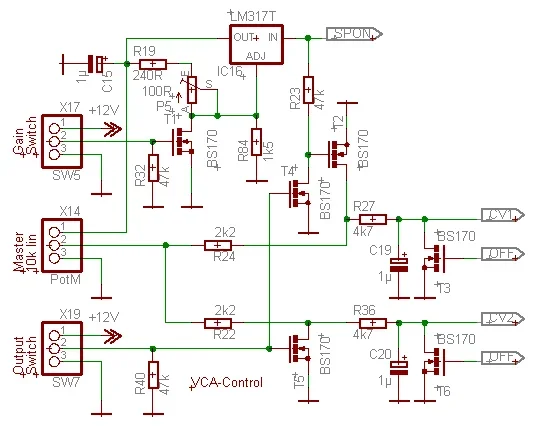
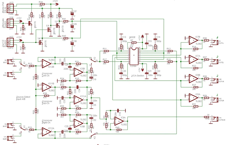
Er sollte damals wie heute eben einfaches können, zwei Quellen, (optionale externe Insert), FX einschleifen können, zwei Abhören (Studiomonitore, und passive Speaker) ansteuern können. Ein paar Features wie Mono-Schaltung um schnell zu sehen wo Probleme vorliegen, Pegel sehen per VU-Meter., auch Peak-Probleme Eine Crossover für einen aktiven Sub bei Bedarf ebenso. Dann wird eben ein aktives Filter umgeschalten. Weiterhin eben eine Insert für FX-Komponenten wie Limiter, Kompressoren, Equalizer im Master-Bereich.
Der Plan ist, es wie damals geplant, mit Frontplatten-Schäfer zu fertigen in der Frontplate, wie eben einfache saubere Audio-Hardware. Dachte dieses Projekt setze ich hier einfach on, will auch keine schiefen Kommentare haben, nur eben Gleichgesinnte gleicher Idee. Dann mal endlich los
Er sollte damals wie heute eben einfaches können, zwei Quellen, (optionale externe Insert), FX einschleifen können, zwei Abhören (Studiomonitore, und passive Speaker) ansteuern können. Ein paar Features wie Mono-Schaltung um schnell zu sehen wo Probleme vorliegen, Pegel sehen per VU-Meter., auch Peak-Probleme Eine Crossover für einen aktiven Sub bei Bedarf ebenso. Dann wird eben ein aktives Filter umgeschalten. Weiterhin eben eine Insert für FX-Komponenten wie Limiter, Kompressoren, Equalizer im Master-Bereich.
Der Plan ist, es wie damals geplant, mit Frontplatten-Schäfer zu fertigen in der Frontplate, wie eben einfache saubere Audio-Hardware. Dachte dieses Projekt setze ich hier einfach on, will auch keine schiefen Kommentare haben, nur eben Gleichgesinnte gleicher Idee. Dann mal endlich los
Anhänge
Zuletzt bearbeitet:









