GuywithBass
Synthesizer Azubi
Hallo Gemeinde ich bilde mir ein ein wenig in der Beschaltung von OpAmps verstanden zu haben komme aber bei der Schaltung eines Einfachen Mixer fürs Eurorack mit einen Stellglied für den Ausgangspegel im begreifen nicht weiter.
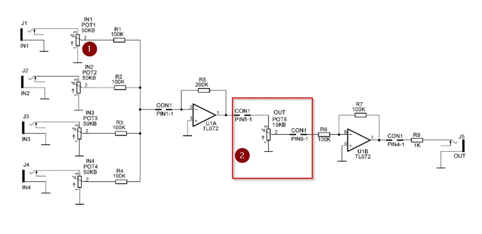
Jetzt will ich mir einen erweiterten Mixer mit 6 Eingängen bauen und will diese Schaltung erweitern und wenn es geht vorwiegend 100K-Potentiometer nutzen.

Die Potentiometer (1) in den Eingängen können ohne weiteres auch mit 100K-Varianten bestückt werden. Das konnte ich auch erfolgreich umsetzen.
Für das Potentiometer vor der Bufferstufe, das den Ausgangspegel bestimmt soll (so habe ich es mal gehört) unbedingt eine 10k-Variante genommen werden und nicht 50k oder 100K.
Das verstehe ich nicht. Da hier nur Spannungverstärkt wird und der Buffer letztendlich nur den Ausgangswiderstand reduziert sehe ich nicht warum hier ein 10k angesagt ist.
Braucht der OPAmp U1A eine mindest Belastung?
Frage:
1) Wenn die 10K-Variante das beste ist, warum?
2) Was passiert wenn ich den Werte erhöhe. Sind auch 50k, 100k oder 1M möglich. Was ändert sich ggf. nachteilig.
Über hilfreiche Kommentare, weitere führende Links oder Sachdienliche Antworten, bin ich wie immer Dankbar.
Gruß
GwB
Jetzt will ich mir einen erweiterten Mixer mit 6 Eingängen bauen und will diese Schaltung erweitern und wenn es geht vorwiegend 100K-Potentiometer nutzen.

Die Potentiometer (1) in den Eingängen können ohne weiteres auch mit 100K-Varianten bestückt werden. Das konnte ich auch erfolgreich umsetzen.
Für das Potentiometer vor der Bufferstufe, das den Ausgangspegel bestimmt soll (so habe ich es mal gehört) unbedingt eine 10k-Variante genommen werden und nicht 50k oder 100K.
Das verstehe ich nicht. Da hier nur Spannungverstärkt wird und der Buffer letztendlich nur den Ausgangswiderstand reduziert sehe ich nicht warum hier ein 10k angesagt ist.
Braucht der OPAmp U1A eine mindest Belastung?
Frage:
1) Wenn die 10K-Variante das beste ist, warum?
2) Was passiert wenn ich den Werte erhöhe. Sind auch 50k, 100k oder 1M möglich. Was ändert sich ggf. nachteilig.
Über hilfreiche Kommentare, weitere führende Links oder Sachdienliche Antworten, bin ich wie immer Dankbar.
Gruß
GwB