GKMsound
Systemimmun
Moin,
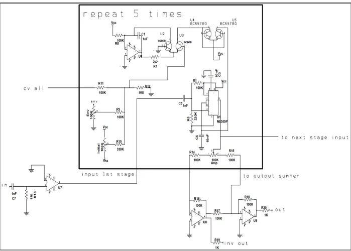
Ich bin seit einer Weile an der Schaltung - NLC oder auch hier und komme nicht weiter.
Das ganze ist auf Lochraster mit gemischten Bauteilen (TH,SMD) gelötet.
In der ersten Stufe mit 100nF für C6 zwischen Pin 6/7 und GND habe ich ein Ausgangssignal was sich aber nicht in der Breite steuern lässt.
Normal sollten 10nF verbaut sein aber da tut sich nix.
In der zweiten Stufe ist es besser die Breite des Ausgangssignal lässt sich regeln und es sind 25nF für C6.
Die dritte Stufe will gar nicht funktionieren da bin ich bis 1UF hochgegangen ohne das ich ein Ausgangssignal bekomme.
Der Ausgang Pin3 des NE555 bleibt hoch.
Ich habe alle Verbindungen und auch Werte mehrmals überprüft....
Was könnte ich noch machen/testen?

Ich bin seit einer Weile an der Schaltung - NLC oder auch hier und komme nicht weiter.
Das ganze ist auf Lochraster mit gemischten Bauteilen (TH,SMD) gelötet.
In der ersten Stufe mit 100nF für C6 zwischen Pin 6/7 und GND habe ich ein Ausgangssignal was sich aber nicht in der Breite steuern lässt.
Normal sollten 10nF verbaut sein aber da tut sich nix.
In der zweiten Stufe ist es besser die Breite des Ausgangssignal lässt sich regeln und es sind 25nF für C6.
Die dritte Stufe will gar nicht funktionieren da bin ich bis 1UF hochgegangen ohne das ich ein Ausgangssignal bekomme.
Der Ausgang Pin3 des NE555 bleibt hoch.
Ich habe alle Verbindungen und auch Werte mehrmals überprüft....
Was könnte ich noch machen/testen?


