GKMsound
Systemimmun
Hi,
ich hatte vor einiger Zeit Platinen für ein VCS Eurorackmodul entworfen und fertigen lassen.
Die Schaltung habe ich auch schon auf Lochraster erfolgreich nachgebaut und ich wollte mehr davon...

Nun ist alles SMD und 3 Leitungen fehlen dummerweise im PCB (Drahtverbindungen funktionieren ja auch).
Ich habe schon die zweite Platine bestückt aber es will auch da nicht richtig funktionieren.
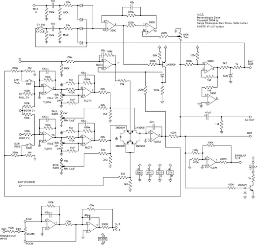
Trigger IN bringt keine Reaktion wie auch Signal am IN.
Der Ausgang ist meist hoch oder schwingt unkontrolliert bei bestimmten Potistellungen.
Der Versuch etwas zurechtzutrimmen bringt nix.
Cycle an/aus macht nix, Rise/Fall auf Minimum bringt garantiert den Ausgang auf etwa 10V.
Ansonsten habe ich eine leichte "Hüllkurve" zwischen 4V und 10V am Out wenn ich eine Spannung am EXP CV IN anlege.
Ich habe nun schon einige Zeit mit den Platinen verbracht aber kann nix finden was nicht dem Schaltplan entspricht.
Was mich stutzig macht ist das ich am Pin 7 vom TL072 ständig -9V habe, auch ohne Signal am IN.
An den Emittern nach dem 8k2 ist hingegen 0V auch mit Signal am IN.
Ich habe die MMBT3904 /-06 LT1 mehrfach auf Polung geprüft, scheint aber i.O.
Ich hoffe jemand hat die zündende Idee warum die Schaltung nicht funzt. ?
Oder kann mir helfen den Fehler zu finden ...
ich hatte vor einiger Zeit Platinen für ein VCS Eurorackmodul entworfen und fertigen lassen.
Die Schaltung habe ich auch schon auf Lochraster erfolgreich nachgebaut und ich wollte mehr davon...

Nun ist alles SMD und 3 Leitungen fehlen dummerweise im PCB (Drahtverbindungen funktionieren ja auch).
Ich habe schon die zweite Platine bestückt aber es will auch da nicht richtig funktionieren.
Trigger IN bringt keine Reaktion wie auch Signal am IN.
Der Ausgang ist meist hoch oder schwingt unkontrolliert bei bestimmten Potistellungen.
Der Versuch etwas zurechtzutrimmen bringt nix.
Cycle an/aus macht nix, Rise/Fall auf Minimum bringt garantiert den Ausgang auf etwa 10V.
Ansonsten habe ich eine leichte "Hüllkurve" zwischen 4V und 10V am Out wenn ich eine Spannung am EXP CV IN anlege.
Ich habe nun schon einige Zeit mit den Platinen verbracht aber kann nix finden was nicht dem Schaltplan entspricht.
Was mich stutzig macht ist das ich am Pin 7 vom TL072 ständig -9V habe, auch ohne Signal am IN.
An den Emittern nach dem 8k2 ist hingegen 0V auch mit Signal am IN.
Ich habe die MMBT3904 /-06 LT1 mehrfach auf Polung geprüft, scheint aber i.O.
Ich hoffe jemand hat die zündende Idee warum die Schaltung nicht funzt. ?
Oder kann mir helfen den Fehler zu finden ...
triggert mich und ich MUSS den Fehler finden.
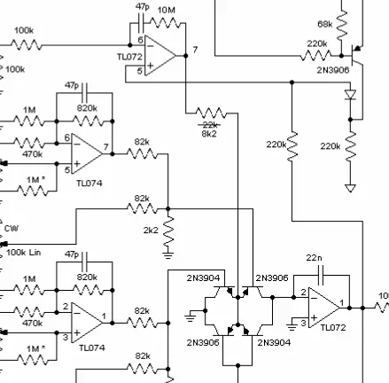
Siehe da es funktioniert. Der Widerstand -12V - GND wird viel höher (über 200k).





