GuywithBass
Synthesizer Azubi
Hallo Gemeinde,
ich habe heute den TONE von Rat King Modular ebdlich fertig gelötet und montiert.

Beim ersten Einschalten ging meine PSU gleich auf aus. +12V war das Problem. Ich hatte dann auf Kurzschluss am Eurorackbussstecker (10Pol) das Modul geprüft. Ohne Befund.
Dann hatte ich mir die Spanungskonstanthalter noch mal vorgenommen und sichergestellt, das keine Lötbrücken verbleiben sind und zwischen den Lötaugen deutlich weggekratz.
Und siehe da nun funktionierte es.
Dann habe ich erstmall die üblichen Tests gemacht und habe nachfolgende Auffälligkeiten festgestellt.
1) Die Frequenz ging nur bis ca. 42 Hz runter und bis ca. 4 kHz hoch. (Soll ist 5Hz bis 28kHz)
2) Sägezahn, Triangel und Rechteck sind schön und klar definiert. Wobei beim Rechteck die Flanken nicht 100% senkrecht verlaufen, sondern 1-2 Grad davon abweichen.
3) Bei der Recheckwelle kann die Pulsweite eingestellt werden. Hierbei erstaunt, das mit der Verkleinerung der Pulsweite die Welle im Osziloskop nach oben wandert. Es entseht ein Offset. Wenn die Pulswellesehrschmal wird (nadel) verschwindet die welle und auch der Ton.
4) Lege ich Steuerspannung auf den PWM-Eingang, da verändert sich die Pulsweite. Irgenwie adieren sich PWM-Eingang und Poti.
5) Gebe ich spannung auf den CV 1V/Oct wingang, dan ändert sich der Ton.
6) beim Sync-Eingang habe ich dann den Output meines Model D (nur eine Oszi) gegeben. Ich habe aber keinen Effekt war genommen.
Dise Ungereimtheiten, dachte ich mit der Kalibrierung des 1/Oct-Cv beheben zu können.
In der Building Instruction des TONE steht:

In Kurzform steht dort: Frequenz einstellen - 1 V in den CV geben und solange am Scale drehen bis die Frequenz doppelt so hoch ist.
Ich habe das dann mit 50 Hz gemacht. Bei + 1V springt die Frequenz auf ca. 565 Hz bei - 1V springt die Frequenz auf 65HZ.
Am Trimmer Scale kann ich drehen soviel wie ich will, es tut sich nichts.
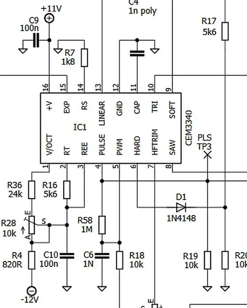
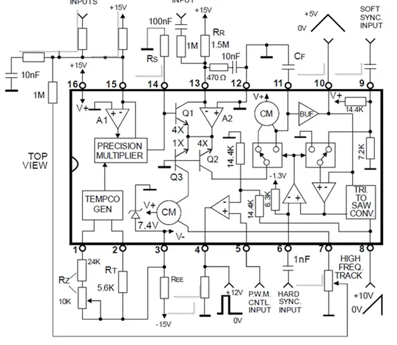
Ich habe leider keinen Schaltplan. Neben dem AS3340 ist noch ein TL074 auf der Platine zu finden. Die Lötverbindungen sind alle kontrolliert.
Fragen/Bitten:
Wo kann ich einen Schaltplan bekommen?
Wo liegt der Fehler und wie kann ich diesen beheben?
Wo kann ich ggf. Hilfe bekommen?
Hilfreiche Kommentare, weiterhelfende Antworten und sachdienliche Links sind mir wie immer willkommen.
Gruß
GwB
ich habe heute den TONE von Rat King Modular ebdlich fertig gelötet und montiert.

Beim ersten Einschalten ging meine PSU gleich auf aus. +12V war das Problem. Ich hatte dann auf Kurzschluss am Eurorackbussstecker (10Pol) das Modul geprüft. Ohne Befund.
Dann hatte ich mir die Spanungskonstanthalter noch mal vorgenommen und sichergestellt, das keine Lötbrücken verbleiben sind und zwischen den Lötaugen deutlich weggekratz.
Und siehe da nun funktionierte es.
Dann habe ich erstmall die üblichen Tests gemacht und habe nachfolgende Auffälligkeiten festgestellt.
1) Die Frequenz ging nur bis ca. 42 Hz runter und bis ca. 4 kHz hoch. (Soll ist 5Hz bis 28kHz)
2) Sägezahn, Triangel und Rechteck sind schön und klar definiert. Wobei beim Rechteck die Flanken nicht 100% senkrecht verlaufen, sondern 1-2 Grad davon abweichen.
3) Bei der Recheckwelle kann die Pulsweite eingestellt werden. Hierbei erstaunt, das mit der Verkleinerung der Pulsweite die Welle im Osziloskop nach oben wandert. Es entseht ein Offset. Wenn die Pulswellesehrschmal wird (nadel) verschwindet die welle und auch der Ton.
4) Lege ich Steuerspannung auf den PWM-Eingang, da verändert sich die Pulsweite. Irgenwie adieren sich PWM-Eingang und Poti.
5) Gebe ich spannung auf den CV 1V/Oct wingang, dan ändert sich der Ton.
6) beim Sync-Eingang habe ich dann den Output meines Model D (nur eine Oszi) gegeben. Ich habe aber keinen Effekt war genommen.
Dise Ungereimtheiten, dachte ich mit der Kalibrierung des 1/Oct-Cv beheben zu können.
In der Building Instruction des TONE steht:

In Kurzform steht dort: Frequenz einstellen - 1 V in den CV geben und solange am Scale drehen bis die Frequenz doppelt so hoch ist.
Ich habe das dann mit 50 Hz gemacht. Bei + 1V springt die Frequenz auf ca. 565 Hz bei - 1V springt die Frequenz auf 65HZ.
Am Trimmer Scale kann ich drehen soviel wie ich will, es tut sich nichts.
Ich habe leider keinen Schaltplan. Neben dem AS3340 ist noch ein TL074 auf der Platine zu finden. Die Lötverbindungen sind alle kontrolliert.
Fragen/Bitten:
Wo kann ich einen Schaltplan bekommen?
Wo liegt der Fehler und wie kann ich diesen beheben?
Wo kann ich ggf. Hilfe bekommen?
Hilfreiche Kommentare, weiterhelfende Antworten und sachdienliche Links sind mir wie immer willkommen.
Gruß
GwB














