Neu

Korg SV-1: rechter Ausgang leise

  • #31
Ich habe gerade die folgende Bestellung für Nichicon Elkos aufgegeben:

C28 100uF (UKW1E101MED)
C29 100uF
C30 100uF
C31 100uF
C37 100uF
C38 100uF
C49 47uF (UKL1E470KEDANA)
C50 47uF
C51 47uF
C52 47uF
C74 220uF (UKW1E221MPD)
C75 220uF

Hoffentlich klappt das. Ich melde mich nächste Woche mit einem Vollbericht.
Hat das damals geklappt? Ich frage, weil bei mir nun auch die Line-Ausgänge betroffen sind, ich also auch die Elkos tauschen oder tauschen lassen muss.

Ich habe noch nie versucht, irgendwelche SMD-Bauteile auszutauschen und traue mir das irgendwie nicht zu.
 
Zuletzt bearbeitet:
  • #32
Aloha .-)

Ich hole diesen Faden aus gegebenem Anlass wieder hoch... Ein Mitforist hatte mir zwei SV-1 mit der bekannten Problematik zur Reparatur gebracht, daher wollte ich euch mal am 'Erkenntnisgewinn' teilhaben lassen.

Im Prinzip kann man sagen, dass praktisch immer das Mainboard betroffen ist. Hier sind (wie schon weiter oben genannt) C78 und C79 direkt nach dem Wandler die Übeltäter.

Meine weitere Empfehlung ist, C64 und C81 gleich mit zu erneuern. Da drüber geht das Signal der TubeReactor-Schaltung (die Röhre, die quasi Send / Return mäßig in den Signalweg geschaltet wird), die immer zum Tragen kommt, wenn man die Ampsimulation zuschaltet. Wird beim Zuschalten der AmpSim das Signal drastisch leiser (ein bisschen ist ok) sind die beiden Elkos 'schuld'.

Die Röhre liegt also NICHT in der Summe, sondern übernimmt (mono) die Amp- und Speakersimulation.

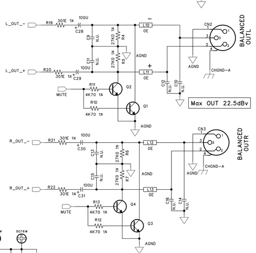
Nächster Punkt sind die aufgeblähten Elkos C28-C31 an den XLR-Ausgängen. Wenn man davon ausgeht, daß hier unter Umständen 48V Phantomspeisung anstehen können sind die Elkos mit 25V wohl etwas unterdimsioniert. Ausserdem denke ich, dass hier bipolare Elkos besser gewesen wären, denn die Minus-Pole der Elkos liegen zu den Outputs hin, wo ja die Plus 48V an Pin 2 und 3 anstehen.

SV-1_Output_Elkos.webp

Also sollte man Phantom-Power auf den SV-1 Kanälen dann wohl besser vermeiden !

Jenzz
 

Neue Beiträge

News

Zurück
Oben