Neu

Tyrell ist Realität. // Tyrell N6 Softsynth

  • #182
Re: TYRELL wird Realität.

alle die noch ein wenig nivea hatten sind ja nun im winterschlaf _ jetzt sind hier nur noch ein paar versprengte selen
brutale_125.gif



tyrell ist auch schon gestorben _ glaube ich


naja da bin ich ja gespannt wenn im frühjahr dann alle mit gesprächskompetentz auftrumpfen _ uhh das macht mir jetzt schon kopfschmerzen .....



naja war hier eh kein dialog _ war eher diktat




grüße jaash
 
  • #183
Re: TYRELL wird Realität.

Klassenhefte nach rechts.
 
  • #186
Re: TYRELL wird Realität.

Moogulator schrieb:
intercorni schrieb:
Warum soll die Software kostenlos verkloppt werden? Warum nicht gegen eine kleine Spende um mit den Einnahmen einen "richtigen" Hardware Prototypen zu bauen?
Damit kann man dann immer noch Eindruck bei den Herstellern schinden und vielleicht eine Serienproduktion anleiern.


Amazona ist kein Hersteller, ggf. helfen da Spenden gar nichts. Und als Geschäftsmodell vermutlich auch nur in Teilen effektiv?
Ich finde wer A sagt muss auch B sagen und wenn man schon den Nagel aus der Tasche zieht, dann sollte man ihn auch einschlagen, solange das Holz noch frisch und nicht morsch ist. Ein Prototyp ist um längen besser als ein 3D Rendering. Zumal man dann auch Audiodemos machen kann.
Den Kölner Dom schaue ich mir auch viel lieber in "Echt" als auf der Postkarte von Oma Heinrich an.
 
  • #188
Re: TYRELL wird Realität.

florian_anwander schrieb:
Obgleich ich beim Tyrell die gleichen Zweifel anmelden möchte wie Du, muss ich andererseits mal erwähnen, dass zB der heutige Erfolg von Döpfer nur(!) auf Schnapsideen beruhte. Der wollte damals (94) endlich mal etwas machen, wozu er einfach Bock hatte, und hat dann den MS404 gebaut; aus dessen Überaschungserfolg wurde das A100 begründet (dem Dieter trotz des Erfolg des 404 nur Kleinstserien-Chancen zubilligen wollte!).
Zu dieser Zeit gab es keine neuen analog-Synthis geschweige denn Modular-Synthis auf dem Markt und die aufkommende Techno-Bewegung gierte jedoch danach und blätterte für eine 303 bis zu 2500 DM hin. Daher hatte Dieter schon einen recht leichten Einstieg in den Markt. Schon weil es keine Mitbewerber gab. Die kamen erst viel später.
 
  • #190
Re: TYRELL wird Realität.

Bringt Amazona den Synthi als Hardware raus, wird er zerrissen werden. Jedenfalls hier in D. Egal wie er klingt. Wenn Buchla den für 1.500 $ verkaufen würde, wäre der Synthi sicherlich ein Renner.
 
  • #191
Re: TYRELL wird Realität.

intercorni schrieb:
Bringt Amazona den Synthi als Hardware raus, wird er zerrissen werden. Jedenfalls hier in D. Egal wie er klingt. Wenn Buchla den für 1.500 $ verkaufen würde, wäre der Synthi sicherlich ein Renner.

Alles eine Frage der Techn... äh des Marketing. Wenn man einen bekannten Namen davorspannt, sollte das gehen.
 
  • #192
Re: TYRELL wird Realität.

Man könnte darüber sprechen, wie Marken und neue Marken diese Dinge beeinflussen. Ein guter Synthesizer von keiner etablierten Firma, eine Maschine ggf. sogar unter lauter Synths, die man sonst für nicht so gelungen hält wäre auch noch denkbar, also von bewerteten Marken (B-Firmen).
 
  • #193
Re: TYRELL wird Realität.

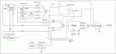
So ... erste Skizze für die Stimmarchitektur. Und zwar der Teil der analog werden soll.

Das Filter ist mir noch recht unklar. Die Polzahl kann man nicht direkt überblenden (die Phasen passen nicht zusammen). Diese Hochpass /Notch/Tiefpass Überblendung geht nur für 2. Ordnung (SEM-Filter). (Kann man kaskadieren, aber das muss man eben erst mal austüfteln.... ) Das Filter im XPander kann nur umschalten, das ist nicht kontinuierlich.

Was die Metall Waveshaper machen weiß ich auch nicht. (Funktionieren noch wie der Heisenbergkompensator: ganz hervorragend. )




Die ganzen Potis (auch die 'aus dem Nichts') werden von der Modulationsengine angesteuert.
1kHz ist übrigens recht sportlich, das braucht dann rund 10kHz Engine-Rate. Bei rund 30 Steuerspannungen sind das 300kHz auf dem Wandler und den S&H-Stufen. Muss man sehen, ob das noch so günstig zu machen ist. (In Hai-Ent würde ich die Modulationsengine mit Audiorate rechnen. Das braucht dann aber einen DSP und relativ viele Audio-Wandler, so über den Daumen passt das hier so richtig gar nicht ins Budget... )
 

Anhänge

  • voice1.gif
    voice1.gif
    20,3 KB · Aufrufe: 228
  • #194
Re: TYRELL wird Realität.

Mal grob noch dazu: Die Funktionen für "Metal" sind beschrieben und sind nicht analog in dem Sinne, sondern eine Funktion die bewusst etwas komplexer ist und als Antagonisten zum Juno-Konzept da, um zu schauen, was man darüber denkt und ob man damit etwas anfangen könnte. Wie die Metal-Sachen funktionieren wird in der v-Anleitung beschrieben oder eher skizziert. Das könnte man sehr simpel machen oder in Echtzeit herstellen. Der Aufwand ist hier generell skizzenhaft zu sehen. Der "Juno" ist quasi, was minimal herauskommen kann. Das kann man natürlich hier machen, aber würde das eher mit dem eigentlichen potentiellen Hersteller tun, denn je nach Möglichkeiten haben die div. Hardware und damit steht und fällt ein großer Teil der Funktionen und damit der Transition Juno - Tyrell. Wie auch früher schon erwähnt gehe ich sogar davon aus, dass einige "fancy" Funktionen rausfallen könnten, OP Amp und Slope und ggf. auch die beiden Metall-Strukturen.

Nur, damit grob gesagt ist, was kommt. Es ist gut möglich, dass dies alles nicht klappt, weil es zu aufwendig oder teuerer ist oder die Firmen diese Möglichkeiten nicht haben, andere jedoch schon.
Es ließe sich auch sowas wie eine Mittelstellung aus dem Junyrell™ machen. Es handelt sich ohnehin um Gedankenspiele.

Habe das Bild nicht auf Richtigkeit überprüft, bin grade etwas Forumsmüde. Liegt aber nicht an dem Thread, ist eher allgemein zzt mehr das Verantwortungsgefühl was mich hertreibt..
Ich bin sehr sicher, dass das Konzept bis zur Fertigung definitiv noch verändert werden wird. Ggf werden Routings auch generell noch einfacher gehalten oder technisch vereinfacht.
Mal schauen…

Muss noch ein paar Sounds editieren jetzt..
Aber mir kommts so vor, dass die Mix-Sektion noch nicht ganz da ist und der OSC2? Ist das richtig so? Und die Black Box macht was?
Hoffe, dies wird als konstruktiv angesehen. Bin mir da nicht allgemein sicher. Verteidigung ist mir nämlich nicht wichtig, denn dann würde ich auf MvKeinens Satz tippen. Einfach machen. Aber wenn echt Lust besteht, dies mal durchzugehen oder eine zweite Stufe Machbarkeit oder neues Konzept da wäre, so wäre auch das prima. Es ist deshalb kein Problem, wenn mein Konzept am Ende Müll ist und ein anderes besser. Bin gespannt.

Danke für die Hirnarbeit übrigens. Bitte meine pers. Foruphobe Phase ignorieren.
 
  • #195
Re: TYRELL wird Realität.

serge schrieb:
Dankeschön! Fehlen da nicht noch die Rückkopplungswege im Mixer?

Jupp. Glatt vergessen.


Der zweite VCO ist einfach gleich dem ersten, daher der gestrichelte Kasten. (Das bleibt auf Dauer eher nicht so, ich mag keine zwei identischen VCOs. )

Die VCOs (über die klassische Vorgabe hinaus) zu erweitern halte ich übrigens für eine sehr gute Idee.
 
  • #196
Re: TYRELL wird Realität.

Hätte, wäre, könnte usw., was wäre dieses ganze Thema Tyrell ohne den guten alten Konjunktiv und unter uns, den Konjunktiv II (welcher hier zutrifft) nennt man auch Irrealis (nicht Wirklichkeit), nur mal so nebenbei!

Freu mich aber grundsätzlich über jeden neuen realen Synthesizer der rauskommt! Vielleicht sollte man beim Thema Synthesizer nicht immer den Blick in die Vergangenheit richten sondern besser mal in die Zukunft schauen und ein Nord Modular G3, Stromberg oder, nicht so fiktiv wie die beiden Erstgenannten, auch ein Accelerator erscheinen mir doch bei weitem spannender als ein neu aufgelegter Juno, Jupiter usw. die sind doch sterbenslangweillig die Kisten und einen MiniMoog muss man doch nicht neu auflegen, die quasi Neuauflage kann man doch bereits kaufen bei Moog, bei DSI gibts auch wieder einen neuen Prophet, eigentlich ist doch alles was man hier mit dem Tyrell will bereits vorhanden, SE usw. gibt es da auch noch man muss quasi nur zugreifen!

Das was die alten Klassiker ausmacht ist doch garnicht so sehr die Technik und der Klang (im Vergleich zu aktuellen analogen) wenn man ehrlich ist, es ist doch vielmehr die Historie und die Magie aus den Anfängen oder der Frühzeit der elektronischen Musik die unweigerlich damit verbunden ist und dies lässt sich nunmal nicht reproduzieren oder neu auflegen, die ist einfach vorbei! Voyager, Prophet 08, SE Code 8, Andromeda usw. das sind in meinen Augen alles würdige Nachfolger und niemand kann doch ernsthaft sagen damit könnte man die analogen Sounds der Klassiker nicht wunderbar nachbauen, wenn es da bei jemanden an Nuancen scheitert dann muss derjenige auch mal überlegen und daran denken das selbst 2 MiniMoog extrem unterschiedlich klingen konnten!

Dies nun bitte nicht als Nörgelei an dem Projekt zu verstehen sondern einfach nur als ein Gedanke von vielen, "vorwärts immer rückwärts nimmer", hat der Erich immer gesagt :arrow: !
 
  • #197
Re: TYRELL wird Realität.

Starkstrom schrieb:
Die VCOs (über die klassische Vorgabe hinaus) zu erweitern halte ich übrigens für eine sehr gute Idee.


danke fürs schaltbild :supi: _ das lässt ja hoffen


wie sähe denn für dich die erweiterung der vco-ektion aus (wavetables)

der vca wird analog - die hüllkurve nicht?


grüße jaash
 
  • #198
Re: TYRELL wird Realität.

Starkstrom schrieb:
(Das bleibt auf Dauer eher nicht so, ich mag keine zwei identischen VCOs.)

Warum, nur so kann man vernuenftige Schwebung erreichen, denn sobald sich die Obertoene sich zu extrem unterscheiden, hat sich's "ausgeschwebt mit schweben"...
 
  • #199
Re: TYRELL wird Realität.

jaash schrieb:
wie sähe denn für dich die erweiterung der vco-ektion aus (wavetables)

der vca wird analog - die hüllkurve nicht?
Die komplette Mod-Engine ist derzeit per Software vorgesehen. Wie übrigens beim Jupiter 8 und vielen anderen auch.
Der Haken sind auch weniger die Hüllkurven, die sind dank moderner CPUs nicht mehr auf Matrix und Oberheim Speed *oder* fest vergeben und Roland-knackig beschränkt.
Das Problem sind eher die Mod-Oszillatoren, vor allem wenn die Audio machen sollen.

Wavetables sind digital. Das wären dann zusätzliche digital-Oszillatoren. Das passt nicht zu dem Konzept eines relativ übersichtlichen Synths, von den Kosten mal abgesehen. (Letztlich würde das die VCOs kosten, damit es bezahlbar bleibt. Damit ist aber 90% der Kundschaft weg, für die Digitaltechnik sowieso immer nach VST klingt und daher max. 399€ kosten darf. )
Mic hatte ja diese "Metall"-Wellenform vorgestellt, ich hätte da noch so "Bläser"-Wellenformen im Kopf (die haben nicht Tonhöhen-Proportionale Pulsweiten, was "stehende" Formante im Spektrum gibt ). Letztlich muss es allerdings hinreichend einfach und ergiebig bleiben, One-Trick-Ponys kann man sich da nicht erlauben.
Summa schrieb:
Warum, nur so kann man vernuenftige Schwebung erreichen, denn sobald sich die Obertoene sich zu extrem unterscheiden, hat sich's "ausgeschwebt mit schweben"...
Berechtigter Einwand, hatte ich so nicht bedacht.
Sägezahn bekommen sie natürlich beide. Bei der Pulswelle will ich auf jeden Fall mal ausprobieren, ob man da nicht auch eine subtile Variante hin bekommt. (Mit PWM haben die ja generell unterschiedliches Obertonspektrum, die Oberwellen kommen aber immer aus Rechteckflanken, und das ändert sich nicht....)
Zum Tragen kommt das eigentlich erst bei den weiteren Waveshapern. Da kann man zwei gleiche oder zwei unterschiedliche Waveshaper-Sektionen haben, das muss man dann Abwägen.
Bei sonst identischen Oszillatoren finde ich den doppelten Sync überflüssig, ebenso wie zwei gleiche Sub-Oszillatoren.
 
  • #201
Re: TYRELL wird Realität.

Starkstrom schrieb:
Bei sonst identischen Oszillatoren finde ich den doppelten Sync überflüssig

Macht vielleicht bei Crossmodulation Sinn, damit sich die Oszillatoren gegenseitig im Zaum halten, die Tonhoehe nicht abdriftet, der Sound spielbar bleibt. Das muesste man austestetn...

Gibt's keine einfache Moeglichkeit einen von den Oszillatoren unabhaengigen Sync-Master zu erzeugen, der sich vielleicht sogar zwischen keyfollow und fixed umschalten laesst. Das brauch ja kein vollwertiger Oszillator zu sein und mehr als einen Mod Eingang fuer Vibrato&Co muesste man einplanen.

ebenso wie zwei gleiche Sub-Oszillatoren.

Das duerfte fuer Orgel Sounds sinnvoll sein...
 
  • #203
Re: TYRELL wird Realität.

Starkstrom schrieb:
Bei der Pulswelle will ich auf jeden Fall mal ausprobieren, ob man da nicht auch eine subtile Variante hin bekommt. (Mit PWM haben die ja generell unterschiedliches Obertonspektrum, die Oberwellen kommen aber immer aus Rechteckflanken, und das ändert sich nicht....)
Zum Tragen kommt das eigentlich erst bei den weiteren Waveshapern. Da kann man zwei gleiche oder zwei unterschiedliche Waveshaper-Sektionen haben, das muss man dann Abwägen.
Bei sonst identischen Oszillatoren finde ich den doppelten Sync überflüssig, ebenso wie zwei gleiche Sub-Oszillatoren.

ich lasse im modular meine pulswellen manchmal erst durh schnelle slew-limiter und "runde die ecken ab" = ist wie ein flter = und schicke sie dann durch die waveshaper _ vielleicht sowas ?

ein suboscireicht _ weiß nicht ob es technisch möglich ist schön wäre wenn der nicht nur pulse und saw hätte sndern auch sinus

finde die variante, dass der osci mit sub von dem anderen osci gesynct wird interessanter als wie es öfters gemacht wird (virus usw) das der hauptosci mit dem sub auch den osc2 synct.


ohne ngleich wieder als nörgler abgestempelt werden zu wollen _ das sind nur ideen und auch nur meine eigenen vorstellungen wenns nevt - einfach aus dem konzept werfen und gut .... auch das wort wavetble wird nicht wieder vorkommen :oops:

grüße und schön, dass es hier weitergeht __ danke ___ jaash
 
  • #204
Re: TYRELL wird Realität.

Summa schrieb:
Gibt's keine einfache Moeglichkeit einen von den Oszillatoren unabhaengigen Sync-Master zu erzeugen...

Nur "digital". Kostet zwar nur wenige Cent (praktisch jeder µController hätte einen dafür passenden Timer), aber den Kritikpunkt "Sync Master nur digital" kann man sich nicht erlauben. (Wenn er einfach nicht da ist, wird keiner darüber meckern... )

So zwei-ins-eins Oszillatoren finde ich eigentlich recht vielversprechend, habe aber noch nichts gefunden, was da wirklich *deutlich* einfacher ist als vollwertige Oszillatoren.
Und zwar sowohl in Bezug auf die Bedienelemente als auch auf die Schaltungstechnik.
 
  • #205
Re: TYRELL wird Realität.

jaash schrieb:
ein suboscireicht _ weiß nicht ob es technisch möglich ist schön wäre wenn der nicht nur pulse und saw hätte sndern auch sinus

Der gemeine Sub-Oszillator hat nur ein 50% Rechteck - das kostet in der Elektronik 50Cent. Und der ist erstaunlich effektiv.
Soll er mehr können, wird es gleich viel aufwendiger. (Da ist man schnell bei "dann doch lieber einen echten VCO mehr")

Und "Sinus" ist überhaupt mal das falsche Wort :motz: , wenn es einfachen Sinus gäbe, dann ....
Sinus geht nur aus einem Dreieck zu machen, ein Dreieck kann man aus einem Sägezahn machen. Aus einem Rechteck (und damit aus einem typischen Suboszillator) kann man keinen Sinus machen.

(Bauen kann man immer alles: den Sägezahn mit CMOS-Schaltern und Analogrechentechnik zu einem Dreieck halber Frequenz umzubauen ist absolut möglich. Und in einem Monofanten auch kein Problem. Aber mal 8 muss man da schon zwei mal drüber nachdenken... )
 
  • #206
Re: TYRELL wird Realität.

Starkstrom schrieb:
Summa schrieb:
Gibt's keine einfache Moeglichkeit einen von den Oszillatoren unabhaengigen Sync-Master zu erzeugen...

Nur "digital". Kostet zwar nur wenige Cent (praktisch jeder µController hätte einen dafür passenden Timer), aber den Kritikpunkt "Sync Master nur digital" kann man sich nicht erlauben. (Wenn er einfach nicht da ist, wird keiner darüber meckern... )

Waer' halt 'ne gute Ergaenzung zur Postfilterringmod und PostfilterFM, fuer Voice/Choir und wavetableartige Sachen. Zudem noch nuetzlich zur Stabilisierung des Traegers einer FM-Verschaltung, falls der Shaper-Ausgang keine 100% symmetrischen Wellenformen erzeugt und man den FM-Eingaengen keine Kondensatoren verpassen will.
 
  • #207
Re: TYRELL wird Realität.

Obwohl das hier jetzt in Softsynth liegt, sollte man schon bedenken ob man einen VA konstruiert oder einen Analogen. Ich fand meine Andeutungen schon recht gewagt für einen Analogen. Vielleicht wäre es sinnvoll das Thema so gesehen zu splitten und da bleibt man dann konsequent bei dem Ziel Soft, VA oder Analoger?

Denn natürlich kann man keinen Accellerator oder sogar Blofeld mit so vielen DSPs aus dem Tyrell machen, Starkstrom hat ja schon festgestellt, dass die Sache doch jetzt schon eher überfrachtet ist. Zu viel Featureitis bei Analogen ist anders als in digital.
 
  • #208
Re: TYRELL wird Realität.

Summa schrieb:
Starkstrom schrieb:
...überflüssig...ebenso wie zwei gleiche Sub-Oszillatoren.
Das duerfte fuer Orgel Sounds sinnvoll sein...
Aber doch nicht nur. Ich bin auch für 2xSub-Osc, jeweils 1 Oct unter Osc1 und Osc2. Für dickste Leads und Bässe. Damit hat man ein weiteres (nahezu) Alleinstellungsmerkmal und spricht die Monosynth Zielgruppe besser an. (Werbung: "Fetter als der Minimoog" :wink: UND polyphon! :lol: )


jaash schrieb:
ein suboscireicht _ weiß nicht ob es technisch möglich ist schön wäre wenn der nicht nur pulse und saw hätte sndern auch sinus
Ein SubOsc mit Saw/Sinus... ich denke... nein, zu aufwändig. Vielleicht eher etwas ganz einfaches (wie Du z.B. mit "runde die ecken ab" :supi: beschrieben hast) für die SubOscs. Mit Billigstfilter. -> Knopf zum umschalten pro SubOsc auf "soft".

Ich zumindest habe oft die Situation, dass ich einen 2-Osc-Sound gebastelt hab' und dann denke: jetzt noch einen "Hauch" Schub von unten. Dann ist mir das nackte Rechteck eines SubOsc meist zu brutal. Tut echt gut, wenn man dann einen dritten Osc mit Dreieck oder Sinus hat, der unaufällig schiebt/wärmt. Um sich den dritten Osc zu sparen ohne auf den subtilen Schub zu verzichten sage ich: (idealerweise 2x) SubOsc mit "Soft"-Switch. Ob da eher Dreieck, Sinus oder eine Trapezvariante rauskommt ist doch nicht mehr soooo wichtig.


Starkstrom schrieb:
Aus einem Rechteck (und damit aus einem typischen Suboszillator) kann man keinen Sinus machen.
Hättest Du vielleicht eine Idee, wie man aller einfachst das Reckteck "soften" könnte? (Und um mich aufzuklären: Was für eine Welle kommt denn dabei 'raus (ich hab' doch kein Oszilloskop!))

Moogulator schrieb:
Zu viel Featureitis bei Analogen ist anders als in digital.
Aber wir suchen doch auch Alleinstellungsmerkmale und wollen eine möglichst große Zielgruppe. Ihr habt uns Hoffnungen gemacht, also lasst uns doch träumen! :mrgreen:


Man kann doch bestimmt davon ausgehen, dass die meisten hier gerne einen real analogen Tyrell hätten. (Einen Soft-Tyrell finde ich pers. uninteressant.) Wieviel/welche Features für wieviel Geld da machbar/gefragt/bezahlbar sind gilt es doch JETZT zu erörtern. Moogulator hat aber irgendwie recht, wir sollten nach "Analog" umziehen damit. Ist halt schwierig, wenn man Bezug zum bisher gesagten nehmen will. Außerdem müsste man Ideen für beide Kategorien dann 2x posten... Macht was Ihr wollt, aber habt Spaß dabei.
 
  • #209
Re: TYRELL wird Realität.

Deshalb hab ich ja versucht ein rel. nüchternes Ding zu machen, was nur ein paar Ausblicke gibt und als Antagonistenabteilung zum Juno. Also Featureitis war schon eingebaut. Allerdings ist das nicht in Stein gemeißelt, vielleicht fällt jemandem mit Sachverstand etwas besseres ein, was recht einfach zu machen ist.

Also Vergleich bemühe ich noch mal den Andromeda oder den Omega 8 - wie "Innovativ" sind die und wie "niegehört"? Beim Andro musste man ja sogar auf 25Hz für die LFOs gehen, vielleicht waren die ja auch so treudoof wie ich und setzen den Modbus recht vielen Aufgaben aus, geplant waren ja 85Hz dort. Dh, hinterher mache ich noch einen Synthesizer mit schlappen LFOs, das wäre echt doof. Aber wir haben auch keine 16 Stimmen. Ich glaube das mehr als 8 definitiv eh nicht notwendig sind und auch bewusst der Multimode fehlen kann und wird. Das ist sicher nicht das max. machbare, aber fasst einige Dinge sehr zusammen, eine Luxusversion für ein paar Kröten mehr kann das dann. Mir bohrt sich auch vieles in den Kopf bei der Preisvorgabe.

Und die Sache mit der Machbarkeit ist in VA oder Soft wirklich sehr anders, da gingen einige der Funktionen weit einfacher, andere kosten halt mehr Power. Wir entscheiden uns ja immer gern für "am Rande der aktuellen Power" wenn das Feature und der SOUND dabei die Gewinner sind ;)
Und schon in 2-3 Jahren laufen die Dinger dann rund auf dem Rechner, beim VA nutzt man ältere und etwas langsamere DSPs *g* - Da spart man auch gern hier und da an etwas, zB könnten die Potis ganz schnell normale Potis werden, statt solcher mit Drucktastenfunktion etc.

Deshalb spielt es schon eine Rolle wie man das aufzuppelt. Und sehr gern mit den kritischen Geistern. Der Traumfaktor und der Technik und der Marktfaktor spielen alle eine Rolle. Und die Möglichkeiten sind da ohnehin begrenzt. Hier träumt man tendenziell sehr wenig, man prüft lieber nach und das ist auch nicht schlecht. An einigen Aussagen von Dirk sehe ich übrigens auch, dass wir hier ganz schon technisch drauf sind und teilweise zu wenig über Musik und Ziele sprechen, besonders wenns UM Musik geht. Aber das ist ein total anderes Thema, kam nur grade drauf und kann auch etwas blockieren…

Aber hier wäre eine Diskussion nicht schlecht, wobei manche Firmen echt mehr können als man so denken mag oder kleinere Firmen umsetzen können, auch hier gibt es wirklich Unterschiede. Damals war das schonmal gern die Größe des Displays, div. Customchips und vieles mehr.
Im Zweifel und bei sehr hohen Auflagen ist das auch billiger, aber ich würde realistischerweise bei der Stückzahl in den Hunderten bleiben, wenn man sehr cool ist in Marketing vielleicht noch was mit 1000en, und da wird es eben auch kritisch mit ASICs und sowas. Denn hier müsste man eher an 10000 denken etc.
Das ist also auch eine gewisse Ignoranz seitens Amazona und "uns" und den "Bösen" und wie das alles so heißt. Oder auch einfach der Versuch des Traumes einen Oldschoolanalogen zu bringen. Hier wäre noch einiges an Gesprächsstoff bzgl Erdung des Projektes neben der reinen Technik und Bauteil-Schlacht.

Ist leider alles oft komplizierter und deshalb hat einer der WIRKLICH einen Synthesizer baut einen hohen Respekt verdient, dh wir sind ja hier auch nur bei einem Bild und einer Idee und vielleicht wird ja noch mehr draus? Die Antwort ist irgendwo da draußen.
 
  • #210
Re: TYRELL wird Realität.

Moogulator schrieb:
Ich glaube das mehr als 8 definitiv eh nicht notwendig sind und auch bewusst der Multimode fehlen kann und wird. Das ist sicher nicht das max. machbare, aber fasst einige Dinge sehr zusammen, eine Luxusversion für ein paar Kröten mehr kann das dann. Mir bohrt sich auch vieles in den Kopf bei der Preisvorgabe.
.

8 ist ok

kein multimode wäre für mich ein argument die kiste nicht zu kaufen _ vielleicht eher ein filter ala ms20 _ nicht der sound unbedingt - lieber etwas weicheres für flächensound usw mit einer guter möglichkeit zum überfahren - aber eben vorgeschalteter hochpass- wenn multimode zu umständlich ist - multimuß ja nicht zum blenden sein _ wäre aber sehr sehr schön :wink:


grüße jaash
 

News

Zurück
Oben