Check Mate
Aquatic Beta Particle
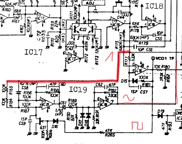
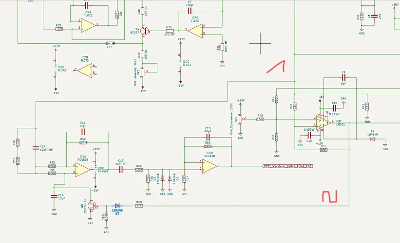
Ich würde gern verstehen wollen wie die folgende Schaltung funktioniert:

Der Hintergund ist folgender:
Ich habe einen Roland SH-2 Clone im Desktop Format gebaut und habe nur noch eine Sache, die nicht so funktioniert wie sie soll.
Ich habe den Schaltkreis oben für die Sinus Schwingungsform übernommen bekomme allerdings keinen Sinus am Ausgang von IC19 (Pin 7) wie gewollt.
Als IC habe ich einen RC4558 genommen hatte es aber auch schon einmal mit einem TL082 versucht.
Es kommt eher eine Schwingungsform raus, die an eine Rutsche erinnert, also eine steigende Flanke wie beim Sägezahn und die abfallende Flanke sieht wie eine Rutsche aus.
An Pin 3 liegt ein abgeschwächter Sägezahn an aber an Pin 2 ist auf dem Scope nix zu sehen.
Mir wäre erst einmal sehr geholfen wenn mir mal jemand erklären würde wie die Schaltung überhaupt funktioniert.
Falls ein Bild vom Scope hilfreich sein sollte kann ich mal eins aufnehmen.
Danke!

Der Hintergund ist folgender:
Ich habe einen Roland SH-2 Clone im Desktop Format gebaut und habe nur noch eine Sache, die nicht so funktioniert wie sie soll.
Ich habe den Schaltkreis oben für die Sinus Schwingungsform übernommen bekomme allerdings keinen Sinus am Ausgang von IC19 (Pin 7) wie gewollt.
Als IC habe ich einen RC4558 genommen hatte es aber auch schon einmal mit einem TL082 versucht.
Es kommt eher eine Schwingungsform raus, die an eine Rutsche erinnert, also eine steigende Flanke wie beim Sägezahn und die abfallende Flanke sieht wie eine Rutsche aus.
An Pin 3 liegt ein abgeschwächter Sägezahn an aber an Pin 2 ist auf dem Scope nix zu sehen.
Mir wäre erst einmal sehr geholfen wenn mir mal jemand erklären würde wie die Schaltung überhaupt funktioniert.
Falls ein Bild vom Scope hilfreich sein sollte kann ich mal eins aufnehmen.
Danke!









