GKMsound
Systemimmun
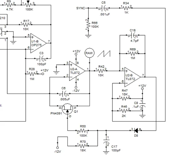
Ich habe mit Eagle ein 2 teiliges Board erstellt nach dem Plan von http://musicfromouterspace.com/analogsynth_new/VCO20120618REV0/VCO20120618REV0.html#.
Die beiden Platinen sind nun fertig bestückt und beim einstellen der Wellenformen komme ich nicht weiter. Es fehlt beim TRI die ansteigende Hälfte des Dreiecks.
R5 und R7 bewirken nur ein abschneiden der Spitze.
RMP - ausgang ist gut aber R5 bewirkt da gar nix.
Ich habe leider nur scope.exe über die Soundkarte und kein richtiges Oszi.
Ohne ein richtige Triangelsingnal werde ich auch kein Sinus bekommen. Mich wurmt das ich keinen Fehler finden kann und weiß nicht mehr weiter. Hat jemand ne Idee?

Die beiden Platinen sind nun fertig bestückt und beim einstellen der Wellenformen komme ich nicht weiter. Es fehlt beim TRI die ansteigende Hälfte des Dreiecks.
R5 und R7 bewirken nur ein abschneiden der Spitze.
RMP - ausgang ist gut aber R5 bewirkt da gar nix.
Ich habe leider nur scope.exe über die Soundkarte und kein richtiges Oszi.
Ohne ein richtige Triangelsingnal werde ich auch kein Sinus bekommen. Mich wurmt das ich keinen Fehler finden kann und weiß nicht mehr weiter. Hat jemand ne Idee?







