werner_d
|||
Hallo zusammen,
ich hirne schon seit einigerZeit an nem Mixer rum und da gibts ein paar Dinge die mir nicht so klar sind. Erstmal was ich mir so vorstelle...
- 3U, ?TE
- 6ch
- Ausgang stereo
- FX-send und return
- FX pre oder postfader umschaltbar
- mute-switch
- peak anzeige
- master-vol-fader 45mm
- keine klangregelung
- evtl 6,3mm ausgang
Meine Fragen wäre nun:
- ch-vol über Fader oder Drehpoti?
- falls Fader, 30mm ok?
- ch-vol Regler lin oder log?
- master vol-Regler lin oder log?
- wo mute im Signalweg? (gleich direkt hinter dem Ch-Eingang? oder vor dem CH-Regler?)
-FX-post als default-Einstellung ok? (Antwort gerade in "Mixer Aux Effekte Pre oder Post?" gefunden)
- ist mute überhaupt nötig?
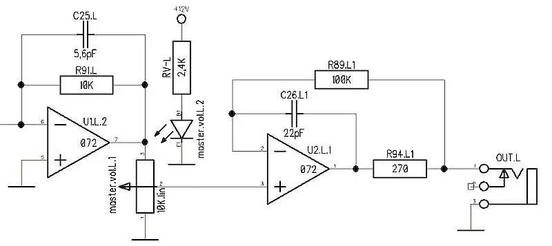
Ich hab mir einige schematics von mixern angesehen, aber so wirklich hilfreich waren die meist nicht... Meist sind die potis/fader nicht näher bezeichnet, ok der Wert, aber oft keine Bezeichnung der Charakteristik A oder B (ich hab G gefunden, aber ka was das bedeuten soll, C weiß ich ist rev-log). Man findet mixer mit Fader für die ch, aber auch mit potis für ch.
Vllt kann mir ja jmd von hier bissi Licht ans Fahrrad machen... Danke scho mal...
LG
Werner
ich hirne schon seit einigerZeit an nem Mixer rum und da gibts ein paar Dinge die mir nicht so klar sind. Erstmal was ich mir so vorstelle...
- 3U, ?TE
- 6ch
- Ausgang stereo
- FX-send und return
- FX pre oder postfader umschaltbar
- mute-switch
- peak anzeige
- master-vol-fader 45mm
- keine klangregelung
- evtl 6,3mm ausgang
Meine Fragen wäre nun:
- ch-vol über Fader oder Drehpoti?
- falls Fader, 30mm ok?
- ch-vol Regler lin oder log?
- master vol-Regler lin oder log?
- wo mute im Signalweg? (gleich direkt hinter dem Ch-Eingang? oder vor dem CH-Regler?)
-
- ist mute überhaupt nötig?
Ich hab mir einige schematics von mixern angesehen, aber so wirklich hilfreich waren die meist nicht... Meist sind die potis/fader nicht näher bezeichnet, ok der Wert, aber oft keine Bezeichnung der Charakteristik A oder B (ich hab G gefunden, aber ka was das bedeuten soll, C weiß ich ist rev-log). Man findet mixer mit Fader für die ch, aber auch mit potis für ch.
Vllt kann mir ja jmd von hier bissi Licht ans Fahrrad machen... Danke scho mal...
LG
Werner
Zuletzt bearbeitet:

