bartleby
lieber nicht.
hm, seltsam, wir scheinen noch gar keinen richtigen moog-werkstatt-modding-thread zu haben. ich finde jedenfalls nur den, wo es darum ging, bei der ersten version (rev-a) einen gate-eingang nachzurüsten. den bringt die neuere rev-b zum glück ab werk schon mit.
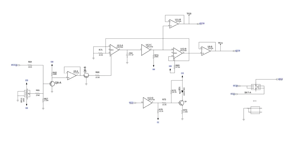
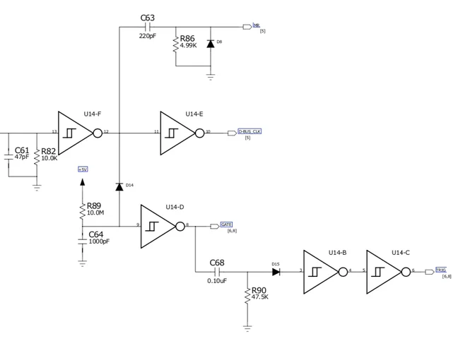
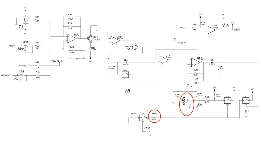
überhaupt scheint der werkstatt bisher nur stiefmütterlich bemoddet zu werden - dabei hat moog selbst ein paar mod-vorschläge veröffentlicht (allerdings blöderweise nur als videos) und für weitere experimente sogar extra haufenweise "experimentation pads" und anschlüsse für die ungenutzte hälfte des u2-chips (lm13700) auf die platine gebracht, um derlei zu ermuntern. damit sollte sich doch was machen lassen, oder?

das ausführliche schaltbild gibt es auch zum download - allerdigns leider nur in der rev-a, nicht die aktuelle rev-b.
hat wer erfahrungen damit oder tipps dafür, die er hier teilen möchte?
überhaupt scheint der werkstatt bisher nur stiefmütterlich bemoddet zu werden - dabei hat moog selbst ein paar mod-vorschläge veröffentlicht (allerdings blöderweise nur als videos) und für weitere experimente sogar extra haufenweise "experimentation pads" und anschlüsse für die ungenutzte hälfte des u2-chips (lm13700) auf die platine gebracht, um derlei zu ermuntern. damit sollte sich doch was machen lassen, oder?

das ausführliche schaltbild gibt es auch zum download - allerdigns leider nur in der rev-a, nicht die aktuelle rev-b.
hat wer erfahrungen damit oder tipps dafür, die er hier teilen möchte?
Zuletzt bearbeitet:



