FlorianH
|||||
Hallo,
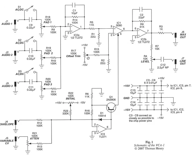
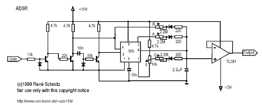
ich habe vor einen kleinen Synthesizer zu bauen. Mit VCO, Tiefpassfilter, VCA und ADSR. Schaltpläne die ich passend finde sind im Anhang.
Einen einfachen Schaltplan für den VCA finde ich leider nicht im Netz. Ist das normal oder habe ich nicht richtig gesucht?
Außerdem noch die Frage, welche Tastatur ich verwenden soll. Ich habe spontan an eine aus einem ausgeschlachteten Keyboard gedacht. Ich habe zwar noch keine solche, aber gebraucht sind die ganz billig. Oder ein umgebautes MIDI-Keyboard? Keine Ahnung...
Bitte schimpft nicht über meinen bescheidenen Kenntnisstand, ich fange erst an mit Synthesizer selber bauen. Außerdem stelle ich keine großen Ansprüche und aufrüsten kann man den Synth ja immer mal.
Mit freundlichen Grüßen, Florian
ich habe vor einen kleinen Synthesizer zu bauen. Mit VCO, Tiefpassfilter, VCA und ADSR. Schaltpläne die ich passend finde sind im Anhang.
Einen einfachen Schaltplan für den VCA finde ich leider nicht im Netz. Ist das normal oder habe ich nicht richtig gesucht?
Außerdem noch die Frage, welche Tastatur ich verwenden soll. Ich habe spontan an eine aus einem ausgeschlachteten Keyboard gedacht. Ich habe zwar noch keine solche, aber gebraucht sind die ganz billig. Oder ein umgebautes MIDI-Keyboard? Keine Ahnung...
Bitte schimpft nicht über meinen bescheidenen Kenntnisstand, ich fange erst an mit Synthesizer selber bauen. Außerdem stelle ich keine großen Ansprüche und aufrüsten kann man den Synth ja immer mal.
Mit freundlichen Grüßen, Florian
Anhänge
Zuletzt bearbeitet:


