Neu
  • Tages-/Nachtmodus unten links (Footer) Ă€ndern:

    System: Automatische Anpassung an die Helligkeit eures Betriebssystems.
    Hell: Sequencer im Daymode.
    Dunkel: Weniger Kontrast – ideal fĂŒr Nachteulen!

Synthstrom Audible Deluge Groovebox (in Deutschland kaufbar)

  • #2.222
Uii, das hatte ich gar nicht mitbekommen. Gleich mal schauen. Aber bezĂŒglich Social Media, das haste aber vermutlich auch mitbekommen, dass sich gerade eine Menge KĂŒnstlerInnen im Fediverse vernetzen. FĂŒhlt sich ein wenig an wie so ein virtuelles Woodstock :)
eh nein, hab ich tatsÀchlich noch nichts von gehört. Ich bin mehr auf hive Blockchain unterwegs und hab da ganz tolle Leute aus der ganzen Welt kennen gelernt.
 
  • Daumen hoch
M.i.a.u.: OdoSendaidokai
  • #2.223
Hallo Delugianer! Die Firmware 4.0 ist nun offiziell verfĂŒgbar - und natĂŒrlich wird es auch ein angepasstes Overlay von uns geben. Dieses ist in etwa 1-2 Wochen verfĂŒgbar. Es wird viele neue Verbesserungen geben, es lohnt sich also zu warten:

- Neues Material: das neue Material ist jetzt dicker und stÀrker, so dass es viel einfacher zu installieren und auch zu entfernen & neu zu positionieren ist.
- Es wird ein zweites "buntes" Design geben, bei dem die Funktionsgruppen (untere 16x8-Matrix) farblich getrennt sind
- Neue Shortcuts fĂŒr Firmware 4.0, sowie "neue" Shortcuts Ă€lterer Firmware-Versionen
- Überarbeitetes Design fĂŒr eine noch intuitivere Bedienung

Neue Fotos werden in KĂŒrze auf unserer Website eingefĂŒgt. :)
 
  • Daumen hoch
M.i.a.u.: island, LLS34X, OdoSendaidokai und 8 andere
  • #2.225
Die allgemeine Hintergrundfarbe bleibt leider schwarz. Gibt es denn eine grĂ¶ĂŸere Nachfrage nach weißen Overlays? Ich persönlich fĂ€nde es unstimmig, da das GerĂ€t ja auch schwarz ist. Aber gerne können sich bei Interesse hier einige zu Wort melden. Bei einem höheren Bedarf könnte man das zukĂŒnftig mal ĂŒberlegen. :)
 
  • #2.226
Ja rein musikalisch ist das eher nix.
Aber man kann die Bedienung gut erkennen.
Doch, da geht was. Manche Sachen sind nach dem Start bis zu einem gewissen Punkt interessant, fangen dann jedoch an zu verlaufen. Da kann man jedoch das Pattern durch Copy verlÀngern und die unterschiedlichen LÀngen heraus nehmen. So bekommt man mit ein wenig ausprobieren auf interessante musikalische Sachen.
 
  • Daumen hoch
M.i.a.u.: LLS34X
  • #2.227
Doch, da geht was. Manche Sachen sind nach dem Start bis zu einem gewissen Punkt interessant, fangen dann jedoch an zu verlaufen. Da kann man jedoch das Pattern durch Copy verlÀngern und die unterschiedlichen LÀngen heraus nehmen. So bekommt man mit ein wenig ausprobieren auf interessante musikalische Sachen.
Mit dem spruch war der Video Inhalt von meinem Namensvetter gemeint.

Das man den Sequencer auf diese art und weise tolle verlÀufe entlocken kann hat LFO-One dann schön gezeigt...
 
  • #2.229
Doofe Frage: Kann man sample Slices oder Drumkits am Rechner vorbereiten oder nur am GerÀt erzeugen?
Beim Octatrack gibts z.b. ein "Octachainer" tool dafĂŒr, gibts was Ă€hnliches fĂŒr den Deluge?

Update:
Geht wohl:
 
Zuletzt bearbeitet:
  • Daumen hoch
M.i.a.u.: OdoSendaidokai
  • #2.230
Ich ĂŒberlege mir einen Deluge zuzulegen, was ich allerdings vermisse ist ein einfacher stem-export, das geht nur sehr umstĂ€ndlich oder?
Ich wöllte dabei eigentlich nur z.b. Drums vom rest splitten, also nur zwei oder Drei Stems rausziehen. DafĂŒr muss ich den song dann 3 mal resamplen, richtig?
Ist ja vielleicht eigentlich gar nicht so schlimm.
 
Zuletzt bearbeitet:
  • #2.231
Ich ĂŒberlege mir einen Deluge zuzulegen, was ich allerdings vermisse ist ein einfacher stem-export, das geht nur sehr umstĂ€ndlich oder?

UmstÀndlich vielleicht nicht, aber es geht nur einzeln.
Gehört zu den lang gewĂŒnschten Community Features.
 
Zuletzt bearbeitet:
  • Daumen hoch
M.i.a.u.: IvoFX
  • #2.232
Kann man das Teil eigentlich irgendwo (in BRD) kaufen? Oder nur beim Hersteller im Moment?

will jemand seinen Deluge loswerden?
 
  • #2.234
Ich habe meine gerade bestellt!
Ich mag die Tatsache dass keine pressure sentitive pads verbaut sind, ich habe mit denen immer ergonomische Probleme, z.b. auch mit meiner MPC One. Dort habe ich das jetzt mit einem Midi Fighter geloest, das kann ich jedem nur empfehlen.
Hatte noch gedacht, fuer den selben Preis bekommt man auch eine Machine +. Mein Kaufgrund ist in erster Linie das disk-streaming und resampling, wie ich das verstehe hat man kaum Ladezeiten, kann schnell zwischen Songs wechseln. Und Kompakheit.

Ich denke die Abstriche sind
- Kein stem-export oder Audio via USB, nur ein Stereo Out. Es ist also gar nicht möglich jams in einem Rutsch intern als multi-track aufzuzeichnen.
- Screen, file browsing
- Wenig Effekte und externe Einbinden ist nicht so leicht

Den Thread hier fand ich interessant, da gehts um den Vergleich zu Octatrack, den ich auch (noch) habe. Mir gehts damit genau wie dem Octatrack besitzer.

https://www.reddit.com/r/synthesizers/comments/v5s1ji/advice_for_buying_a_deluge_in_2022_to_help_with/
 
Zuletzt bearbeitet:
  • #2.235
@OdoSendaidokai Danke, da muss ich mal die augen offen halten.


Ohne jetzt den ganzen Thread bzw. die anleitung zu lesen:
- man kann aber komplette Tracks resamplen, zb. zur Nachbearbeitung?
- wie ist denn die QualitÀt der FX, vor allem Standardeffekte wie Hall und Delay?
- mit Zoll + Steuer kostet das Teil dann ca. 1250,- EUR?
 
  • #2.236
@OdoSendaidokai Danke, da muss ich mal die augen offen halten.


Ohne jetzt den ganzen Thread bzw. die anleitung zu lesen:
- man kann aber komplette Tracks resamplen, zb. zur Nachbearbeitung?
- wie ist denn die QualitÀt der FX, vor allem Standardeffekte wie Hall und Delay?
- mit Zoll + Steuer kostet das Teil dann ca. 1250,- EUR?
Anleitung learn ist auf jeden Fall nie verkehrt.
Klar, ouput kanst du intern samplen
Hall ist nicht so. Delay ist OK, Tape Delay gut (braucht eber mehr CPU).
Filter und Bitcrusher sind gut.
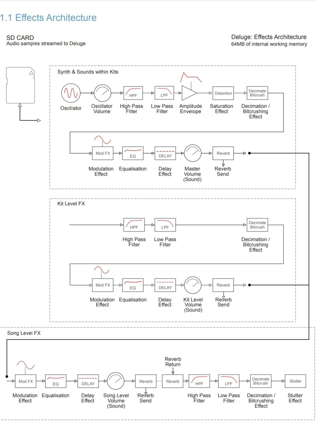
Signalflow ist sehr cool, du hast die (insert) FX pro Kit Lane, auf Kit Summe, pro synth Stimme und nochmals auf dem Master. Kann man extrem viel mit machen.
 
  • #2.237
Ok danke.
Gut brauchbarer Hall ist mir schon eigentlich wichtig, hmm, muss ja nicht ein HighEnd Hall sein, aber er sollte schon so gut sein, dass man ihn gerne benutzt

zumal ohne EinzelausgÀnge das verhallen von einzelnen Signalen mir dann auch etwas umstÀndlich erscheint
. schade.

noch ne Frage: lÀuft der Deluge stabil im Sync, oder besser als Master nutzen?
 
  • #2.239
Ok danke.
Gut brauchbarer Hall ist mir schon eigentlich wichtig, hmm, muss ja nicht ein HighEnd Hall sein, aber er sollte schon so gut sein, dass man ihn gerne benutzt

zumal ohne EinzelausgÀnge das verhallen von einzelnen Signalen mir dann auch etwas umstÀndlich erscheint
. schade.

noch ne Frage: lÀuft der Deluge stabil im Sync, oder besser als Master nutzen?
Also, der Hall ist bauchbar, aber du hast, gaube ich, nur einen globalen, kannst aber dafĂŒr von ĂŒberall senden. Ich denke, die modernen AKAIs haben durch plug-in Hall mehr FlexibilitĂ€t.
ABER:
Deluge Sync ist spitze. Ich benutze sie fast nur als Sync-Follower und das klappt extrem gut - da kann AKAI ĂŒberhaupt nicht mithalten (>Jitterprobleme). Ausserdem kann man coole Sachen machen, wie Sync Scale - das geht meines Wissens auf keiner anderen Groovebox.
Wenn man beats/mixes/was auch immer resampled und in die DAW reinlÀdt, dann sitzen die Noten da, wo sie sein sollen, super tight. Da gibt es nix zu meckern. Ich spiele gerne mit dem Timing rum und weiss es zu schÀtzen, dass die exportierten drum Noten genau da sind, wo ich sie gesetzt habe.

Persönlich finde ich den Umgang mit Samples sehr gut gelöst und habe festgestellt, dass die selben Samples in der Deluge besser klingen, als wenn ich sie in Battery 3 lade. Deshalb programmiere ich gerne Drums im Deluge und exportiere sie in die DAW. Ich vermute, dass die interne Soundengine eben anders aufgebaut ist, als ein DAW Mixer.
Möchte bestimmt keine Mythen verbreiten und ich habe keine wissenschaftliche Vergleiche gemacht,
Aber als ich mich kĂŒrzlich mit einem befreundeten KĂŒnstler unterhalten habe, sind wir beide darauf zu sprechen gekommen, dass uns der Soundunterschiede bzw. die Verbesserung unabhĂ€ngig voneinander aufgefallen waren.
 
  • #2.240
Danke fĂŒr eure Antworten :supi:

das thema groovebox plöpt alle paar Jahre mal wieder hoch bei mir.
Aber irgendwas ist ja immer
. Nicht das ich das unbedingt brĂ€uchte, aber so ein kleines Maschinchen mit dem man mal nen kompletten Song machen kann, wĂ€re schon schön.

MPC und Elektrons sind es nicht, obwohl mich der Octa schon auch immer mal wieder reizt
.
Drauf gekommen bin ich jetzt wieder durch den Play, aber das ist ja eher ne Sampleschleuder, allein Samples nur ĂŒber SD-Karte zu laden da hört es bei mir schon wieder auf
. Ist bestimmt ne nette Kiste, aber nicht das was ich suche.
Naja, anderes Thema. Behalte den Deluge mal im Auge.
 
  • #2.241
Ich habe im Synthstrom Forum von nicht funktionierenden Pads nach kurzer Zeit gelesen und mache mir sorgen, ist das jemandem von euch auch passiert? Soll ich lieber gleich ersatz-pads mit bestellen?
Andere Probleme sind wohl haeufige freezes, knacksen und dass USB Midi mit dem 4.0 update nicht mehr zuverlÀssig ist. Stromversorgung via Netzteil in Kombination mit USB host ist wohl auch haarig.

Hoffentlich wird das keine Katasprophe, mache mir sorgen.
 
Zuletzt bearbeitet:
  • #2.242
Ich habe im Synthstrom Forum von nicht funktionierenden Pads nach kurzer Zeit gelesen und mache mir sorgen, ist das jemandem von euch auch passiert? Soll ich lieber gleich ersatz-pads mit bestellen?
Andere Probleme sind wohl haeufige freezes, knacksen und dass USB Midi mit dem 4.0 update nicht mehr zuverlÀssig ist. Stromversorgung via Netzteil in Kombination mit USB host ist wohl auch haarig.

Hoffentlich wird das keine Katasprophe, mache mir sorgen.

Letztens hat einer im Internet gelesen, da soll wohl ein Klavier auf einen Deluge gefallen sein. Ich wĂŒrde vor einem Kauf abraten đŸ€Ł Ich habe meinen seit 2018 und noch nichts getauscht. Ein Encoder ist ein wenig lahm, aber stört mich noch nicht. Weder Freeze noch knacksen. USB midi nicht getestet. DIN Midi funktioniert einwandfrei.. Entspann dich. :)
 
Zuletzt bearbeitet:
  • Daumen hoch
M.i.a.u.: IvoFX, microbug und stipisic
  • #2.243
Was Interessantes beim Deluge mit dem Color Coding der Audition Pads festgestellt. Mit SHIFT+AUD PAD kann man deren Farben Ă€ndern und drĂŒckt man eine Farbe beim Abspielen, werden alle Spuren (Clips) mit den gleichen Farben abgespielt. Soweit so gut.

Hat man jetzt Clone von den Spuren, die man exakt in der selben Farbe z.B. Blau einfĂ€rbt, so spielt beim jeweils nĂ€chsten Antippen eines Blauen AUD PAD immer der nĂ€chste Clon von allen blau gefĂ€rbten Spuren und deren Clones. Nach dem letzten Clone springt es wieder auf den ersten Clone (Original) zurĂŒck.

Das kann man sehr schön in verschiedenen Variationen beim Live Performen nutzen.
 
  • Daumen hoch
M.i.a.u.: IvoFX und Mr.Pink
  • #2.244
Letztens hat einer im Internet gelesen, da soll wohl ein Klavier auf einen Deluge gefallen sein. Ich wĂŒrde vor einem Kauf abraten đŸ€Ł Ich habe meinen seit 2018 und noch nichts getauscht. Ein Encoder ist ein wenig lahm, aber stört mich noch nicht. Weder Freeze noch knacksen. USB midi nicht getestet. DIN Midi funktioniert einwandfrei.. Entspann dich. :)
Haha, hast schon recht. Ich habe trotzdem ein Ersatz-Pad Set dazu bestellt. So spare ich mir vielleicht das Porto in der Zukunft. Hatte per Überweisung bezahlt, laut Synthstrom wird das Paket morgen wohl die Reise antreten.
 
  • Daumen hoch
M.i.a.u.: OdoSendaidokai
  • #2.245
Das Konzept des disk-streamings ist doch mit der SP-404, SP-808 vergleichbar oder?
Die möglichkeit ewig lang zu resamplen und sich nicht um RAM-Limits, Datei-Namen bzw. abspeichern / laden von der Aufnahmen scheren.
D.h. man kann viele lange stems abspielen, hat Ableton-style clip sequencing + sonstige groovebox features. Quasi eine SP-9990999 :D

Das sind die Dinge die mich locken.
 
Zuletzt bearbeitet:
  • #2.246
Das Konzept des disk-streamings ist doch mit der SP-404, SP-808 vergleichbar oder?
Die möglichkeit ewig lang zu resamplen und sich nicht um datei-Namen bzw. abspeichern scheren.
D.h. man kann viele lange stems abspielen, hat Ableton-style clip sequencing + sonstige groovebox features. Quasi eine SP-9990999 :D

Das sind die Dinge die mich locken.
Ich glaube, Ableton Style ist etwas anders.
 
  • #2.247
Mit Ableton Style meine ich dass man ein grid von clip-sequenzen erzeugt in dem pro Spalte einer spielen kann.
Ich glaube das heißt dort Session View (Habe Ableton schon ewig nicht mehr benutzt).
Das kann der Deluge doch im "Song View" bzw. "Arranger View", oder habe ich das falsch verstanden?
Ich schau mir das mit den Song View vs Arranger View nochmal an, Danke.

Habe dieses Video gefunden

https://www.youtube.com/watch?v=tYmIt4jrccg


Ist die Anzahl der "Sections" auf 8 begrenzt?
 
Zuletzt bearbeitet:
  • #2.248
Ich glaube, Ableton Style ist etwas anders.

War einer der vielen Features, aufgrund besserer Übersichtlichkeit eine vertikale Ansicht zu schaffen. Die horizontale Ansicht könnte man als Bitwig Style bezeichnen :)
Aber ich denke das ging einfach so wegen "Clips abfeuern/stoppen" .
 

News

ZurĂŒck
Oben