GKMsound
Systemimmun
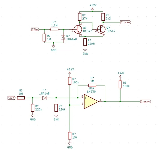
Gesagt getan, so geht es.pulldowns auf 1M
Nur noch Seq. Kanal A , da ist kein Taktteiler vorher und wenn mehr als 2 Stepps auf Clock geschaltet bleibt der stehen... Da ist 1M Pulldown am 4017 und 100k an den 4081.
Gesagt getan, so geht es.pulldowns auf 1M
Gemacht aber nun geht gar nix mehr richtig , es liegt bestimmt an einer anderen Stelle aber ich kommen nicht dahinter. Es resetet jetzt willkürlich ich weiß nicht wo es herkommt.Mach den R35 mal 2k2

Folge dem Video um zu sehen, wie unsere Website als Web-App auf dem Startbildschirm installiert werden kann.
Anmerkung: Diese Funktion ist in einigen Browsern möglicherweise nicht verfügbar.