
bartleby
lieber nicht.
wo wuerde man mit seinem cv-input reingehen, um beim boss pc-2 (bzw der baugleichen amdek-version) steuerspannung fuer die vco-frequenz anzulegen?
muss machbar sein, denn der rakit-clone hat ja einen cv-eingang.
und ginge das auch fuer die lfo-frequenz?
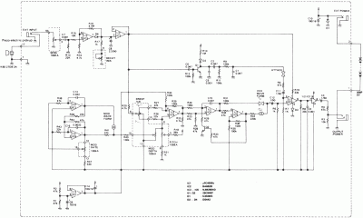
hier mal das schaltbild von amdek:

muss machbar sein, denn der rakit-clone hat ja einen cv-eingang.
und ginge das auch fuer die lfo-frequenz?
hier mal das schaltbild von amdek:

Zuletzt bearbeitet: