Neu
  • Tages-/Nachtmodus im Footer ändern:

    System: Automatische Anpassung an die Helligkeit eures Betriebssystems.
    Hell: Sequencer im Daymode.
    Dunkel: Weniger Kontrast – ideal für Nachteulen!

Erica Synths Elektor Formant Modular System

  • #61
Im Orginal Formant wurde im VCO ein uA726 eingesetzt. (Dual Transistor mit eingebauter Heizung)

uA726.jpg
Da man das IC heutzutage kaum noch bekommt (teuer + viele Fakes davon im Angebot)
hat man den beim Exponential Konverter im Erica VCO durch AS3046 (CA3046) ersetzt.

AS3046.jpg
 
  • wunderbar
  • Daumen hoch
M.i.a.u.: Phil999 und C0r€
  • #62
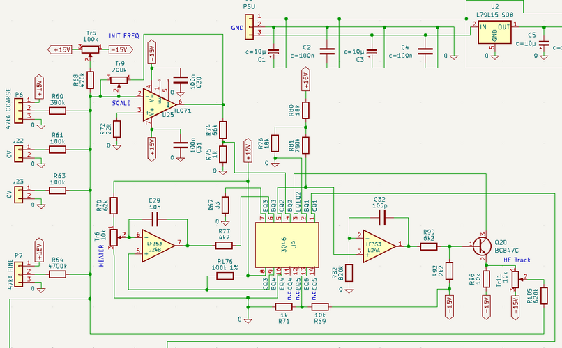
Ich bin noch einen Schritt weiter gegangen, habe einfach mal mit chinesischen SMD 3046'ern und 'ner Heizung experimentiert und habe dabei meinen Standard-Expo gefunden:

1756448467541.png
Auszug aus dem TSEM VCO V2

Mit Tr6 (HEATER) wird die gewünschte Körpertemperatur des SMD 3046 eingestellt. Ich nehme immer 39° - 40° Celsius. Messen tue ich das mit einem kontaktlosen Fieberthermometer für Kinder, was ich noch aus früheren Zeiten habe, als meine kleinen Scheißer noch Schiss vor normalen Thermometern hatten.

Funktioniert super. Der VCO ist nach ca. 30 Sekunden "online" und bleibt ab dem Zeitpunkt temperaturstabil. Ich muss keine magischen NTCs oder RTCs suchen, die bzgl. ihrer Kurven eh nicht 100% zum Transistor-Array passen. Das Array ist auch wumpe, da man einfach eine Körpertemperatur einstellt und misst, ohne auf Transistor-Werte achten zu müssen.

Die Temperatur ist so gewählt, dass der Expo stabil bleibt, der 3046 aber nicht zu warm wird. Geht auch mit SMDs, da es schlichtweg egal ist, wieviel mehr Temperatur durch die größere Kontaktfläche des SMD in die Platine abfließt als bei gesockelten ICs.

Fieber messen:
1756449876540.png
 
  • Daumen hoch
M.i.a.u.: fanwander und elektrouwe
  • #63
Funktioniert super.

Der einzige Nachteil, der mir aufgefallen ist, ist eine gewisse Temperatur-Instabilitaet, die vermutlich durch folgendes verursacht wird:
  • 3046 statt 3086
  • kleineres Volumen des Transistorarray-ICs durch SMD-Bauform
  • Temperatur-Abfluss / Kuehlung durch Kontakt / Aufliegen des Transistorarrays mit / auf der Platine.
  • Betrieb eines einzigen VCOs statt zwei VCOs

Ist das ein Widerspruch oder übersehe ich da etwas.
 
  • #64
...

Ist das ein Widerspruch oder übersehe ich da etwas.

Nein, das heißt lediglich, dass ich eine Webseiten-Schlampe bin. Dort ist TSEM VCO V1 beschrieben. Das ist meine erste Variante, in der ich noch den originalen Oberheim - Ansatz mit Tempco / NTC im Einsatz hatte. Das war ja mein erster Versuch gewesen, bei dem ich die besagten Nachteile beobachtet hatte.

Mit V2 bin ich ja auf Heater umgestiegen. Die o. g. Probleme sind weg, aber ich habe meine Webseite (noch) nicht upgedatet.

Der originale SEM VCO arbeitet mit einem bedrahteten 3086. Zwei VCOs teilen sich ein Array, und dann wird das Teil vielleicht ein wenig warm. Auf dem Array sitzen beim Original zwei NTCs wie Ying und Yang. Lt. User Manual zum 4 Voice soll man vor dem Stimmen 15 Minuten oder so warten, um alles aufzuheizen. Ein Besitzer eines 4 Voice allerdings hat mir mal gemailt, dass die Stimmstabilität bei dem Teil dann immer noch ein Alptraum sei.
Das kann ich so natürlich natürlich nicht unbedingt bestätigen, da ich keinen 4 Voice besitze, aber mein Nachbau hat sich ähnlich verhalten und war auch instabil. Ich hatte tatsächlich die Platine meines TSEM Clones V1 für eine gemeinschaftliche Nutzung eines 3046 von zwei VCOs vorbereitet gehabt. Doch mit dem Heater-Ansatz war das dann nicht mehr nötig.

Der Trupp von Rosen Sound bietet Tuning Kits an, mit denen man seinen SEM mittels neuer Chip-Sätze in die Spur bringen können soll, aber da sie beim NTC bleiben, kurieren sie nur die Symptome, nicht die Ursache. Bob Rosen wollte mir allen Ernstes weismachen, Arrays ohne Sockel wären temperaturstabiler als mit Sockel, was mir physikalisch allerdings so überhaupt nicht einleuchten will, da man dadurch mehr Schwierigkeiten hat, den Chip auf Temperatur zu bringen als mit Sockel, wo der Körperkontakt mit der Platine geringer ist.

Wie dem auch sei, die Geschichte mit dem SEM hat mich dazu gebracht, mit dem Heater lieber selber für eine definierte Temperatur-Umgebung zu sorgen als mit einem Tempco-Resistor auf Umgebungsschwankungen zu REagieren.

Nachtrag: Ich betreibe den TSEM V1 übrigens immer noch in meinem Modular-System. Allerdings zusammen mit meinem T908 Autotune Modul (kicher), welches ich mal für den Moog 901 VCO entwickelt habe. Also greife ich wieder in die Gegebenheiten ein, nur diesmal, in dem ich digitale Kontrolle über den ansonsten analogen VCO übernehme.
Ist jetzt meine Autotune - Testumgebung halt.

 

Neue Beiträge

News

Zurück
Oben