Neuste
  • Tages-/Nachtmodus im Footer ändern:

    System: Automatische Anpassung an die Helligkeit eures Betriebssystems.
    Hell: Sequencer im Daymode.
    Dunkel: Weniger Kontrast – ideal für Nachteulen!

Erica Synths Elektor Formant Modular System

  • #31
Der Formant ist eher was für Nostalgiker.
 
  • Zustimmung
  • Daumen hoch
M.i.a.u.: citric acid und Horn
  • #34
Wie gesagt, tolles Projekt. Aber auch wenn man es selbst zusammen baut, hoher Verlust.

Interessant wäre das für Siggi, damit er sich bei Meetings nicht mehr so abschleppen musst.

Aber andereseits macht es das Original in der Größe die er hat, auch aus.
 
  • #35
Ich habe schon gezuckt, ob ich mir den nicht kaufe und eine Menge Lötspaß habe. Meiner hat nämlich keine Original-Frontplatten sondern hat aus dem vollen gesägte Alu-Frontplatten mit Edding-Beschriftung. Das macht ihn zu einem Unikat und ich werde das auch so lassen. Alleine schon aus Respekt vor dem Erbauer, der da eine Wahnsinns-Arbeit reingesteckt hat.

Ich würde das Kit so bewerten:
+ Eurorack-kompatibel (wenn ichs richtig verstehe auch das Gate-Signal Im Eurorack Format. Beim Original ist das leider ein Impuls von -15V auf +15V)
+ Alle Signal Ein- und Ausgänge über Buchsen zugänglich
+ Neue Funktionen, die der Original-Formant nicht hat
+ Niederschwelliger Zugang zum Selbstbau
+ Wall of Synth mit dem Klassisch schwarzen Design sieht einfach geil aus 🥰
+ Für leute, die das Musikmachen prokrastinieren wollen, ist das kit mit etlichen Tagen/Wochen Bauzeit perfekt geeignet
:cool:


- Mich überzeug der Sound des Originals nicht voll. Den Sound der Demo Videos finde ich auch nicht viel besser. Vielleicht kann ich aber auch einfach nicht damit umgehen...
- Wenns um die klanglichen Möglichkeiten geht, ist man mit Eurorack flexibler und wahrscheinich auch günstiger unterwegs
- Durch das andere gate-Format nur bedingt mit alten Formants kompatibel. Das Pitch Format ist mit den alten Formants und mit Eurorack identisch (1V/Oktave)

Für mich werde ich mir bei aller Nostalgie und Begeisterung das kit nicht kaufen. Für mich persönlich stimmt die Balance zwischen reinzusteckender Arbeit / Geld und klanglichem Output / Möglichkeiten nicht.
 
  • #38
Ich wüsste nicht, wie ich mich im aktuellen Markt entscheiden würde. Eurorack in der Form das Mix and Merge wäre mir zu bunt. Das Doepfer-Silber finde ich immer noch zu steril, es erinnert mich immer an diese Elektronik-Module von Fischer-Technik. 5U ist weiterhin ein Investment. Mit Vintage Formant und Roland 100M bin ich vorerst recht bedient. Vielleicht mal Behringer Moog oder ARP. Ich bräuchte noch so ein magisches Zelt wie bei Harry Potter.
Behringer statt Doepfer würde ich persönlich als Bankrott-Erklärung empfinden. Ich fand das Doepfer-System immer äußerst ästhetisch und finde es noch. Und man kann es durch Ladik- und XAOC- oder Analogue-Systems-Module in ähnlichem "Silber-Ton" auch perfekt ergänzen. Oder man nimmt das eingeschränktere Angebot in Vintage-Schwarz in Kauf, das man dafür dann aber mit noch mehr anderen Herstellern kombinieren kann, die auch ihre Module in schwarz anbieten.

In meinem System habe ich leider das reine Silber nicht ganz durchhalten können, daher ist es mir eigentlich auch zu bunt. Aber Eurorack bietet so viele Möglichkeiten, die so viel preiswerter sind als 4U oder 5U, dass ich über letztere niemals nachdenken würde.
 
  • #39
Zitat: Beim Original ist das leider ein Impuls von -15V auf +15V

Wäre mir neu :

interface.jpg

interface2.jpg
 
  • Daumen hoch
M.i.a.u.: Staubi
  • #40
Zitat: Beim Original ist das leider ein Impuls von -15V auf +15V

Wäre mir neu :

Er meint im Keyboard, bzw zwischen Keyboard und Synth:

1755873406433.png

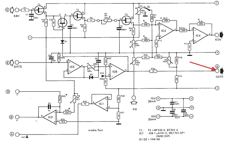
Das Gatesignal in Abbildung 5 ist das, was in Abbildung 10 aus IC6 raus kommt:

1755873479872.png


Erst hinter der Interface-Platine auf der Synth-Seite wird da 0V / +14V draus
 
  • #41
Bei meiner Formant Interface Platine aus 197x liegen am Gate Ausgang 0 bzw. +5Volt an.
K.A. was @Staubi meint wenn er schreibt :
wenn ichs richtig verstehe auch das Gate-Signal Im Eurorack Format. Beim Original ist das leider ein Impuls von -15V auf +15

Zwischenablage_08-22-2025_01.png
 
Zuletzt bearbeitet:
  • #42
Bei meiner Formant Interface Platine aus 197x liegen am Gate Ausgang 0 bzw. +5Volt an.
K.A. was @Staubi meint wenn er schreibt :
wenn ichs richtig verstehe auch das Gate-Signal Im Eurorack Format. Beim Original ist das leider ein Impuls von -15V auf +15

Anhang anzeigen 261518
Ja stimmt, die 14V werdem dann runtergetrimmt auf 5V. Aber wie schon geschrieben: Wenn man was zwischen Keyboard und eigentlichem Synth gehängt hatte, dann kamen aus dem Keyboard ungefähr -15 Volt / +15 Volt raus (das ist das was Kolleg @Staubi meint), und die Interface-Empfängerplatine wollte definitiv mehr als +5V am Eingang um eine gedrückte Taste zu erkennen. Ich hatte einen CSQ-100 drin hängen, der vor der Interface-Platine funktionierte. Der liefert aber auch 12V Gate.
 
Zuletzt bearbeitet:
  • #43
Ich habe mir damals beim unbedarften Versuch, meinen Formant mit einem Doepfer MCV4 anzusteuern, selbiges gegrillt. War nur ein Transistor, der aufgegeben hat, aber dennoch doof. Erst danach habe ich anhand der Schaltpläne die Ecke im Gerät gefunden, wo man mit 5V Gate etwas ausrichten konnte. Wenn man dann noch die Hüllkurven einzeln triggern will, oder gar von einem der LFOs, muss man noch etwas tiefer einsteigen. Dort ist die Neuauflage besser gerüstet.
 
  • Daumen hoch
M.i.a.u.: Staubi und humax5600
  • #45
Er sagt das selbst, er hat 25 Jahre daran gearbeitet mit langer Pause. Ich hoffe ja, dass Siggi noch lebt. Hab jetzt selbst einen sehr guten Freund beerdigen müssen, also mit allem, als der der das aktiv organisiert. Also wünsche allen lange Gesundheit!
 
  • wunderbar
M.i.a.u.: 633k
  • #46
Er meint im Keyboard, bzw zwischen Keyboard und Synth:

Anhang anzeigen 261496

Das Gatesignal in Abbildung 5 ist das, was in Abbildung 10 aus IC6 raus kommt:

Anhang anzeigen 261497


Erst hinter der Interface-Platine auf der Synth-Seite wird da 0V / +14V draus
Ich danke Euch für die Aufklärung und die gute Nachricht!
Ich habe nie nachgemessen, mit welchem Gate-Impuls der Formant intern arbeitet. D.h. er müsste intern voll Eurorack-kompatibel sein.
Damit wird die Idee konkret, aus dem Formant die Module rauszunehmen und mit neuen Stiftsockelleisten in einem zweiten Gehäuse mit rausgeführten Aus- und Eingängen voll patchbar zu machen, ohne dass ich die Original-Frontplatten modifizieren muss. In der Bucht habe ich schon einen Satz dieser 33poligen Stiftsockelleisten gekauft. Die Dinger kann man mittlerweile mit Gold aufwiegen 😳

Mit dem -14V Pegel des Keyboard-Anschlusses habe ich vor Jahren die beiden Gate Ausgänge meines Deluge geschrottet. Da musste ich denn erst mal zwei SMD Transistoren ersetzen und habe mir dann ein Interface Eurorack --> Formant Keyboardeingang gebaut, damit das nicht nochmal passiert...
 
  • #48
Weil ein iPad nur mit Not Florians edelste Teile verdecken könnte.
Als ich auf der Analogue Heaven Mailliste mal Zeitungspapier für irgendeinen Zweck empfahl, lästerte einer, ich sei vermutlich der Letzte auf der Liste, der noch Zeitung in Papierform läse. Daraufhin erwiderte ich: "At breakfast how do you hide behind an iPad?"
 
  • Daumen hoch
M.i.a.u.: humax5600, fcd72 und Lauflicht
  • #49
Die Dinger kann man mittlerweile mit Gold aufwiegen
Viel günstiger waren die noch nie (Inflation in Betracht gezogen).
 
  • #50
Zitat : Die Dinger kann man mittlerweile mit Gold aufwiegen
War für mich auch ein Grund mehr die 31pol. Stiftleisten von meinen neuen Leiterplatten zu verbannen !

132003-5947271fc13e8f7f85eaa80191798932.jpg
 
  • #53
Ganz wichtig bei Format sind die Korrekturen - denn die meisten Baupläne hatten Fehler und auch hier im Forum gab es etliche korrigierte Varianten, die optimaler und mit den heutigen Bauteilen besser passen.

Ansonsten könnte man sie noch immer bauen, wenn man wollte. Es war damals die Chance für Leute günstig dran zu kommen - heute ist es das offensichtlich nicht mehr - aber Erica holen spannende DIY Projekte zusammen und bieten sie ja auch teilweise zusammengebaut an, so wie zB die LXR. Das ist ein Dienst an der Menschheit™
 
  • #55
Verstehe, dann wird es wohl technisch nötig sein.
Ich denke das liegt daran daß MKM Kondensatoren früher™ - als der Formant konstruiert wurde - die einzige bezahlbaren mit erträglicher Toleranz waren. Besser ein paar Folienkondensatoren statt einem zusätzlichen Trimpoti und einem Abgleichprozess....
 
  • Zustimmung
M.i.a.u.: fanwander
  • #56
Ganz wichtig bei Forma[n]t sind die Korrekturen - denn die meisten Baupläne hatten Fehler und auch hier im Forum gab es etliche korrigierte Varianten, die optimaler und mit den heutigen Bauteilen besser passen.
Das betrifft nur das Formant 2000 Buch von Joachim Helmstedt, wo die Elektor Redaktion wohl Tippfehler reinredigiert hat, bzw beim Übertragen der Schaltpläne in das Elektro-Design in die Schaltpläne reingemacht hat.
 
  • Daumen hoch
M.i.a.u.: humax5600 und Moogulator
  • #59
Das betrifft nur das Formant 2000 Buch von Joachim Helmstedt, wo die Elektor Redaktion wohl Tippfehler reinredigiert hat, bzw beim Übertragen der Schaltpläne in das Elektro-Design in die Schaltpläne reingemacht hat.

Außerdem hat die Elektor-Redaktion seinerzeit echt Dampf gemacht und HaJo unter Druck gesetzt, wie er mir erzählt hat, so dass er einiges bei Abgabe übersehen hat. Er hat jedenfalls ordentlich Krawatte deswegen.

Er hat dann noch CD - Sets erstellt, die weitere Korrekturen und Aktualisierungen enthalten, wie ein MIDI - Interface oder alternativen DAC. Aber als ich meinen "Formant++;" gebaut habe (siehe auch Titelstory des "Synthesizer Magazin" Sept / Okt 2010)

<click>

habe ich eh von mir aus schon die Schaltungen angepasst / verändert, erweitert, eigene Layouts gemacht usw. Selbst wenn eine Dokumentation oder Bauanleitung perfekt und fehlerfrei ist (wie sie es in den seltensten Fällen ist), muss man sich bei solch komplexen elektronischen Projekten eh nicht nur inhaltlich, sondern auch verständnistechnisch reinfummeln, sonst wird das nichts und man ist bei all dem Aufwand frustriert.

Wie dem auch sei, ein Freund hat sich jetzt den Erica Synths - Bausatz geholt. Ich bin schon sehr gespannt auf seine Berichte 😊
 
  • Daumen hoch
M.i.a.u.: fanwander
  • #60
Ich hatte 2 Formant Systeme, sogar mit Keyboard. Die VCOs waren schön lebendig, warm und mit den Wellenform-Schaltern konnte man schön verschiedene Mischungen durchprobieren. Allerdings waren bei den VCOs glaube ich seltene Transistorpärchen verbaut. Die wurden durch Erica dann vermutlich mit anderen Bauelementen ersetzt?
Die 6HE Bauform war trotz Metall-Frontplatten und Metallklammer etwas lapprig, hatte sich beim Stecken nicht so gut angefühlt, auch mit den kleinen Buchsen.

Ich war dann sozusagen auf Doepfer umgestiegen, weil das für mich flexibler, kompakter und robuster war. Die VCOs hatte ich jedoch ein wenig vermisst.

Ich habe noch einige Formant Platinen und das Buch rumliegen. Die Schaltungen von damals sind relativ simpel, also nicht wahnsinnig viele Bauteile.
 

Neueste Beiträge

News

Zurück
Oben