З456778674
Guest
Das ist natürlich Mist und daher muss man das anders machen, die Ursache ist allerdings ein absolut STÜMPERHAFTER Entwurf der VCOs. Das ist wirklich komplett BESCHISSEN entworfen, wenn da ein technischer VOLLNOOB die Versorgung als Referenz für die Tonhöhe nimmt.Ein großer Nachteil der PSU von Mfos ist das LED-Lasten die Spannung runterziehen und das hört man in Schwankungen der Tonhöhe deutlich.
Klar: das hilft einem nicht weiter, und man muss mit solchen Modulen leben. Allerdings sollte man drauf verzichten, die Stromversorgung dafür verantwortlich zu machen.
Der andere Fehler im Entwurf ist übrigens immer noch nicht das Netzteil, sondern die unfähigen Trottel, die blinkenden LEDs an die Analog-Versorgung anschließen. In einem empfindlichen Analogsystem hält man die Versorgung sauber, in dem man solche Blinkenlights getrennt versorgt, oder sie auf konstante Stromaufnahme auslegt. Letzteres ist oft günstiger/einfacher.
Zum Strom: die Flachkabelstecker sind nominell auf 1A pro Kontakt ausgelegt, mehr als 2A sollte das Netzteil daher nicht liefern können. Das ist dann ein seriöser Entwurf. Unter Laborbedingungen (insbesondere übliche Wohnzimmertemperatur) werden z.T. auch 2A pro Kontakt angegeben.
Verbrennen tun die Kabel allerdings erst oberhalb von 10A, insofern kann der überzeugt Pfuscher da auch höhere Ströme einplanen.
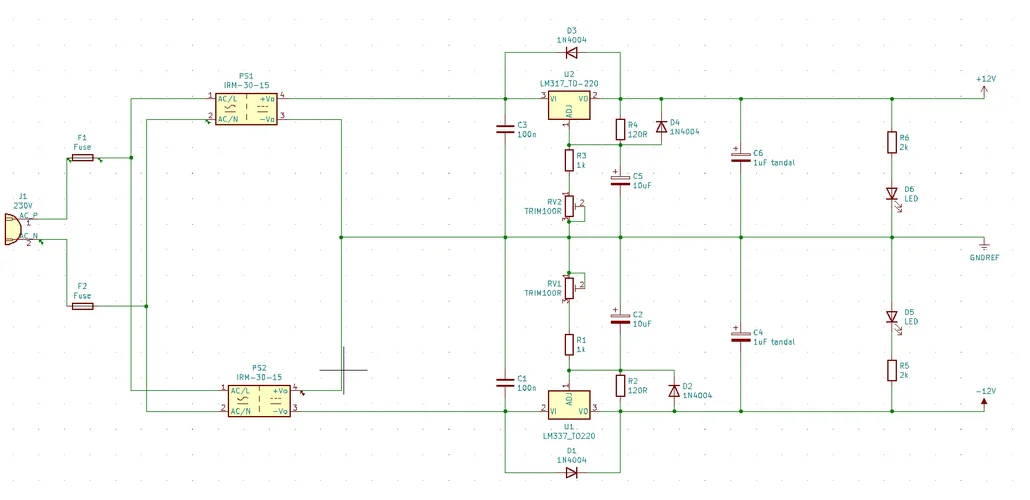
Wenn man das mal etwas sacken lässt, dann kommt man schnell drauf (Kühlung, verfügbare Regler, zu erwartende Brandschäden im Fehlerfall...) , in einem größeren System zwar ggf. ein etwas dickeres Schaltnetzteil zu nehmen, da aber mehrere Längsregler hinter zu schalten. Das erlaubt es dann empfindliche Module (VCOs...) an ein Reglermodul zu hängen und die Blinkenlight-Module (LFOs, Sequencer) an ein anderes.
Wenn *ich* den Kram bauen sollte, würde ich ein Meanwell RD3513 nehmen und dahinter Low-Drop-Längsregler verbauen. Dann verheizen die Längsregler kaum Energie, was deren Kühlung vereinfacht. Allerdings muss man das selber entwerfen und es wird auch teurer - die Low-Drop-Regler sind merklich teurer als LM317/LM337. Und der Ausgangsstrom ist nur für kleine/mittlere Systeme ausreichend. Mehrere Schaltnetzteile sind doof, da bekommt man zunehmend Probleme mit dem Einschaltstrom und die primärseitige Verkabelung (Netzspannung) wird auch nerviger.
