GKMsound
Systemimmun
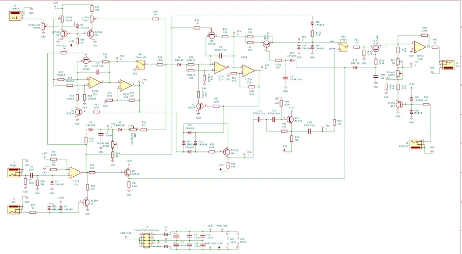
Ich habe mir nicht das DIY Set gekauft (viel zu groß) statt dessen habe ich selber eine Platine in SMD nach den Plänen erstellt.
Nun habe ich das erste Modul fertig aber Probleme mit der Oszilation von VCO1 .
Der Ausgang U1 Pin 14 ist immer etwa 10V wärend Pin 1 -10V hat.
Um das zu klären trennte ich Pin 2 und 1 (U1) von der Platine.
Nun sehe ich die Schwingung von VCO2 (Tune2 funktioniert) an Pin 14 und das Minimum (+0,8V bis +7V) der Amplitude ändert sich mit Stellung Tune1 Poti , das Maximum bleibt gleich bei über +10V.
An Pin 2 habe ich ein Rechteck Signal zwischen +3,6V und -2,1V .

Soweit sollte es stimmen oder? Die Wechselspannung kommt ja über den Waveshaper ... oder sollte das nicht sein?
Wie bekomme ich nun am besten raus wo der Fehler ist, das VCO 2 nicht oszilliert?
Nun habe ich das erste Modul fertig aber Probleme mit der Oszilation von VCO1 .
Der Ausgang U1 Pin 14 ist immer etwa 10V wärend Pin 1 -10V hat.
Um das zu klären trennte ich Pin 2 und 1 (U1) von der Platine.
Nun sehe ich die Schwingung von VCO2 (Tune2 funktioniert) an Pin 14 und das Minimum (+0,8V bis +7V) der Amplitude ändert sich mit Stellung Tune1 Poti , das Maximum bleibt gleich bei über +10V.
An Pin 2 habe ich ein Rechteck Signal zwischen +3,6V und -2,1V .

Soweit sollte es stimmen oder? Die Wechselspannung kommt ja über den Waveshaper ... oder sollte das nicht sein?
Wie bekomme ich nun am besten raus wo der Fehler ist, das VCO 2 nicht oszilliert?

