GKMsound
Systemimmun
Hi,
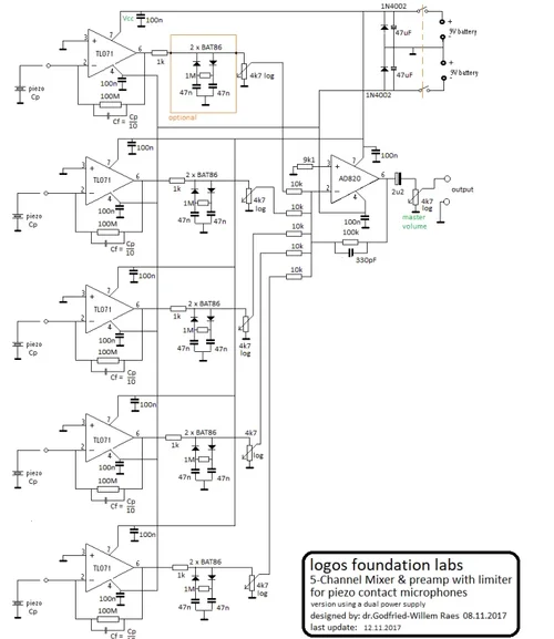
ich habe vor den mixer and preamplifier for piezo contact microphones zu bauen.
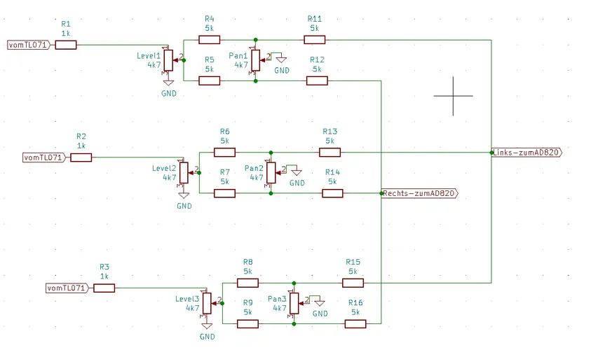
Ich hätte aber gerne einen Stereo Out und je einen Panorama Poti.

Ein zweiten AD820 Ausgang ist klar aber einfach einen 10k (oder anderer Wert) linear als Teiler hinter den 4k7 Mischpot wäre zu einfach oder ?
Ich hätte auch duale 100k B Potis, weiß nur nicht inwieweit die nützen würden.
Wie kann ich das am besten realisieren?
ich habe vor den mixer and preamplifier for piezo contact microphones zu bauen.
Ich hätte aber gerne einen Stereo Out und je einen Panorama Poti.

Ein zweiten AD820 Ausgang ist klar aber einfach einen 10k (oder anderer Wert) linear als Teiler hinter den 4k7 Mischpot wäre zu einfach oder ?
Ich hätte auch duale 100k B Potis, weiß nur nicht inwieweit die nützen würden.
Wie kann ich das am besten realisieren?


