GKMsound
Systemimmun
Hi,
ich baute vor einiger Zeit die Schaltung nach und bin begeistert von den Möglichkeiten und resultierenden Sounds des Moduls.
Nun habe ich habe von Zeit zu Zeit Störungen am Ausgang, es ist ein knistern und knacksen.
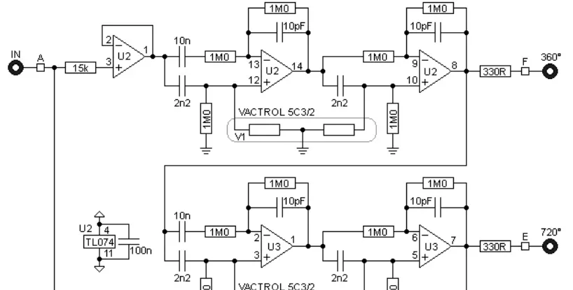
Ich konnte feststellen das es nichts mit den Eingängen zu tun hat, selbst mit ungepatchten Eingängen kommt es zu den Störungen.
Durch messen und vielerlei Tests konnte ich feststellen das am 360° Out ein Offset von 1-2 V ist - woraus wohl die Störgeräusche resultieren.

Die Bauteile und Verbindungen habe ich überprüft, nachgelötet und gesäubert aber leider ohne Besserung der Probleme.
Unklar ist mir wie das Offset zustande kommen kann....
Hat jemand Ideen was ich noch versuchen kann?
ich baute vor einiger Zeit die Schaltung nach und bin begeistert von den Möglichkeiten und resultierenden Sounds des Moduls.
Nun habe ich habe von Zeit zu Zeit Störungen am Ausgang, es ist ein knistern und knacksen.
Ich konnte feststellen das es nichts mit den Eingängen zu tun hat, selbst mit ungepatchten Eingängen kommt es zu den Störungen.
Durch messen und vielerlei Tests konnte ich feststellen das am 360° Out ein Offset von 1-2 V ist - woraus wohl die Störgeräusche resultieren.

Die Bauteile und Verbindungen habe ich überprüft, nachgelötet und gesäubert aber leider ohne Besserung der Probleme.
Unklar ist mir wie das Offset zustande kommen kann....
Hat jemand Ideen was ich noch versuchen kann?

