Neu

4017 Gate/Trigger Sequenzer

GKMsound

Systemimmun
Hi,
ich habe vor ein Modul mit 4 mal 8 Stepp Trigger/Gate Sequenzer zu bauen.
Im groben sollter das Modul folgendermaßen aussehen:

GateSq4x8.png

Die Frontplatte ist für Eurorack und sollte bei mir 26 HP (max.133mm) breit sein.

All in ist der Trigger/Clock In für alle 4 Spuren, Spur B,C und D hat je einen CLOCK DIVIDER .
Ein Schalter und Gate IN für Pause aller Spuren, sowie Gate IN Spur A Pause.
Gate IN Buchsen für Reset Alle und jede einzelne Spur. Clock OUT der B,C,D Teiler.
Für jeden Stepp der 4 Spuren gibt es einen Schalter Puls/Aus/Gate und eine LED.

Eigentlich wollte ich die Möglichkeit alle 4 einzel Sequenzer schaltbar kaskadieren zu können. Allerdings ist das weit schwieriger als ich anfangs dachte.
Ich habe dann einen 4052 genommen um wenigsten noch einen Gesamt-Ausgang zu haben. Dieser lässt sich über je einen Schalter mit den Ausgängen der Einzelspuren beschalten.... (ein wenig ungewöhnlich).

Das alles ist meine vorläufige Theorie, ob das so funktioniert wage ich zu bezweifeln. Daher hier die Frage an die "Profis" , was man wie ändern oder hinzufügen sollte um ein funktionierendes praktisches Modul zu erhalten?
Hier der vorläufiger KiCad Plan , ich habe ihn zum bearbeiten freigegeben.
Als PDF hier zum anschauen.

Ich würde das auf Lochraster löten und mit der Frontplatte (Schalter, Buchsen) verkabeln. Wenn alles funktioniert und Interesse besteht ist eine richtige Platine denkbar.
Freue mich auf Eure Vorschläge zur Verwirklichung.
 
Zuletzt bearbeitet:
Oh jeh, ein weites Feld. Ich hab schon zwei Sachen in der Art gebaut, und jedesmal hats nicht wirklich gepasst. Letztlich wars immer sehr aufwändig und trotzdem zu starr. Seit hab ich ein halbgares modulares Konzept in Folder für unvollendete Schaltplanprojekte liegen. Mit einem internen Bus, der einen Master-Clock, -Start/Stop, -Reset durchleitet. Und dann verschiedene Zähler und De-/Multiplexer Module und einheitliche Schalter-/Poti-/Buchsen-Module, die man beliebig an die Zähler/Plexer-Module hängen kann. Es fällt mir aber auch immer wieder was neues ein, und manchmal renn ich dann wieder einen Denkfehler. Mühsam...

Ich würde auf alle Fälle gebufferte Ausgänge machen.
Und überlegenswert ist immer, ob man sich auf Trigger beschränken will, oder ob ein Mux/Demux-Sequencer nicht interessanter ist. Da kann man halt auch Audio-Signale schalten und so. Oder zum Beispiel einen zentralen Pulse mit variabler Gate-Länge...
 
gebufferte Ausgänge
Hättest du ein Schaltbild wie die aussehen sollten?

Mir geht es schon in erster Linie um Tore für Hüllkurven (CV Sequenzer), die man aber auch mal schnell um/abschalten kann.
Ich wollte alles simpel und übersichtlich halten, außerdem liegen da eine Menge 4017, 4093 und Schalter die verbaut werden wollen.
Das Modul kommt auf den Tisch neben einen Joystick.
Master-Clock, -Start/Stop, -Reset kommt von anderen Modulen.

Das es mit dem wahlweisen Kaskadieren nicht hinkommen will wurmte mich am meisten, deswegen dann der 4052, was besseres fiel mir nicht ein.
 
Naja aber bei den Einzelausgängen sollte vielleicht auch noch so eine Transistorstufe.

Im Moment sieht es noch so aus:
Bildschirmfoto_2020-04-15_16-46-06.webp
Die LED des jeweiligen Stepp ist direkt hinter den 4017.
Die 100p Kondensatoren hinter den Schaltern könnte ich vielleicht sparen. Einer in der Clock Line sollte wohl reichen?
 
Ok so vielleicht :

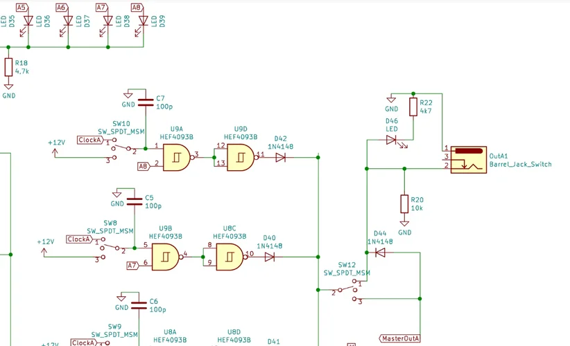
Bildschirmfoto_2020-04-18_19-53-56.png

Die 4093 hab ich nun gegen 4081 getauscht, müssen da noch pulldown Widerständer rein?
Die Ausgangsspannung sollte so bei über 8V liegen. (den 1,5k in 4,7k geändert)
 
Zuletzt bearbeitet:
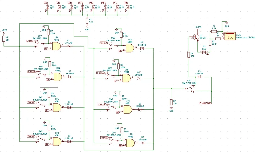
Nun habe ich das so gebaut.

Bildschirmfoto_2020-05-08_10-39-04.webp
Die LED und Clockteiler laufen soweit aber die Schalter zum setzen der Stepps funktionieren noch nicht richtig.
Sobald mehr als 1 Stepp auf kurz (Clock) geschaltet wird bleibt es stehen oder macht was es will.
Beim schalten auf lang (12V) passiert gar nix.
Ist mir noch ein Rätzel woran es liegt.

Vielleicht sollte ich es lieber machen wie Ken Stone:
CGS89GateSeq.webp

Aber dann müsste ich fast alles neu machen.
Hat jemand die zündende Idee?
 
Sobald mehr als 1 Stepp auf kurz (Clock) geschaltet wird bleibt es stehen oder macht was es will.
Beim schalten auf lang (12V) passiert gar nix.
Was mir komisch vorkommt, sind die LEDs die direkt an den Eingängen der AND-Gatter hängen. Ich bin mir nicht sicher, ob der 4017 sowohl LED als auch das Gatter treiben kann. Löt doch einfach mal die LEDs aus. Vielleicht genügt es sogar einfach R7 auszulöten.
 
  • hilfreich
M.i.a.u.: GKMsound
Ich glaube es liegt eher an den PullDown (100k) an den Eingängen des 4081, die summieren sich und das Signal geht unter 7V und damit wars das.
 
  • #10
PullDown Widerstände sind aber nötig, die Schalter haben 3 Pos. und nur 3 Anschlüsse, somit ist das "Aus" in der Mitte aber ohne wirklich auf Masse zu schalten.
 
  • #12
Ich glaube es liegt eher an den PullDown (100k) an den Eingängen des 4081, die summieren sich und das Signal geht unter 7V und damit wars das.
Wie summieren die sich? Verstehe ich nicht. Es hängt doch pro 4017-Ausgang immer nur ein Pulldown dran. Oder blicke ich Deinen Schaltplan nicht in der Gesamtheit? (hab ich eigentlich schon mal erwähnt, dass ich solche aufgesplitteten Schaltpläne wie die Pest hasse ;-) ).
Wo da die Spannung hängt sollte sich mit einem Scope messen lassen.
 
  • #14
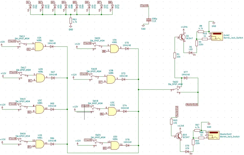
Ich habe jetzt R72 auf 2,7k reduziert und das Clocksignal vom Divider nach dem Ausgangstransistor - damit bleibt das Schaltsignal hoch genug.

Bildschirmfoto_2020-05-09_07-27-18.webp

Funktioniert soweit , die Stepps lassen sich Schalten, die Ausgänge funktionieren, sogar das Master aus dem 4052 funktioniert und lässt sich schalten wie geplant.
Einzig die Reset und Pause - Eingänge tun noch nix. Woran das nun wieder liegt?
Am ersten Eingangstransistor Kollektor ist das invertierte Signal noch da - nach dem 1N ist nix mehr.

Bildschirmfoto_2020-05-09_07-22-43.webp

Ich habe nochmal die aktuelle PDF Version hochgeladen.
Oder blicke ich Deinen Schaltplan nicht in der Gesamtheit? (hab ich eigentlich schon mal erwähnt, dass ich solche aufgesplitteten Schaltpläne wie die Pest hasse ;-) ).
Ja, ich kenne mich noch nicht so gut aus mit dem KiCat, und zum ausdrucken finde ich es wieder nicht so schlecht. Auf die "globalen Bezeichner" achten, dann gehts doch eigentlich...
 

Anhänge

  • #15
  • Daumen hoch
M.i.a.u.: GKMsound
  • #16
Kann es sein, dass C10 und R43 vertauscht gehören? Du willst da doch einen Highpass.

Weiß ich auch nicht, ich hatte das nach dem Yusynth Divider gemacht, da geht es ja auch:

Bildschirmfoto_2020-05-09_14-08-06.png

Übersetzung frei nach Google: "Der Kondensator C10 differenziert den logischen Pegel am Kollektor von Q10 und der positive Teil des differenzierten Signals wird von Q11 in einen 1-ms-Impuls umgewandelt. Dann wird dieser Impuls an D2 gesendet."
Nun weiß ich nicht was mit "differenzieren" gemeint ist? Und mit C10 kann nur C6 gemeint sein.

Der Reset über den 4052 funktioniert jedenfalls, der geht aber auch direkt nur über Dioden.

Komisch ist auch das die Pause auch nicht funkt. , der Eingang dafür ist wie der Clock-In mit den Transen.
 
Zuletzt bearbeitet:
  • #17
Der gute, alte Yusynth-Triggereingang. Meine Erfahrung: Wenn es funktioniert, kann es nicht falsch sein. Ich mache es auch so: Wenn andere Impulsbreiten benötigt werden und grundsätzlich die Amplitude stimme, spiele ich mit der Größe des Kondensators ...
 
  • #18
Ja die Impulsbreite scheint aber gar nicht das Problem zu sein sondern das bei den 4017 am Reset das nicht Signal ankommt.
Ich habe je 1k PullDown direkt an den Reset Pins und auch andere Werte getestet. Je 1 Diode 1N4148 im Signalweg in Richtung IC.
Nach den Dioden ist der Reset Pulls weg oder nur max. 5V.
 
Zuletzt bearbeitet:
  • #19
R36 u. R39 bilden auch einen Spannungsteiler. Da kommen an MR nur 12V*2/3-0,7V also ca. 7,3V an. Dann gehen nochmal 2 Diodenschwellen weg, bleiben also ca. 5,9V.
Und das auch nur, wenn du die 1k Pulldown-R weglässt und R9 >100k machst. Dann reicht's aber immer noch nicht ! Auf die Schnelle würde ich Q7 durch einen PNP ersetzen, E nach +12, C nach R47 und R39 nach +12 statt GND.
Dann sollte die Resetpulshöhe gerade so reichen. [EDIT] argh, muss noch was invertierendes rein, und dein reset kommt erst auf die fallende Flanke !?
 
Zuletzt bearbeitet:
  • #20
wenn du die 1k Pulldown-R weglässt und R9 >100k machst.
R9 = Pulldown hatte ich auch schon auf 1M aber da geht gar nix. Mit 1k R9 ist wie schon festgestellt optimal aber doch noch zu wenig.
Was wäre wenn R47 also die Widerstände am E des zweiten Transistor auf z.b. 100k erhöht da nicht auch der Ausgangspuls?
 
  • #21
R9 = Pulldown hatte ich auch schon auf 1M aber da geht gar nix. Mit 1k R9 ist wie schon festgestellt optimal aber doch noch zu wenig.
die Pulldown Rs liegen praktisch parallel zu R47 und beeinflussen die Pulsamplitude nur wenig.
Was wäre wenn R47 also die Widerstände am E des zweiten Transistor auf z.b. 100k erhöht da nicht auch der Ausgangspuls?
nein, Q7 ist ein Spannungsfolger. Du müsstest R39 deutlich erhöhen (>100k) und R36 evt. auf 3k3 verkleinern, damit die Spannungsteilung kleiner wird.
Es bleibt aber dabei, dass dein Master Reset auf die fallende Flanke reagiert (ist das Absicht?), wenn du keinen PNP verwendest.
 
  • hilfreich
M.i.a.u.: GKMsound
  • #22
Master Reset auf die fallende Flanke reagiert (ist das Absicht?)
Nein ist nicht meine Absicht, wie schon weiter oben erwähnt habe ich die Eingangsschaltung vom Yusynth Divider übernommen (wo es auch gut funktioniert).
Ein Reset auf die fallende Flanke wäre besser als gar nix. :connect:

Eine andere Lösung sehe wohl so aus:
Bildschirmfoto_2020-05-11_20-48-05.webp
So ist es aber kein Trigger Puls, und wer weiß ob da der Pegel reichen würde... ?
 
  • #23
nein, der Pegel würde nicht reichen, weil die ganzen pulldown R's mit dem R22 im obigen Bild wieder einen Spg.teiler bilden. Probier doch mal meinen PNP-vorschlag, da musst du weniger im Layout ändern, als mit dem NPN oben
 
  • hilfreich
M.i.a.u.: GKMsound
  • #25
Füge in zwischen C15 und R155 noch einen Basisvorwiderstand von ebenfalls 22k ein. Der begrenzt den Basisstrom wenn Q30 leitet und halbiert die Sperrspannung auf ungefährliche 12V/2,
damit Q30 nicht zu sehr gestresst wird.
(Das kannst du übrigens bei Q29 auch machen: wenn du R97 auf 100k verkleinerst, wird die Schutzdiode D126 unnötig)
 
  • Daumen hoch
M.i.a.u.: GKMsound
  • #28
mein BC547 PDF schweigt sich zu Ib_max aus. Es zeigt ein paar Grafiken, die gehen bis 20mA. kurzzeitig (bis der 1nF geladen ist) kann da schon mehr als das 3-fache fliessen. Kann sein, dass er das jahrzehntelang mitmacht, würde es aber in der finalen Schaltung ändern - oder einen P-kanal MOSFET statt des PNP einsetzten, der benötigt keinen Vorwiderstand.
Wenn Platz generell ein Problem ist, würde ich dir eh zu LM393/ LM339 für die Eingänge raten. Die brauchen einfach weniger Beschaltung als Transis.
 
  • hilfreich
M.i.a.u.: GKMsound
  • #29
Scheint in meiner Sammlung zu fehlen habe nur Bipol und N-Kanal , welchen könnte ich besorgen?

würde ich dir eh zu LM393/ LM339 für die Eingänge raten
Ja das würde ich in den nächsten Schaltungen auch so machen, nun ist die Bastelei aber soweit am Ende und wenn es so geht bin ich vorerst zufrieden.
Irgendwann kann ich ja die Schaltung komplett nochmal neu aufbauen, dann richtig. Im Betrieb der nächsten Zeit fällt mir bestimmt noch mehr ein was anders gelöst wird.

Ein anderes Problem ist noch (wieder Eingangstransistorschaltung) für Pause. Da ist ebenfalls zu wenig Spannung um die IC's zu schalten.

Bildschirmfoto_2020-05-12_16-24-56.webp

Ich habe zwar schon mehrfach über die ganzen Möglichkeiten mit Transitoren im "elektronik-kompendium" gelesen aber so wirklich schlau darüber werde ich noch nicht...
Also wie kann ich das am besten lösen?
 
  • #30
wenn du die (momentan unnötigen) Dioden und pulldown-R von ALLP nach PA..PD weglässt wird es funktionieren.
Falls du die Dioden drin lassen willst weil evt. später noch etwas dazu "oderiert" wird, zumindest die pulldowns auf 1M vergrößern.
P-kanal MOSFET: inzwischen bedrahtet 10x teurer als SMD :-(. TP2106 oder ZVP2106 scheinen noch am günstigsten zu sein.
Letztendlich wird die Komparatorlösung einfacher, besser u. billiger werden.
 

Neue Beiträge

News

Zurück
Oben