werner_d
|||
Hallo zusammen...
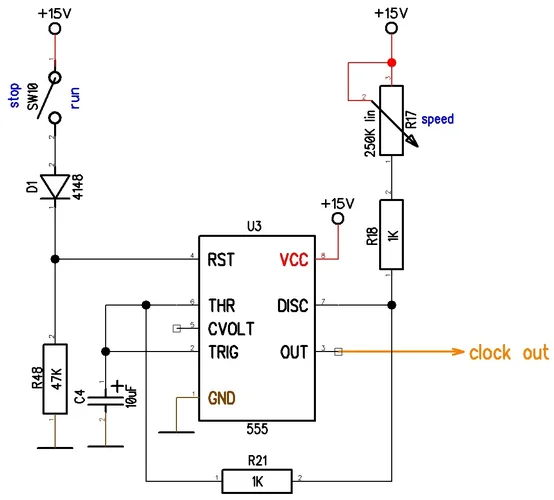
Vllt hat ja von euch schon jmd Erfahrungen mit dem NE555 und mag mir bei einem Problem behilflich sein. Ich verwende einen NE555 in folgender Schaltung:

als Taktgenerator. Über SW 10 kann der NE555 gestartet (+15V) oder gestoppt (SW10 open) werden. Mein Problem ist nun, dass ich angenommen hab, dass der Ausgang (Pin3) bei stop auf 0V bzw GND geht. Dem ist aber anscheinend nicht so, bei "stop" liegt Pin3 auf ca. 10V. Hat von euch schon jmd mal eine Erfahrung diesbzgl? Hab ich iwo einen Denkfehler? Der in der Datenblattapplikation an Pin5 vorhandene 10nF Kondensator ändert nichts an dem Verhalten.
LG
Werner
Vllt hat ja von euch schon jmd Erfahrungen mit dem NE555 und mag mir bei einem Problem behilflich sein. Ich verwende einen NE555 in folgender Schaltung:

als Taktgenerator. Über SW 10 kann der NE555 gestartet (+15V) oder gestoppt (SW10 open) werden. Mein Problem ist nun, dass ich angenommen hab, dass der Ausgang (Pin3) bei stop auf 0V bzw GND geht. Dem ist aber anscheinend nicht so, bei "stop" liegt Pin3 auf ca. 10V. Hat von euch schon jmd mal eine Erfahrung diesbzgl? Hab ich iwo einen Denkfehler? Der in der Datenblattapplikation an Pin5 vorhandene 10nF Kondensator ändert nichts an dem Verhalten.
LG
Werner