Neu

Degenerator DIY Sampler/Synthesizer (Tubeohm)

  • #91
Re: AVR Synthesizer "WAVE 1"

Prima! Das Menü von Rumpelfilter ist gut, dass davor gefiel mir aber auch :supi:
 
  • #92
Re: AVR Synthesizer "WAVE 1"

Hallöchen..

Aus dem Mutable Forum bekam ich den Tip, zwei Samples hintereinander zu laden und dann zu interpolieren. Das sollte die Störungen die bei der DDS Synthese zwangsweise entsteht etwas verringern.

Das Beispiel Programm funktioniert. Um zwei Bytes für die Interpolation
hintereinander zu laden kann man gewöhnlich Z+ (ld first_sample, Z+) für
die Adressierung des nächsten Samples benutzen. Dann würde aber die
Adresse 0x100 am XRAM (externes 1MByte SRAM) anliegen und nicht 0x001.
Aus diesem Grund wird die Adresse des Phasenaccu inc und erneut in das
Adressregister für das XRAM geschrieben.

Code:
//-------------------------------------------------------------------------
// Load 1.Sample from 1MB XRAM Addr. (sample size is 256 Byte)
//-------------------------------------------------------------------------
sample1 = 16

mov  r30, phakku2        // load Phaseaccu (is same Address vor XRAM)
ldi  r31, 0x00
ldi  r21, 0x00
ldi  r22, 0x80            // load Adress Offset (XRAM)
add  r21, r22            // and add with XRAM Offset Address in R18
out  0x3b, r21            // set XRAM Address to EBI Port
ld     sample1, Z            // load Sample from XRAM
out  0x3B, r1            // special EBI command

//-------------------------------------------------------------------------
// Load 2.Sample from 1MB XRAM Addr.+1
//-------------------------------------------------------------------------
sample2 = 17
inc r30                    // inc Phaseaccu
out  0x3b, r21            // set XRAM Address to EBI Port
ld     sample2, Z            // load Sample from XRAM
out  0x3B, r1            // special EBI command

//-------------------------------------------------------------------------
// Interpolation
//-------------------------------------------------------------------------
mul phakku1, sample2
movw R30, r0
com phakku1
mul phakku1, sample1
add r30, r0 
adc r31, r1
eor r1, r1
mov sample1, r31        // 8Bit Result in sample1

Bild 1 zeigt wie die Interpolation Routine in meinem Synthesizer arbeitet. Obere Kurve (Kanal 1) ist die Interpolation aus zwei 8Bit Samples und unten der gleiche Sample ohne Interpolation. Die Messpunkte sind direkt am DAC0+DAC1. Gut zu erkennen ist die feinere Abstufung des Samples mit Interpolation.

Interpolation
68d5e9a6398ad18de28696b7b28ac0.png


In dem Youtube Video kann man die Interpolation gut erkennen.
Oben Sample mit Interpolation am linken DAC Ausgang und unten der gleiche Sample ohne Interpolation am rechten DAC Ausgang


Gruß Rolf
 
  • #93
Re: AVR Synthesizer "WAVE 1"

Hallöchen liebe Freunde...

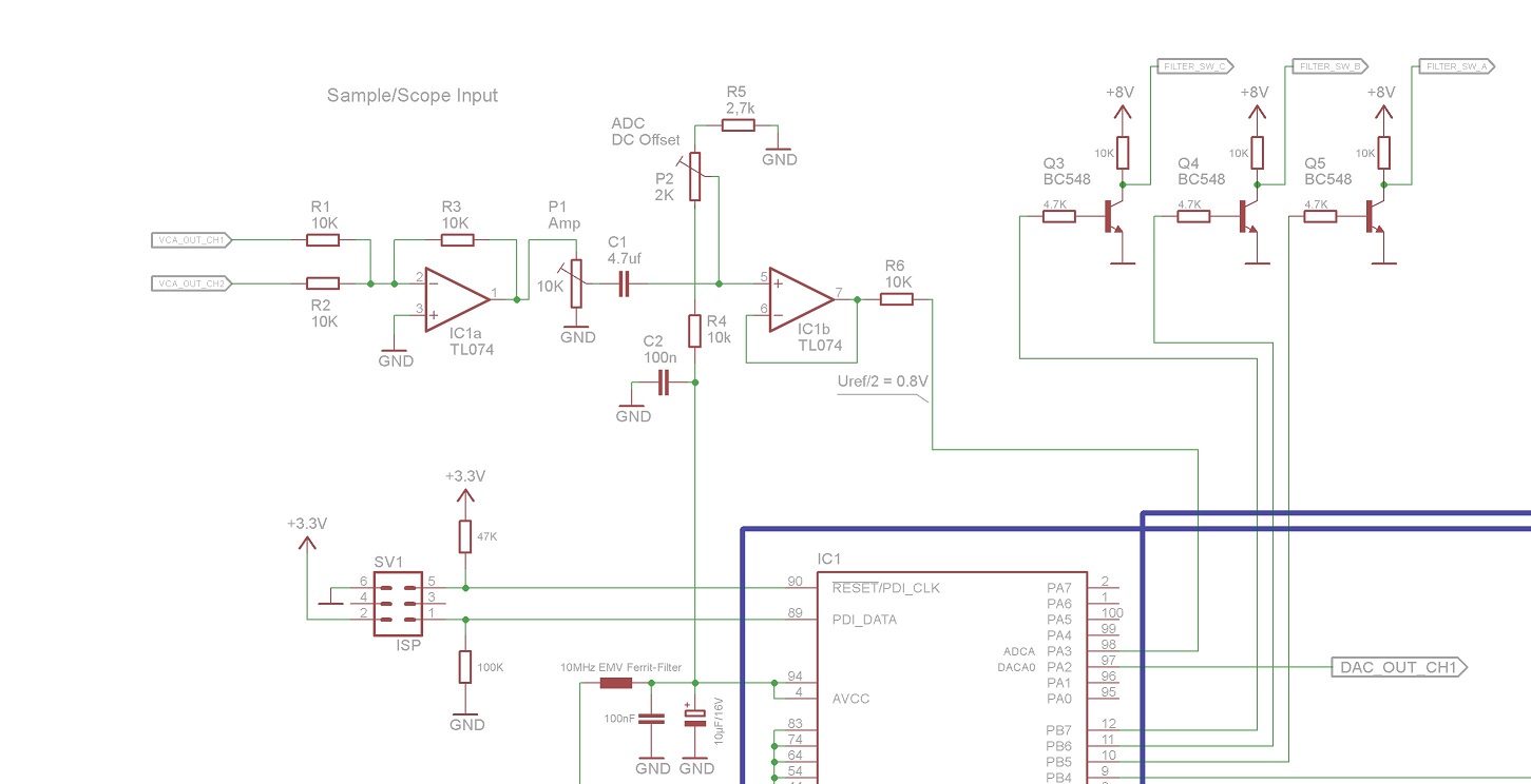
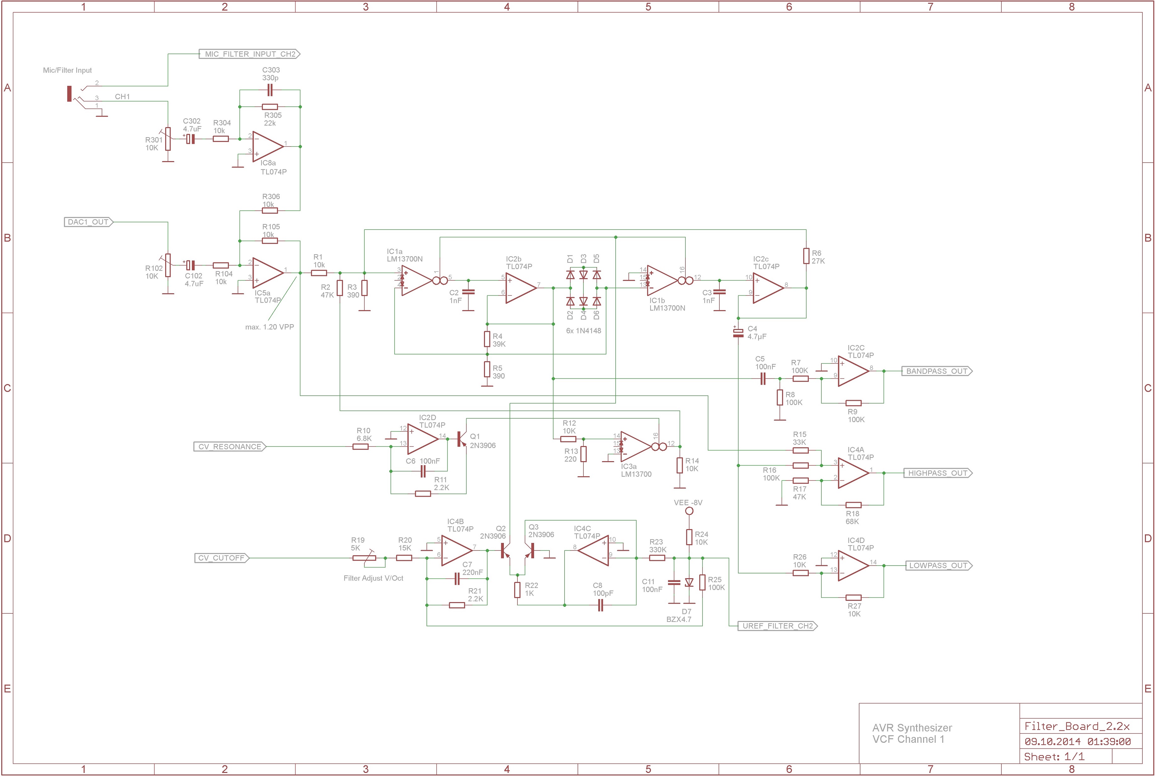
Nach einer kleinen Pause gehts wieder weiter mit meinem Synthesizer Projekt. Zur Zeit bastel ich an einer Lösung um mit dem Synthesizer Samples aufzunehmen. Der Synthesizer besitzt dafür einen externen Audioeingang, an dem ein Dynamisches Mikrofon oder eine andere Audioquelle angeschlossen werden kann. Über einen kleinen Eingangsverstärker IC 8a gelangt das Mikrofonsignal in den Filter und VCA (Bild1+2). Mit P301 kann der Signalpegel angepasst werden. Vom VCA Ausgang gehts über IC 1a und IC 1b an den ADC Eingang des Prozessors (Bild3). Mit P2 wird der DC-Offset für den ADC-Eingang auf 0.800 Volt eingestellt. Mit P1 wird der Signalpegel eingestellt. Um den Analog Didgital Wandler im Prozessor vor zu großer Eingangsspannung zu schützen, besitzt dieser interne CAP-Dioden. Mit R6 am Ausgang von IC 1b wird der maximale Eingangsstrom auf 1 mA begrenzt und der ADC-Eingang geschützt. Maximal sind 25 Sekunden Aufnahmezeit für einen Sample möglich. Ferner können im Live-Betrieb externe Signale über den Filter und VCA moduliert und wiedergegeben werden.

Bild1: VCF / Mikrofon und Filter Eingang
FilterBoard2.21.jpg


Bild2: VCA
VCA_Board2.21.jpg


Bild3: ADC-Eingang
ADC_Input.jpg


Gruß Rolf
 
  • #94
Re: AVR Synthesizer "WAVE 1"

rolfdegen schrieb:
Die neuen 4 GByte großen SD Karten (Philips, Intenso, SanDisk, alle Class4) hatten fast alle das Problem, das sie bei einem SPI Takt von 16MHz nicht funktionierten. Nur mit meine alte 4GB SanDisk (Class 2) hatte ich keine Probleme. Die Ursache war aber schnell gefunden. Für die SD Karte verwende ich ein sogenanntes Breakout Board mit einem SD Kartenslot (siehe Bild). Dieses Board besitzt für die Steuerleitungen zur SD Karte Pegelwandler von 5 Volt auf 3.3 Volt. Das ist zB notwendig wenn man mit einem Arduino Board und einem ATmega mit 5 Volt Betriebspannung arbeitet. In meinem Synth verwende ich aber einen Xmega128A1 mit 3.3 Volt Betriebspannung. Eine Pegelanpassung ist dann eigentlich nicht mehr erforderlich. Der Grund für die Nutzung eines solchen Boards war der, dass ich den SD Kartenslot nicht direkt auf die Lochraster Platine auflöten wollte. Ich wollte eine solide und mechanische belastbare Lösung. Für das Serienprodukt wird der SD Kartenslot aber direkt auf die Platine kommen.
Auf dem Breakout Board der SD Karte kann man über einen Schalter die Versorgungsspannung von 5 Volt auf 3.3 Volt anpassen. Diese Pegelwandler scheinen mit einem 16Mhz SPI Takt überfordert zu sein. Aus diesem Grund habe ich die Pegelwandler überprückt so das die Steuerleitungen von der SD Karte direkt mit dem Prozessor Port verbunden sind. Notwendige Pullup Widerstände werden per Software im Xmega aufgeschaltet. Jetzt funktionieren alle SD Karten mit 16MHz SPI problemlos.
{OT an]hehe kenn ich irgendwie ....
ich hatte für meine Arduino Basteleien auch so ein Breakoutbord bestellt (1,52€, 6 Wochen Lieferzeit, per Einschreiben aus China... wie machen die des als Einschreiben zu dem Preis? mhhm?) bin dann aber auf einen MicroSD adapter den ich direkt angelötet habe umgestiegen. [OT aus]


Mensch aber sehr cooles Projekt ..... danke fürs teilhaben lassen.

Willst du das am Ende alles auf einer Platine haben? (ich finde es in der Tat geschickter wenn das Filterboard extra wäre .... und der Synth auch ohne funktionieren würde. Das erleichtert später das Fehlersuchen beim nachbauen. )
 
  • #95
Re: AVR Synthesizer "WAVE 1"

Hallo DUBmatze..

Es werden mehrere Platine werden. Eine Grundplatte mit Spannungsversorgung und allen Anschlüssen und Buchsen auf der Rückseite. Die SMD-Bauteile wzB der Prozessor und SRAM sitzen auf einer separaten Platine die später auf die Grundplatte gesteckt wird. Die SMD Bauteile sind schon alle aufgelötet. Also keine Angst vor SMD Lötungen. Die Filterplatte besteht aus Standart Bauteilen und wird nach dem zusammenlöten auf die Grundplatte gesteckt. Over the Top gibts noch die Frontplatte mit LCD ,Encodern, Potis und Tastern. So der Plan. Wir werden es aber so kostengünstig wie möglich gestalten. Sieht man am Display. Das alte Display hat mit LED Hintergrundbeleuchtung ca. 67,- Euro gekostet. Das aktuelle TFT Display kostet dagegen nur ca 7,- bis 9,- Euro.

Gruß Rolf
 
  • #96
Re: AVR Synthesizer "WAVE 1"

Hallo liebe Freunde..

Ich bin immer noch auf der Suche... nach einem schönen Namen für meinen Synthesizer.

Hier schon ein paar Vorschläge die mir aber nicht so richtig gefallen:

DEGENERATOR (mag ich nicht wegen meinem Namen im Titel)

WAV-E 1 (dachte so an Wall-E den Film)

WAVE GENERATOR (mir zu simpel)

DIWA 1 (DI für Digital und WA für WAVE) nicht schlecht oder ?

WAVE 1 (gibts schon)

DIYWAVE

Vielleicht hab ihr ja einen guten Vorschlag. Würde mich freuen smile

Gruß aus Wuppertal. Rolf
 
  • #97
Re: AVR Synthesizer "WAVE 1"

Hybrid Wave
Polywave
Wellenformer
Stereo Wave

...
 
  • #98
Re: AVR Synthesizer "WAVE 1"

Die "wave" soll wohl unbedingt im Namen vorkommen, oder? Find ich schade, weil mir persönlich Namen, die technische und damit musikalisch irrelevante Details beleuchten, langeweilig finde.
"Rolf" fand ich bisher den besten Vorschlag.

Bei den großen Schiffen sind - mMn nicht zu unrecht - Namen aus der Astronomie sehr beliebt.
"Cygnus" is zB noch frei und "Laika" klingt sogar irgendwie musikalisch (eben wie Balalaika).
 
  • #99
Re: AVR Synthesizer "WAVE 1"

Rolf finde ich auch klasse als Namen für den Synth.
Die anderen Sachen, wenn 'Wave' drin vorkommen muss, das klingt halt so als hätte es sich ein Techniker ausgedacht. Aber Techniker sollten vielleicht lieber Synths bauen, keine originellen Namen zu erfinden versuchen ;)
 
  • #100
Re: AVR Synthesizer "WAVE 1"

Hallöli.. oder so :nihao:

Ich hoffe euch allen gehts gut. Der Name "DIYWA" für meinen Synthesizer gefällt mir. Die ersten drei Buchstaben "DIY" für Do It Yourself und "WA" für Wave. Klingt auch irgendwie cool :supi:

Heute habe ich mich etwas mit der Grafik für das TFT Display beschäftigt. Für die Wellenformdarstellung bzw Scope-Funktion wollte ich dicke Linien zeichnen. Die Standart Liniebreite von einem Pixel kann man bei größerer Entfernung nicht mehr genau erkennen. Zuerst hatte ich versucht, zwei Linien mit einer Verschiebung von einem Pixel in X und Y Richtung zu zeichnen. Mit dem Ergebnis war ich aber nicht sonderlich zufrieden. Die beiden Linien liefen an manchen Stellen etwas auseinander (Bild 1). Dann kam mir aber der richtige Gedanke. Ich hatte mal gelesen, das Grafikkarten im PC Dreiecke benutzen um Geometrische Formen oder andere Dinge zu zeichnen. Also habe ich meine Routine fürs Zeichenen einer dicken Linie etwas abgeändert. Statt nur einen Pixel an der X- und Y-Koordinate zu zeichnen habe ich drei Pixel mit einem Verstatz von +1 Pixel an die X- und Y-Koordinate gezeichnet.

Bild 1: Linie mit 2 Pixel
Picture%2030.jpg

1. Pixel auf X und Y
2. Pixel auf X+1 und Y+1


Bild 2: Linie mit drei Pixel
Picture%2031.jpg

1. Pixel auf X und Y
2. Pixel auf X+1 und Y
3. Pixel auf X und Y+1

Grüße aus Wuppertal. Rolf
 
  • #101
Re: AVR Synthesizer "WAVE 1"

rolfdegen schrieb:
Der Name "DIYWA" für meinen Synthesizer gefällt mir. Die ersten drei Buchstaben "DIY" für Do It Yourself und "WA" für Wave. Klingt auch irgendwie cool :supi:

Hmm... aber besteht da nicht die 'Verwechslungsgefahr' mit DIVA von U-he? Urs scheint zwar ein lockerer Typ zu sein, aber sicher ist sicher, oder?

Ich hätte als Vorschläge:

Waver oder Nu-Wave

Oder ein ganz simpel kombiniertes:
Rolf Wave
 
  • #102
Re: AVR Synthesizer "WAVE 1"

Wie siehts eigentlich mit einem Stepsequencer aus?(oder einen Midifileplayer)
 
  • #103
Re: AVR Synthesizer "WAVE 1"

Hallölie..

Einen kleinen Stepsequenzer wirds im "DIYWA" geben.

Habe heute die Envelope Menüseiten fertig gestellt. Rechts ist ein kleines Fenster in dem in Echtzeit die Envelope Kurve gezeichnet wird, wenn eine Midi-Note empfangen wird.

Envelope Page
Envelope1.jpg



Grüße Rolf
 
  • #104
Re: AVR Synthesizer "WAVE 1"

Hallo Freunde..

Mich beschäftigt schon seit längerer Zeit ein Problem mit dem digitalen ADSR Generator in meinem Synthesizer. Wenn ich in meinem monophonen Synthesizer zwei Midi-Noten sehr schnell hintereinander spiele ohne dabei die Release Phase der 1.Note abzuwarten, dann ensteht ein störendes Klick Geräusche zwischen den beiden Noten (siehe roter Kreis Bild 1).

Mein ADSR-Generator funktioniert nach folgenden Regeln. Wenn ich eine Keyboard Taste drücke dann startet der ADSR bei einem Level von Null. Drücke ich während der ADSR-Phasen eine zweite Taste, dann startet der ADSR wieder bei einem Level von Null.


Bild 1: Signalverlauf von zwei Noten die kurz hintereinander angespielt werden
Picture%2036.jpg



Um das zu vermeiden, könnte man den ADSR-Generator retriggern und den neuen Attack-Level auf den auf den letzten Wert des ADSR vor der Retriggerung setzen. Das wird zB. beim ADSR-Modul A-140 von der Firma Doepfer gemacht (siehe Bild 2).


Bild 2: ADSR-Modul A-140
ADSR_Doepfer_d.jpg



Ich werde das mal testen.

LG aus Wuppertal. Rolf
 
  • #105
Re: AVR Synthesizer "WAVE 1"

Hallöchen..

Ich hab den Code in der ADSR Envelope Routine etwas abgeändert. Jetzt wird der aktuelle ADSR-Wert der 1.Note als neuer Startwert für den ADSR der 2.Note benutzt. Im Bild kann man den Hüllkurvenverlauf der beiden Noten gut erkennen.


Ergebnis der Änderung: Keine Klick Geräusch zwischen zwei Noten
bae5e6d045466d2da0337cbd7f8f90.jpg


Ein Problem gibts aber noch. Wenn der DDS Phasengenerator beim Starten der Samples auf Null zurückgesetzt wird um den Sample ab Anfang abzuspielen, dann gibts wieder Klick Geräusche zwischen zwei Noten. Mal schaun wie ich das lösen kann :(

Grüße aus Wuppertal. Rolf
 
  • #107
Re: AVR Synthesizer "WAVE 1"

Hallo zusammen..

Attack_Test.JPG


Um das Problem mit dem Klicken noch etwas mehr zu verdeutlichen habe ich auf Soundcloud einen kurze Testsound hochgeladen. Er besteht aus drei kurzen Sequenzen.
In der 1.Testsequenz hört man das Klicken sehr deutlich. Es kommt von der sehr kurzen Attack Zeit und längeren Release Zeit.
In der 2.Sequenz ist das Klicken nicht mehr so laut, weil ich die Attack Zeit etwas erhöht habe.
In der 3.Sequenz ist das Klicken kaum noch warzunehmen, weil die längere Attack Zeit und kurze Release Zeit den Phasensprung der DDS verdecken.

src: http://soundcloud.com/rolfdegen/test-wave-files

1.Sequenz (Attack < 1msec , Release > 200 msec)
2.Sequenz (Attack > 6msec , Release > 200 msec)
3.Sequenz (Attack > 6msec , kurze Release Time)



Gruß Rolf
 
  • #108
Re: AVR Synthesizer "WAVE 1"

Wie man das mit der Hüllkurve haben will, ist meines Erachtens Geschmackssache. Es gibt (möglichst artifiziell klingende) Sounds, da will den Totalrestart haben (wie er auch zB immer bei einem Sampler passiert), und es gibt Klänge, da will ich das Adaptieren des Hüllkurvenpegels wie er von der klassischen analogen Hüllkurve kommt (es ist ja nicht so, dass Doepfer das extra so design't hat, sondern so funktionieren analoge Standard-Hüllkurve einfach; man müsste extra Aufwand betreiben, um einen Voll-Reset zu bekommen).
 
  • #109
Re: AVR Synthesizer "WAVE 1"

Hallöchen..

Auch die Synthesizer-Entwickler der Firma Waldorf haben sich mit der Klick-Problematik beschäftigt und folgende Information ins Netz gestellt:


A: Kapitel 1: Der Klick in der Theorie
------------------------------
Mit einem Klick wird erzeugt, wenn eine sehr schnelle Pegeländerung im Audiosignal
auftritt. Sie können leicht überprüfen, dass auf Ihrer Stereoanlage, wenn Sie spielen
Rück eine CD und schalten Sie den Eingangswahl hin und her zwischen CD
und eine Quelle, die nichts zu spielen hat.

Die Helligkeit des Klicks, hängt von der Geschwindigkeit der Pegeländerung.
Je schneller die Änderungen Ebene ist die heller ist das Klicken. Also, die
Pegeländerung Geschwindigkeit kann mit dem Cut-off von einem Tiefpass vergleichen
Filter. Es gibt eine einfache Formel für das:

Betrachten wir einen Pegelwechsel von Voll auf Null (oder von Null auf
Voll), das von einer Probe zur anderen auf einer Maschine, verwendet
44,1 kHz Abtastrate. So haben wir zunächst die Probe übertragen, um Milli
Sekunden:

1 Probe entspricht 1/44100 Sekunde, was = 0.02267573696ms ist.

Um die Grenzfrequenz des Klicks zu berechnen, verwenden Sie einfach diese Formel:

Cutoff (Hz) = 1000 / Stand Veränderung Zeit (ms)

die in dem Beispiel ergibt sich:

44100 Hz = 1000 / 0.02267573696ms


Whoops? Diese Abtastfrequenz und, äh, sehr hell ist.


Kapitel 2: Der Klick in der realen Welt
--------------------------------------
Nun, wie kann dieses Wissen helfen, und was hat es damit zu tun,
Waldorf Synthesizer? Ganz einfach:

Wenn Sie eine Sinus-Ton, nur die Grundfrequenz (die spielen
Grund oder der 1. Harmonischen) vorhanden ist. Das heißt, wenn man
spielen Note A = 110Hz, werden keine anderen Frequenzen, außer daran beteiligt
110Hz Schwingung.

Was passiert nun, wenn Sie abrupt die Sinuswelle auf Null, wenn es
nur ist auf dem Maximum gehalten? Sie erhalten die gleiche Wirkung wie mit Ihrem
Stereoanlage zu Hause.
Von einer Probe zur nächsten wird die Wellenform vom Maximum zum brachte
Null, was in der vorerwähnten helle Klick.

Das gleiche gilt, wenn das Gegenteil geschieht. Auf Waldorf Synthesizern,
Sie können Setup die Oszillatoren so dass ihre Phasen zu starten nach dem Zufallsprinzip
wenn eine neue Note gespielt wird. Also, man kann nie wissen, auf welcher Ebene die Sinus
Welle ist, wenn Sie eine Note zu treffen.
Betrachten Sie es auf dem maximalen Niveau zu sein, Sie sofort bekommen würde
Ändern von Null bis Maximum, wenn Angriffsrate der Amp-Hüllkurve ist
auf 0 gesetzt.

BTW: der Effekt ist der gleiche, wenn Sie eine helle Wellenform haben, aber
zu filtern, so dass es sehr hohl.

Kapitel 3: In welchen Situationen ist der Klick auf meiner Waldorf Synthesizer auftreten?
-------------------------------------------------- ----------------------
Es gibt einige Situationen, in denen Sie ein Klicken zu bekommen und wenn Sie
wissen, wo sie passieren, können Sie versuchen, sie zu verhindern:

* Amp Envelope Attack. Auf digitalen Waldorf Synthesizern wie den MWII
und der Q kann die Angriffsgeschwindigkeit von nur 1 Probe sein. das heisst
dass der Verstärker Lautstärke einer Note kann von Null bis Maximum in einem ändern
Probe oder in ms: 0.02267573696ms. Dies resultiert in einem sehr hellen
klicken.
Am Puls, haben wir uns für ein Minimum Erkrankungsrate von 1.9ms, was zu einem
Klicken Sie mit einem maximalen Cutoff von etwa 526Hz. Wenn Sie besitzen eine Pulse,
Sie wahrscheinlich wissen, der 1.9ms Nummer aus der Bedienungsanleitung, weil
das ist der Aktualisierungsgeschwindigkeit aller CVs, die darin verwendet werden.
Also, wenn Sie hören, ein Klick auf Note beginnen ab und zu, nur
erhöhen die Amp Envelope Attack Rate bis Sie ein Klicken hören nicht
mehr.

* Amp Envelope Mitteilung. Hier ist der gleiche wie bei der Angriff Satz gilt.
Wenn Sie ein Klicken hören, wenn Sie eine Taste loslassen, erhöhen Sie den Amp
Hüllkurve Erscheinungsrate.
Wenn der Klick nicht beheben lässt, sollten Sie auch die Release-Rate überprüfen
der Filter-Hüllkurve. Vielleicht ist die Filter schließt sehr schnell, denen
führen zu einem Klick, auch.

* Voice Stealing. Wir wissen, dass dies die ärgerliche Situation.
Aber hilft das Klicken Sie: Wenn Sie ein Klicken an einer bestimmten Stelle zu hören
in Ihrem Song, wissen Sie, dass eine Stimme Diebstahl passiert und Sie können
einfach kürzen oder Notizen löschen in der Redaktion des Sequenzers.
Wenn Sie zählen auch die Hinweise und sagen, dass sie das Maximum nicht überschreiten
Zahl der Stimmen des Synthesizers, nur im Kopf behalten, dass andere
Notizen können noch in den Release-Phasen sein und müssen daher sein
zugegeben, zu.

* Mono-Modus. Im Mono-Modus, kann ein Klick auf, wenn Sie alle Umschläge
(Amp oder vielleicht Filter, auch) werden eingestellt, um auf neue Noten nachtriggern. wenn
die Angriffsrate einer Klang größer als 0 ist, sie gebracht werden,
Null, so dass sie wieder zu ihrer vollen Pegel gehen können. Diese schnelle
ändern Null Ergebnisse mit einem Klick.

* Unisono klingt. Hier könnte ein Klick noch schwerer auftreten. unisono
klingt die maximale Anzahl von Stimmen und, weil sie leicht übertreffen
zu stehlen, nicht nur eine, sondern mehrere ** ** Noten gleichzeitig kann ein Klick sein ein
viel mehr vorhanden. Es ist lauter und kommt häufiger vor. Du solltest
überprüfen mehreren Punkten unisono klingt für Klicks senken so viel wie
möglich: die Umschlagsätze auf vernünftige Werte eingestellt ist, sind die
Oszillator Phasen zu befreien, ist Filter Keytrack auf 0% (da
dies kann auch eine rasche Änderung) usw. sein.

Kapitel 4: Warum kommt der Synthesizer-xy (insert Produkt Name hier) erzeugen keine Klicks
-------------------------------------------------- --------------------------
Soll ich wirklich beantworten? Weil es slooooow ist.
Einige japanische Hersteller (Ich glaube nicht, sind sie hier sagen) zu verhindern Stimme
Diebstahl Klicks durch Ausblenden Stimmen langsam, bevor sie neue zu starten
Noten. Hey, brillant Idee, warum nicht Waldorf tun? weil es
endet in einem sehr schlechten MIDI-Timing (und jene japanische Synths sind
** bekannten ** dafür).
Darüber hinaus sind die meisten dieser Synthesizer Sample-basierte, was das bedeutet,
ihren Angriff Verhalten wird in der Probe, dass sie spielen sollten gespeichert.
Also, ein Klick auf Note Start auch nicht möglich, da die Probe
irgendwie verblasst allmählich von Null bis Maximum.
Wenn diese Synths können Sie die Probe Startposition zu ändern, sie
hoffentlich produzieren Klicks zu (wenn nicht, haben sie auch langsam Umschläge
was wir nicht hoffen).

Ein paar Tage vor, erwähnte jemand die Matrix 12 Herstellung keine
Klicks auf Retriggerung Umschläge. Ja, das ist richtig, weil die
Matrix 12 die minimale Angriffsrate liegt bei etwa 20 ms. Oder in anderen Worten:
ihre Umschläge sind unter den langsamsten Sie in einem Synthesizer finden.
Das gleiche gilt für alle Synthesizer der Matrix-Reihe, weil
sie alle Curtis-Chips, die eine automatische Glättungsfilter zu haben verwendet
verhindern steppiness. Die älteren Oberheim Synthesizer wie der 4-Gesang waren
besser hier.
Auch die Waldorf Microwave und der Waldorf Wave-verwendet die Curtis
Chips, aber wenn die Angriffsrate der Umschläge wurden auf 0 gesetzt, diese
Glättungsfilter vorübergehend abgeschaltet wird, was zu einem abrupten
ändern. Attack 1 ist die gleiche wie Mindest Angriff auf eine Matrix
Synthesizer.

Kapitel 5: Fazit
---------------------
Sie wissen, dass wir im Waldorf Klicks verhindern könnten durch die Erhöhung der
Mindestumschlagraten oder so schlecht MIDI-Timing. Wir könnten auch
zu verhindern, dass die Filterresonanz können Ihr Hörvermögen zerstören oder
dass man einen C-Dur-Akkord zu spielen. Aber, wer wir sind, dass wir
entscheiden, was Sie ** ** wollen von einem Synthesizer. Klicks können sogar sein
musikalisch sinnvoll und fügen Sie eine Art von Zufälligkeit, der einen Song, der bringt
es zu leben. Ein sehr gutes Beispiel ist das schlecht, hässlich, ärgerlich, aber
bekanntesten und beliebtesten Keyclick auf Hammondorgel.
Kürzlich kaufte ich mir die neueste Art Of Noise Album "der Verführung
Claude Debussy "von Trevor Horn produziert und von der Creme de la gespielt
creme (selbst Lol Creme von 10CC und Godley & Creme) von
Musiker und ich hörte eine Menge Klicks bei einigen Tracks. ich bin
sogar ziemlich sicher, dass sie von Waldorf Synthesizer kam, aber ich weiß nicht,
wenn. Sie können sich leicht vorstellen, dass ich ein Lächeln auf mein Gesicht.


(Dieser Artikel wurde mit Google Translate von English ins Deutsche übersetzt)


Auch ein Auszug aus einem Wikipedia Artikel über die Hammond-Orgel verdeutlicht das Klick Problem:
Die Tastenkontakte erzeugen beim Einschalten eines Tones fast immer ein leichtes Knack- oder Klickgeräusch, weil der am Kontakt anliegende sinusförmige Ton beim Drücken der Taste nicht im Nulldurchgang, sondern in irgendeiner Phasenlage „getroffen“ und auf den Verstärker weitergeleitet wird. Durch den Anschnitt der Phase entsteht ein impulsartiges, breitbandiges Signal, das vom menschlichen Ohr als knackendes Geräusch wahrgenommen wird. Durch die annähernd zeitgleiche Betätigung von neun Kontakten beim Herunterdrücken einer Taste wird also eine Kaskade von neun Knackgeräuschen erzeugt. Diese neun Knackgeräusche ergeben, je nachdem wie schnell eine Taste heruntergedrückt wird, insgesamt ein schmatzendes Klickgeräusch, den typischen „Hammond-Click“.

Dazu ein Youtube Video. Ab der Zeit 3:25 hört mans schön deutlich :)
https://www.youtube.com/watch?v=Ueiay9P6-fM


LG Rolf
 
  • #110
Re: AVR Synthesizer "WAVE 1"

rolfdegen schrieb:
Auch die Synthesizer-Entwickler der Firma Waldorf haben sich mit der Klick-Problematik beschäftigt und folgende Information ins Netz gestellt

Ob Du wohl noch die Quelle als Link angeben könntest? So kann das ja kein Mensch lesen. "Angriffsgeschwindigkeit" und "Umschlagsätze" lesen sich schlimmer als Siemens-Deutsch.
 
  • #112
Re: AVR Synthesizer "WAVE 1"

Dankeschön! Sag mal, gibt es eigentlich von Dir irgendwo eine Doku auf der Konzeptionsebene, wo Du detailliert beschreibst, wie Du bestimmte Dinge in Hard- oder/und Software gelöst hast?

Meistens muß man bei Open-Source-Projekten die Schaltpläne lesen und verstehen, und was noch viel schwieriger ist, den Source-Code verstehen, um auch nur annähernd zu kapieren, z.B. mit welcher Updaterate Steuerspannungen für die analogen Filter erzeugt werden, oder z.B. in welchem Wertebereich und mit welchen Stufen die Attack-Zeit zu regeln ist.

Wo kann man das alles bei Deinem Projekt nachlesen?

Ich finde das übrigens ganz bemerkenswert und richtig gut! Und ich finde es auch sehr gut, Probleme selbst zu lösen (z.B. wie jetzt das mit dem Knacken beim Restart einer Stimme), für die es schon seit Jahrzehnten alle möglichen Lösungen gibt (denn nur so kann man etwas noch besseres finden, was andere bisher übersehen hatten).
 
  • #113
Re: AVR Synthesizer "WAVE 1"

Hallo DanReed

Eine Konzeptbeschreibung gibts im Moment noch nicht. Wird alles kommen wenn ich mit der Software fertig bin. Eine Internetseite und ein Forum ist auch geplant. Später soll noch ein Buch folgen.

Um deine Frage zur Filteransteuerung schon mal vorab zu beantworten: Die Steuerspannungen für Filter, VCA und Effekt erfolgt mittels PWM-Signalen und einer Taktfrequenz von 30KHz. Die Auflösung ist 12Bit.
Die Envelope-Rate hat eine Frequenz von 1KHz.



Gruß Rolf
 
  • #114
Re: AVR Synthesizer "WAVE 1"

Hallöchen.. Draus vom Walde komm ich her und sags euch es Weihnachtet sehr smile
muetze.jpg



Bald hab ich Urlaub und dann viel Zeit für meinen Synthi. Zur Zeit werkel ich noch ein wenig an neuen und schnellen Envelope Routinen und dem SD Karten Interface herum. Die Dateiauswahl hat jetzt einen Ladebalken mit Prozentangaben bekommen. Es wird noch eine Datumsangabe der Datei hinzukommen. Damit wird das Auffinden einer bestimmten WAV-Datei leichter.

Bild 1: Ladebalken
Picture%2038.jpg



Info am Rande. Der Datentransfer beim Laden liegt bei ca. 150KByte pro Sekunde.
Um das Warten auf Weihnachten etwas zu verkürzen noch ein paar neue Sounds vom Synth.

src: http://soundcloud.com/rolfdegen/sound-xxl

Liebe Grüße aus Wuppertal


Gruß Rolf
 
  • #116
Re: AVR Synthesizer "WAVE 1"

Hi Rolf,

prinzipiell demonstrierst Du ja jetzt nur die Rompler-Fähigkeiten, wenn ich das richtig höre?

Es scheint, daß Du auf dem rechten Kanal einen Programmierfehler im Dithering hast.
 
  • #117
Re: AVR Synthesizer "WAVE 1"

Hallo DanReed :)

Ja. Der Fehler ist bekannt und wird noch beseitigt.

Gruß Rolf
 
  • #118
Re: AVR Synthesizer "WAVE 1"

Hallo Rolf,
schönes Projekt bis her.

Bist Du auch zufällig der R.Degen der in den 90'er Jahren beim ELEKTOR div. MIDI Projekte gestaltet hat.

Wenn Ja ,gibt es zu dem MIDI-Program-Changer noch leere PCB's.
 
  • #119
Re: AVR Synthesizer "WAVE 1"

Hallo CromaMen

Ja lang ist es her. Da war ich noch jung und hatte volles Haar :)

Wegen Platinen müsste man bei Elektor mal nachfragen. Aber eigentlich ist ja nicht viel Hardware notwendig. Ein kleiner ATMega mit Midi-In und Out und ein Standard Text LCD 2*16 Zeichen. Ach so und eine kleine Tastatur.

Gruß Rolf
 
  • #120
Re: AVR Synthesizer "WAVE 1"

Das Projekt hört sich echt gut an und da es OpenSource und DIY ist ... DEN MUSS ICH HABEN :D

werde hier weiter folgen und hoffe ab 2015 lässt mein Budget es zu den zu tinkern :D
 

Neue Beiträge

News

Zurück
Oben