rolfdegen
||||||||||||
Hallöchen zusammen..
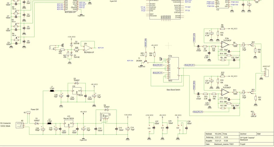
Kleines Update bezüglich Hochpass-Filter im Ausgangsverstärker. Theorie und Praxis gehn manchmal verschiedene Wege
Beim Durchmessen mit meinem schicken Oskar ist mir aufgefallen, dass die Grenzfrequenz nicht wie berechnet bei 23KHz lag sondern weit über 100KHz.
Ein falsch beschalteter Hochpass-Filter bestehend aus R7/C20 und R15/C29 am Eingang des Verstärkers war die Ursache.
![Boost-aktiv-Andre[1].png Boost-aktiv-Andre[1].png](https://www.sequencer.de/synthesizer/data/attachments/79/79582-c118f052adddc74cbede5247c567f205.jpg?hash=I4QAAeMfcR)
![HP-Fail[1].jpg HP-Fail[1].jpg](https://www.sequencer.de/synthesizer/data/attachments/79/79583-59dcd87d4330532696e707a857f92908.jpg?hash=ozht1qnkv3)
Der Hochpass wurde geändert und die Grenzfrequenz des Ausgangsverstärker liegt laut Messung jetzt tatsächlich bei 23KHz (-3dB).
Aktuelle Filterschaltung mit Diagramm
![Bass-Boost-aktiv-20-KHz[1].png Bass-Boost-aktiv-20-KHz[1].png](https://www.sequencer.de/synthesizer/data/attachments/79/79585-2fe01e94c38f4bd25acdd5978f37f1ad.jpg?hash=EfrJ11sUaf)
![Bass-Boost-5[1].jpg Bass-Boost-5[1].jpg](https://www.sequencer.de/synthesizer/data/attachments/79/79584-c683f7cc67740e7dea3b63699cdff9f4.jpg?hash=94E7Ts6A1O)
Gruß Rolf
Kleines Update bezüglich Hochpass-Filter im Ausgangsverstärker. Theorie und Praxis gehn manchmal verschiedene Wege
Beim Durchmessen mit meinem schicken Oskar ist mir aufgefallen, dass die Grenzfrequenz nicht wie berechnet bei 23KHz lag sondern weit über 100KHz.
Ein falsch beschalteter Hochpass-Filter bestehend aus R7/C20 und R15/C29 am Eingang des Verstärkers war die Ursache.
![Boost-aktiv-Andre[1].png Boost-aktiv-Andre[1].png](https://www.sequencer.de/synthesizer/data/attachments/79/79582-c118f052adddc74cbede5247c567f205.jpg?hash=I4QAAeMfcR)
![HP-Fail[1].jpg HP-Fail[1].jpg](https://www.sequencer.de/synthesizer/data/attachments/79/79583-59dcd87d4330532696e707a857f92908.jpg?hash=ozht1qnkv3)
Der Hochpass wurde geändert und die Grenzfrequenz des Ausgangsverstärker liegt laut Messung jetzt tatsächlich bei 23KHz (-3dB).
Aktuelle Filterschaltung mit Diagramm
![Bass-Boost-aktiv-20-KHz[1].png Bass-Boost-aktiv-20-KHz[1].png](https://www.sequencer.de/synthesizer/data/attachments/79/79585-2fe01e94c38f4bd25acdd5978f37f1ad.jpg?hash=EfrJ11sUaf)
![Bass-Boost-5[1].jpg Bass-Boost-5[1].jpg](https://www.sequencer.de/synthesizer/data/attachments/79/79584-c683f7cc67740e7dea3b63699cdff9f4.jpg?hash=94E7Ts6A1O)
Gruß Rolf
Zuletzt bearbeitet:

![Jeannie-Noise[1].png Jeannie-Noise[1].png](https://www.sequencer.de/synthesizer/data/attachments/79/79667-7f592275259adf72de64686e3b56c14d.jpg?hash=0yvu59epqX)

![20210115-124648[1].jpg 20210115-124648[1].jpg](https://www.sequencer.de/synthesizer/data/attachments/79/79749-80b07845760e355d3dfb8c162493753c.jpg?hash=kNvlL39UY6)
![Anti-Plopp-circuit[1].jpg Anti-Plopp-circuit[1].jpg](https://www.sequencer.de/synthesizer/data/attachments/79/79825-0d74223502e65e5f348df0cc9fba66fe.jpg?hash=246cAKRdBh)
![Plopp-LED[1].png Plopp-LED[1].png](https://www.sequencer.de/synthesizer/data/attachments/79/79839-a71f5ddf9f8ee2c549538da74e9e9b26.jpg?hash=wo1D998n0V)
![Power-Supply-ohne-Soft-Start[1].png Power-Supply-ohne-Soft-Start[1].png](https://www.sequencer.de/synthesizer/data/attachments/79/79840-f1816d0d579d01883366ea51537b20ba.jpg?hash=zvvGpgaXdA)
![20210121-101233[1].jpg 20210121-101233[1].jpg](https://www.sequencer.de/synthesizer/data/attachments/80/80146-b5a8dc70306d1387a8306b20db06354d.jpg?hash=YmkDueYnSI)
Aber ich liebe Details und schöne Displays.
![20210128-122627[1].webp 20210128-122627[1].webp](https://www.sequencer.de/synthesizer/data/attachments/80/80690-d109a1a73aebbb1eb8f4a3b06955c998.jpg?hash=dTvrCeOGBS)
![20210128-201858[1].webp 20210128-201858[1].webp](https://www.sequencer.de/synthesizer/data/attachments/80/80721-146dd45161b2dbe236c07c7fe29651fe.jpg?hash=jnGQ4dCNuJ)
![Envelope[1].jpg Envelope[1].jpg](https://www.sequencer.de/synthesizer/data/attachments/80/80716-5326b842c31e5a64b9f7a26d043717ea.jpg?hash=wpn-icofRH)
![Envelope1ms[1].png Envelope1ms[1].png](https://www.sequencer.de/synthesizer/data/attachments/80/80850-70fba2fea1bba40d15f288687d56ef66.jpg?hash=vTxYgWkeBD)
![Envelope250ms[1].png Envelope250ms[1].png](https://www.sequencer.de/synthesizer/data/attachments/80/80849-9522e1c231074d4e987e4b4cc0aab72f.jpg?hash=v02GmbIjXj)

![20210203-162112[1].jpg 20210203-162112[1].jpg](https://www.sequencer.de/synthesizer/data/attachments/81/81195-269646ff61cc377368ba42a6686ef398.jpg?hash=wb6LlGl-AM)

![VF-1_01[1].jpg VF-1_01[1].jpg](https://www.sequencer.de/synthesizer/data/attachments/81/81198-645e875fd17ae2cef2bb89421dfad7d2.jpg?hash=G9SCn5RgWO)

![20210205-143747[1].jpg 20210205-143747[1].jpg](https://www.sequencer.de/synthesizer/data/attachments/81/81590-2176a3dfb30d5e7ed18db7a39062edae.jpg?hash=DVUpUPqCT7)
![20200201-141836[1].jpg 20200201-141836[1].jpg](https://www.sequencer.de/synthesizer/data/attachments/81/81592-86ce9b0c3af666fe1c976e3455ada9f5.jpg?hash=oJ9yLFWlHi)
![Jeannie-MCU[1].webp Jeannie-MCU[1].webp](https://www.sequencer.de/synthesizer/data/attachments/81/81797-0dabc28df8cd6f9d91fe4422d798cd5b.jpg?hash=KZoaGVajqd)
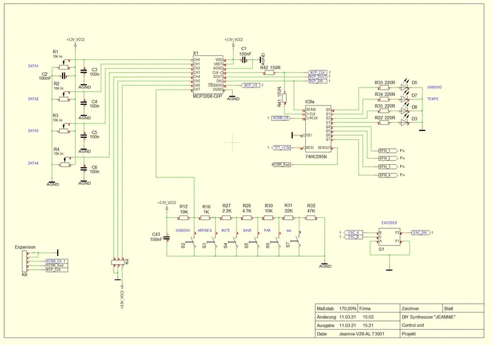
![Jeannie-Contrl-JPG[1].webp Jeannie-Contrl-JPG[1].webp](https://www.sequencer.de/synthesizer/data/attachments/81/81798-ba3d30e22a1f19992b26ac155ce89199.jpg?hash=-14YospSNL)
![Jeannie-Spin-FV1[1].webp Jeannie-Spin-FV1[1].webp](https://www.sequencer.de/synthesizer/data/attachments/81/81799-5653ee691922115554b3352e7b8de1fa.jpg?hash=OhC4w3r0LS)
![20210210-143444[1].webp 20210210-143444[1].webp](https://www.sequencer.de/synthesizer/data/attachments/81/81803-538f0ba9a374854f7e6cd30e651ace16.jpg?hash=SaiYYB53vh)
![20210216-171836[1].jpg 20210216-171836[1].jpg](https://www.sequencer.de/synthesizer/data/attachments/82/82431-3b78f17c2fe7c527b48d8ef7370029c2.jpg?hash=tzL4m26ktU)
![20210217-010534[1].jpg 20210217-010534[1].jpg](https://www.sequencer.de/synthesizer/data/attachments/82/82432-bd72819308ce3f3e93384c97890958c9.jpg?hash=ue5awV2NHW)
![MCU-Jeannie[1].jpg MCU-Jeannie[1].jpg](https://www.sequencer.de/synthesizer/data/attachments/82/82840-7e93c45483757d30c178134c493e2ea9.jpg?hash=SU7TB4wvr5)
![AMP-Jeannie[3].jpg AMP-Jeannie[3].jpg](https://www.sequencer.de/synthesizer/data/attachments/82/82841-5b5c7a6b0d335b53e5bf098766c667d3.jpg?hash=PDzDRok1G3)
![Fx-Jeannie[1].jpg Fx-Jeannie[1].jpg](https://www.sequencer.de/synthesizer/data/attachments/82/82842-61f2b9872a9dfc0e1254f10f28d2e2f3.jpg?hash=qGF7gABr7B)
![Fx[1].webp Fx[1].webp](https://www.sequencer.de/synthesizer/data/attachments/82/82998-5b1d8d7ef0f1150410689f1dc081b26f.jpg?hash=0Z2Yjc8PJQ)
![Fx26022021[1].jpg Fx26022021[1].jpg](https://www.sequencer.de/synthesizer/data/attachments/83/83268-832497406c2f86efee85065549ad3175.jpg?hash=Kkk9wTU_hG)
![Jeannie-PCB[1].jpg Jeannie-PCB[1].jpg](https://www.sequencer.de/synthesizer/data/attachments/83/83269-1b1cd0653e693c8d5df21463f527ae29.jpg?hash=kmAthhzgDO)
![Jeanny1[1].webp Jeanny1[1].webp](https://www.sequencer.de/synthesizer/data/attachments/83/83472-b08a123680c4275338b2e20fd0cee998.jpg?hash=O_IO93mqhA)
![3-D-Jeannie-1[1].jpg 3-D-Jeannie-1[1].jpg](https://www.sequencer.de/synthesizer/data/attachments/83/83909-2e866cb9bd4f8e700860a22933500a81.jpg?hash=3iDAQP3UpI)
![3-D-Jeannie-2[1].jpg 3-D-Jeannie-2[1].jpg](https://www.sequencer.de/synthesizer/data/attachments/83/83910-1dd69224ec54b55ffe08b470adace66c.jpg?hash=NPvdsnnzDz)
![3-D-Jeannie-3[1].jpg 3-D-Jeannie-3[1].jpg](https://www.sequencer.de/synthesizer/data/attachments/83/83911-1c42244a50152f9b08d64bf45cc7a4da.jpg?hash=clvbVvJDR3)
![20210307-103742[1].webp 20210307-103742[1].webp](https://www.sequencer.de/synthesizer/data/attachments/83/83914-1bf7b2022e8f603086b63d9e17489e56.jpg?hash=isYlq6_P4W)
![Jeannie-V28[1].jpg Jeannie-V28[1].jpg](https://www.sequencer.de/synthesizer/data/attachments/84/84180-dc53a41540fe40cc238a29ac2ad2dbf8.jpg?hash=W0ttTaH5B9)
![Jeannie-V28-2[1].jpg Jeannie-V28-2[1].jpg](https://www.sequencer.de/synthesizer/data/attachments/84/84181-8f3b98db44fc46b0fcd8407b4a67e59d.jpg?hash=hDWvrGrD86)
![Jeannie-V28-3[1].jpg Jeannie-V28-3[1].jpg](https://www.sequencer.de/synthesizer/data/attachments/84/84182-d6ef240c97db9ce75d378bfdc07d56d5.jpg?hash=xGXLhxs697)