Neu

Hi-Hat Euro Modul

GKMsound

Systemimmun
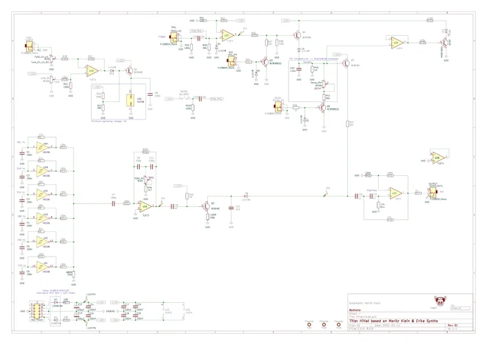
Ich habe meine Version eines HiHat Moduls erstellt.
Grundlegend ist es der Schaltplan von EDU DIY Hi-Hat aber ich wollte eine CH und eine OH mit Choke Funktion (separate Ausgänge) .
2 Taster an der Front um die Trigger auszulösen habe ich hinzugefügt.
Außerdem habe ich noch je ein Potentiometer um das HP Filter (Level) am Ausgangs OP einzustellen.
Ein 3. Ausgang "Mix" führt simpel CH und OH zusammen.

Bildschirmfoto_2026-01-05_18-05-58.webp1767635031971.webp

Falls Euch Fehler auffallen oder andere Ideen dazu kommen , bitte schreibt es ...
 
  • Daumen hoch
  • wunderbar
M.i.a.u.: Kick, Christoph1972, BatNoize und eine weitere Person
Ahh, blind. Die machen den Masterpitch damit... (ist ja auch mal eine spannende Lösung)
 
Hi GKMsound,

gute Arbeit. Deine Modifikationen gefallen mir.

Ich habe mit dem Projekt auch mal angefangen und noch ein bisschen Blingbling rein gemacht.
Hier sind meine Anpassungen.

FrontPanel.webpHiHat.webp

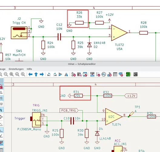
In meiner Lösung habe ich den Triggerlevel etwas runter gesetzt.
1768047345180.webp
 
Zuletzt bearbeitet:
  • Daumen hoch
M.i.a.u.: GKMsound
Hi @GKMsound,
ich habe gerade nochmal drüber geschaut.
Kann es sein, dass du einen Widerstand vergessen hast ;)
1768047963805.webp
 
Hi @GKMsound,
ich habe gerade nochmal drüber geschaut.
Kann es sein, dass du einen Widerstand vergessen hast ;)
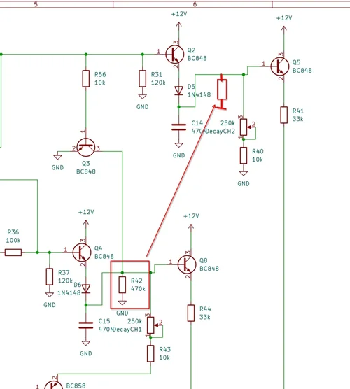
R42 ist nur nötig, da die Verbindung nach Ground über R43 und Q7 ja von der OpenHH-CV abhängt. Beim Closed Hihat ist sie konstant über R40 gegeben.
 
  • Daumen hoch
  • hilfreich
M.i.a.u.: GKMsound und BatNoize
Coole Sache. Machst du dafür auch ein Platinenlayout, was dann frei verfügbar ist?
 
Coole Sache. Machst du dafür auch ein Platinenlayout, was dann frei verfügbar ist?
Falls das Interesse besteht sende ich das KiCad Projekt über PN.
Ansonsten bin ich auch froh ein Paar später fertige überschüssige Module verkaufen zu können....
 
  • Daumen hoch
M.i.a.u.: pixeldealer
  • #10
Danke, „überschüssige Module“ hört sich auch gut an :cool:

mit KiCad habe ich mich noch nie beschäftigt, ich zeichne Platinen mit einem Grafikprogramm, habe so schon einige Module gebaut, bin aber, was die elektronische Seite angeht, eher der Noob…..
Also ein PDF von der Platine würde mir mehr bringen….
 
  • #12
Ok, das wäre die nächste Frage gewesen. Bei SMD bin ich raus, also was löten angeht…

Also werde ich das hier mal weiter beobachten 👀
 

Neue Beiträge

News

Zurück
Oben