Henk Reisen
Ist doch so. Oder?
Hallo zusammen,
ich habe mir eine Roland CR-5000 zugelegt und benötige ein paar Tipps bei der Einbindung in mein Restequipment:
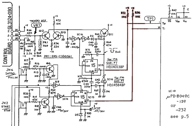
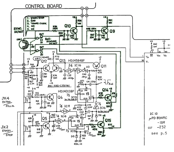
Dummerweise habe ich übersehen, dass die 5000er nicht (wie die CR-8000) über einen DIN-sync-Eingang verfügt, über den ich die Synchronisation zur DAW hinbekomme. Die einzige Möglichkeit, die internen Presetrhythmen des Geräts zu Cubase & CO. zu syncen, läuft - angeblich; ich selbst habe davon so viel Ahnung wie ein Teeblatt von der Ostindiengesellschaft - über den Trigger Out der CR-5000. Bloß: Wie? Klar, die CR wäre dann Master und gibt offenbar irgendein "Piep" oder eine Rimshot oder sonst etwas als Signal aus. Dann muss ich wohl irgendein nerdiges Spezialgerät dazwischenhauen, das aus den "Pieps" die Geschwindigkeit errechnet und auf der anderen Seite MIDI-Clock ausgibt. Oder? Oder nicht?
Was für Geräte gibt es da? Was ist empfehlenswert? Geht das überhaupt oder ist das ein frommer Wunsch? Meine Netzrecherche dazu war mangels eigenem Vorwissen (und wegen der vielen Suchmaschinentreffer über E-Drum-Trigger-to-MIDI-Tipps) erfolglos.
Ich könnte notfalls mit dem im CR-5000 verbauten MIDI-Interface Vorlieb nehmen und alles in der DAW machen, aber ich würde gerne auch die saucoolen Presetrhythmen verwenden und wäre über das MIDI-Interface auf 8 Sounds (von 13 in der Kiste vorhandenen) beschränkt. Sonstige Workarounds (z.B. samplen der Preset-Loops oder Aufnahme ganzer Songstrukturen in die DAW) sind mir bekannt, wären aber nur eine Notlösung. Das Syncen wäre für mich schon das Nonplusultra.
Kann mir jemand einen Tipp geben - oder ansonsten die Luft aus meinem Luftschloss herauslassen?
Vielen Dank für eure Hilfe!
Henk
ich habe mir eine Roland CR-5000 zugelegt und benötige ein paar Tipps bei der Einbindung in mein Restequipment:
Dummerweise habe ich übersehen, dass die 5000er nicht (wie die CR-8000) über einen DIN-sync-Eingang verfügt, über den ich die Synchronisation zur DAW hinbekomme. Die einzige Möglichkeit, die internen Presetrhythmen des Geräts zu Cubase & CO. zu syncen, läuft - angeblich; ich selbst habe davon so viel Ahnung wie ein Teeblatt von der Ostindiengesellschaft - über den Trigger Out der CR-5000. Bloß: Wie? Klar, die CR wäre dann Master und gibt offenbar irgendein "Piep" oder eine Rimshot oder sonst etwas als Signal aus. Dann muss ich wohl irgendein nerdiges Spezialgerät dazwischenhauen, das aus den "Pieps" die Geschwindigkeit errechnet und auf der anderen Seite MIDI-Clock ausgibt. Oder? Oder nicht?
Was für Geräte gibt es da? Was ist empfehlenswert? Geht das überhaupt oder ist das ein frommer Wunsch? Meine Netzrecherche dazu war mangels eigenem Vorwissen (und wegen der vielen Suchmaschinentreffer über E-Drum-Trigger-to-MIDI-Tipps) erfolglos.
Ich könnte notfalls mit dem im CR-5000 verbauten MIDI-Interface Vorlieb nehmen und alles in der DAW machen, aber ich würde gerne auch die saucoolen Presetrhythmen verwenden und wäre über das MIDI-Interface auf 8 Sounds (von 13 in der Kiste vorhandenen) beschränkt. Sonstige Workarounds (z.B. samplen der Preset-Loops oder Aufnahme ganzer Songstrukturen in die DAW) sind mir bekannt, wären aber nur eine Notlösung. Das Syncen wäre für mich schon das Nonplusultra.
Kann mir jemand einen Tipp geben - oder ansonsten die Luft aus meinem Luftschloss herauslassen?
Vielen Dank für eure Hilfe!
Henk

