Neu

Listing - An was baut ihr denn so?

  • #4.653
Beim 24dB Elektor-Filter nicht so sehr (lief ja vorher schon, nur mit einer anderen Leiterplatte ),
aber nach zusammenbau der "Jeannie" (https://www.sequencer.de/synthesizer/threads/tubeohm-jeannie-polyphonic-diy-synthesizer.160564/ )
war ich schon extrem gespannt,wie viele Fehler ich eingebaut hatte !
Gott sei dank lief das Teil sofort ohne Probleme !! Wohl auch auf grund der sehr präzisen Bauanleitung.

Edit :
Gestern Abend noch das 24dB Elektor VCF zum laufen gebracht . Ich Trottel hatte doch beim neuzeichnen der Leiterplatte einen Widerstandswert
falsch beschriftet. Statt 39kOhm stand auf der LP 100Ohm .
24db_VCF.webp
Aber nun läuft das Teil .
 
Zuletzt bearbeitet:
  • Daumen hoch
M.i.a.u.: 10716, VEB Synthesewerk, StormB und eine weitere Person
  • #4.654
Habe heute 4 Pedalen Reverb, Phaser, Overdrive & Jimi Hedrix Fuzz Face gemacht:) Auf dem Oszi sieht alles gut aus. Jetzt muss ich noch den Synthesizer anschließen. Die Aufkleber sind nur kurzfristig da.

20220930_121852.jpg

Der Phaser funktioniert, hier ist kleiner Test

Anhang anzeigen Phaser Check.mp3

Overdrive funktioniert auch sehr gut. Hier ist Demo Overdrive und weiter + Phaser

Anhang anzeigen Overdrive und Phaser.mp3

Anhang anzeigen Over and Phaser2.mp3


Die Gitarre + Overdrive + Phaser

Anhang anzeigen Gtr Phaser und Overdrive.mp3
 

Anhänge

Zuletzt bearbeitet:
  • Daumen hoch
M.i.a.u.: ganje, AC1, humax5600 und 4 andere
  • #4.655
Um mehr Zeit für Coding zu haben (und nicht so viel rumzulöten), gönnte ich mir das Daisy Patch:
899FAC8A-14AE-478F-8EF8-9AB350609E9D.jpeg
Damit hat man alles, was man zum Prototypen digitaler Signalverarbeitung so braucht. Dazu eine riesen Bibliothek mit vieln MI Algorithmen. Erster Versuch wird ein 16 stimmiger über Midi spielbarer Karplus Strong mit großer Hallfahne sein… mal sehen, Midi zickt noch …
 
  • Daumen hoch
  • ^
M.i.a.u.: amesser, AC1, humax5600 und 4 andere
  • #4.656
funktioniert und generiert
 

Anhänge

  • DSC08749.webp
    DSC08749.webp
    1,1 MB · Aufrufe: 29
  • DSC08745.webp
    DSC08745.webp
    1,5 MB · Aufrufe: 24
  • DSC08748.webp
    DSC08748.webp
    1,5 MB · Aufrufe: 33
  • Daumen hoch
M.i.a.u.: amesser, AC1, humax5600 und 3 andere
  • #4.657
funktioniert und generiert

:supi:

Meiner macht auch erhebliche Fortschritte - die Potis (bis auf die heute bestellten Dualpotis) und die Buchsen sind drin, die 10k-Trimmer für symmetry muss ich noch bestellen, hab ich nicht in der Bauform vorrätig (nur als Spindeltrimmer) :roll:.
 
  • #4.658
hab ich nicht in der Bauform vorrätig
Man kann halt wirklich nicht alle Bauformen an Trimmpoties rumliegen haben. Das was zwischen zwei Platinen oder zwischen Platine und FP landet, hat in der Regel die Stellschraube seitlich raus und da ist ja immer noch der Unterschied mit den drei Anschlüssen in Reihe oder der mittlere leicht versetzt. Das setzt sich dann auch bei SMD Trimmern weiter fort. Größte Herausforderung an dem Modul waren die vier Doppeltransistoren. Das was ich bekommen konnte war eine Nummer zu klein und so habe ich dann die Beinchen etwas auseinander gebogen bis sie dann passten. Aber ansonsten war es ein entspanntes Zusammenbauen. Im Netz hat noch jemand das Modul getunt und das muss ich mir auch nochmal anschauen.
 
  • #4.660
Mittendrin und es fehlen noch ein paar wenige Teile. Das sind 6xCV + 10xGate -> Midi. Konfigurieren muss man in Arduino IDE und darf beim Zusammenbau keine Angst vor 0402 Bauteilen haben.
 

Anhänge

  • DSC08751.webp
    DSC08751.webp
    1 MB · Aufrufe: 24
  • Daumen hoch
  • ^
M.i.a.u.: Ral9005, humax5600, AC1 und eine weitere Person
  • #4.661
Ich habe heute noch ein Phaser Pedal gemacht.

20221005_111343.jpg

Kanal Links ist der Redshift Phaser von oberem Post #4.655 und Kanal Rechts ist der neue Space Harph 2 total unbeeindruckter Phaser. Quasi ist dieser Bausatz nur Mühl. Sogar der Poti „Rate“ ist total daneben eingestellt mit den Winderständen. Ich muss die neu berechnen, zurzeit ist die maximale Rate geht nicht so schnell wie z.B. bei dem anderen Phaser, dafür aber minimale Rate ist zu groß ausgedehnt bis 30 Sekunden. Sollte jemand das Interesse an dem Bausatz bei musikding.de haben, würde von dem Phaser abraten.

Der Redshift Phaser ist Top! Der Space Harph2 ist Flop. (Ich werde seine Schaltung modifizieren)
Anhang anzeigen Duo Phaser Stereo.mp3


Info vom 06.10.2022

Ich habe alle Fehlern in dem Pedal Space Harph 2 gefunden und beseitigt. Jetzt funktioniert das Pedal gut. In diesem Bausatz waren 5 Fehlern. :-) Jetzt ist alles in Ordnung.
 
Zuletzt bearbeitet:
  • Daumen hoch
M.i.a.u.: VEB Synthesewerk, onkelhoste und AC1
  • #4.662
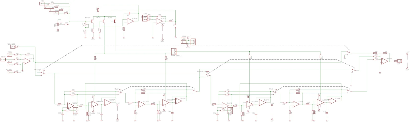
Ich hab gerade Test-Platinen für eine Variation des Formant 24dB VCFs beauftragt. Dabei werden jeweils zwei Stufen als 12dB-Filter separat behandelt, inspiriert vom Jupiter-6 Filter. Die Cutoff des zweiten 12dB-Filter kann über eine Differenz-Steuerspannung kontrolliert werden. Die Idee zu der Ansteuerung stammt von Rene Schmitz.

Formant24dB_complete_sch.webp
 
  • Daumen hoch
M.i.a.u.: JS-Sound, 10716, humax5600 und eine weitere Person
  • #4.663
Beim It's 555... kommt inzwischen hinten was raus, hab aber den Eindruck, dass nicht alle CV- und Width-Funktionen funzen.

Schnauze voll. Ich reiß alle BCM847/857 in der eigentlich zu kleinen Bauform wieder runter und mach welche in SOT457 (wie eigentlich vorgesehen) drauf. Wenn ich sie irgendwann mal bekommen kann :mauer:.
 
  • :(
M.i.a.u.: 10716
  • #4.664
@fanwander
Auf die Umschaltung der Filtersteilheit in 4 Stufen hast du bewusst verzichtet ?
Lässt sich das Filter durch den Q-Regler in die Oszillation steuern ?
Und wird es zur fertigen Platine irgendwann ein Gerber File geben ?
 
  • #4.665
@fanwander
Auf die Umschaltung der Filtersteilheit in 4 Stufen hast du bewusst verzichtet ?
Ja, das finde ich ziemlich langweilig. Ein 12dB FIlter hat man ja meist schon im Formant, und die 18dB Variante unterscheidet sich nicht so doll, und für die 6dB Variante hab ich offen gestanden keine Verwendung. Da fand ich eben die Jupiter6-Möglichkeit einen Bandpass mit einem Hoch und einem Tiefpass zu machen, und das dann mit einer gewissen Spreizung zu versehen interessanter. Und wenn es klappt, dann hat man zwei Resonanzen die durchgestimmt werden können. Wer einen polyphonen Yamaha CS-Serie Synth hat, weiß wie cool das ist.

Lässt sich das Filter durch den Q-Regler in die Oszillation steuern ?
Das wird sich zeigen. Es sind ja jetzt zwei getrennte Q-Regler. Sollte über die Variation des 12k Widerstand beim OpAmp vor dem ersten 3080 abgleichen lassen.

Und wird es zur fertigen Platine irgendwann ein Gerber File geben ?
Das ist ja in Eagle gemacht - siehe Anhang. Die Platine ist absichtlich so provisorisch layoutet (quasi nur der Autorouter von Eagle, keine Groundflächen), um potentielle Modifikationen vornehmen zu können.
 

Anhänge

  • Daumen hoch
M.i.a.u.: humax5600
  • #4.666
Könnte mir freundlicherweise jemand das eagle File in eine Gerber Datei umwandeln.
Habe kein Eagle auf meinem PC . Danke!
 
  • #4.667
Ich lass ja mehrere Platinen machen, da kannst Du eine haben (kostet ca 13 Euro). Aber wie gesagt: das ganze ist noch nicht getestet!!!
 

Anhänge

  • Formant24dB_complete_brd.webp
    Formant24dB_complete_brd.webp
    192,5 KB · Aufrufe: 29
  • #4.668
@humax5600

Wenn du Kicad am Rechner hast, dann solltest du eig. das eagle-file importieren können und in ein Kicad projekt umwandeln. Und da solltest du dann die Gerberfiles erstellen können...


Gruß

Werner
 
  • Daumen hoch
M.i.a.u.: humax5600
  • #4.669
Gestern alle Kinderkrankheiten beseitigt und erfolgreich eingesetzt - das weltweit einzige "OktaGate". Eine Kombination aus 8-Step Zähler und Teiler. 4 Drehwahlschalter lassen 12 Einstellungen für die 4 Gate-Kanäle zu. Jeder Gate Kanal hat einen invertierten Partner und einen externen Schalteingang. Die Clock-Teilungen werden über die obere Schaltleiste vorgenommen.
Mein Ziel war es, Luft im Mix zu schaffen und einzelne Sounds besser voneinander getrennt, automatisiert ansteuern zu können.
 

Anhänge

  • WIN_20221006_13_21_12_Pro.webp
    WIN_20221006_13_21_12_Pro.webp
    42,7 KB · Aufrufe: 24
  • WIN_20221006_13_21_17_Pro.webp
    WIN_20221006_13_21_17_Pro.webp
    41,2 KB · Aufrufe: 27
Zuletzt bearbeitet:
  • Daumen hoch
M.i.a.u.: Q960, Feedback, fanwander und 2 andere
  • #4.670
Funfact am Rande: Das Seitenteil des Regals aus der IVAR-Serie (50er Tiefe) eines bekannten schwedischen Möbelhauses
gibt einen prima Rahmen für 19"-Einschübe ab ...

IVAR19ZOLL.webp
 
  • #4.672
Ich habe heute noch ein Phaser Pedal gemacht.

Anhang anzeigen 153993

Kanal Links ist der Redshift Phaser von oberem Post #4.655 und Kanal Rechts ist der neue Space Harph 2 total unbeeindruckter Phaser. Quasi ist dieser Bausatz nur Mühl. Sogar der Poti „Rate“ ist total daneben eingestellt mit den Winderständen. Ich muss die neu berechnen, zurzeit ist die maximale Rate geht nicht so schnell wie z.B. bei dem anderen Phaser, dafür aber minimale Rate ist zu groß ausgedehnt bis 30 Sekunden. Sollte jemand das Interesse an dem Bausatz bei musikding.de haben, würde von dem Phaser abraten.

Der Redshift Phaser ist Top! Der Space Harph2 ist Flop. (Ich werde seine Schaltung modifizieren)
Anhang anzeigen 154068


Info vom 06.10.2022

Ich habe alle Fehlern in dem Pedal Space Harph 2 gefunden und beseitigt. Jetzt funktioniert das Pedal gut. In diesem Bausatz waren 5 Fehlern. :) Jetzt ist alles in Ordnung.

Ich wollte hier zu dem Pedal Space Harph 2 die Information schreiben. Space Harph 2 Bausatz bei musikding.de

Nach dem ich diesen Bausatz fertig gemacht habe, sind mir ein Paar Sachen, die ich nicht so toll fand, aufgefallen.

Die Schaltung habe ich zu diesem Post eingefügt.

1. Poti muss nicht von Top, sondern von Bottom Seite bestückt werden. Später, wenn die Leiterplatte in das Gehäuse reinkommt, kann keiner an das Poti rankommen.
2. R12, R16, R20, R24 sind mit der Werten 30K und 27K im Schaltplan gemischt. Das ist falsch, alle diese Widerstände sollen 27K sein.
3. Das Pedal mit original Werten von allen Bauteilen klingt sehr verzerrt fast wie Overdrive bei Peak Spitzen. Aus Sinus Well macht das Pedal teilweise das Rechteck an obere Flanke. Das Problem liegt am Q4 und den Bauteilen rund um den Q4. R44 soll mindestens 8,2K sein, der R8 soll 100K sein. Mit diesen Werten kommt die Sinus Welle raus, auch wenn die Amplitude am Eingang über 2.5V ist. Der Poti für Volume Einstellung funktioniert so wie früher.
4. C12 habe ich auf 10uF reduziert um die maximale Rate zu erhöhen und um ganzen Bereich nicht so komprimiert wie vorher zu haben.
5. C16 habe ich auf 47nF reduziert, so funktioniert dieser Kreis besser.


Hier ist Demo von SH2 nach diese Änderung. Zuerst war der Color Schalter Color.1 mit der Verbindung von A2 zu A3 und B2 zu B3. Danach der Color Schalter wie in dem Schaltplan zu sehen.
Anhang anzeigen Space Harph 2.mp3

mit Space Harp2 & Boss DD-500 & GFI Specular Tempus
Anhang anzeigen Clavia NL3 Space Harph 2.mp3


Eventuell wird jemand diese Information brauchen.

Jetzt kann ich das Pedal ganz normal ohne Probleme nutzen. :)

Heute habe ich meine El. Akustik Gitarre an den Space Harph 2 nach der Modifikation angeschlossen und mit der Gitarre macht das Pedal echt viel Spaß. :-)

In dieser Demo kann man mein Overdrive Pedal hören (die Grundschaltung von NUX Steel Singer habe ich modifiziert und deutlich nachgebessert, jetzt klingt das Pedal saugeil) + Phaser Space Harph 2 horen. Danach kommen noch Delay und Reverb Effekte dazu.

Dieser Phaser ist das, was der Doktor für die Gitarre verschrieben hat.

P.S. ich bin kein Rocker für jeden Tag, die E-Gitarre habe ich nicht, aber meine Akustik Gitarre spiele ich nur gelegentlich.

Zuerst kommt der Overdrive Mod, danach Space Harph 2 Phaser dazu.

Anhang anzeigen Gitarre und 4 FX Pedalen in dem Mix.mp3
 

Anhänge

Zuletzt bearbeitet:
  • Daumen hoch
M.i.a.u.: onkelhoste
  • #4.673
Ich hab gestern ein Päckchen vom 3U-Shop bekommen, darin PCB-und-Panel-Kits für 3 Zlob-Module (Diode Chaos, Entropy und Entropy Expander) sowie zwei Ericasynth-Mixer, alles für mein im Werden befindliches Eurorack-System. Das Diode Chaos ist zu gut der Hälfte zusammengebastelt (mach gleich noch ein bischen weiter)... und natürlich habe ich bipolare 2,2-µF-Elkos entgegen meiner sicheren Überzeugung dann doch nicht vorrätig... naja, sollte kein Problem sein & bestell ich nachher gleich noch.
 
  • Daumen hoch
M.i.a.u.: 10716, onkelhoste und AC1
  • #4.677
Ich hab gestern ein Päckchen vom 3U-Shop bekommen, darin PCB-und-Panel-Kits für 3 Zlob-Module (Diode Chaos, Entropy und Entropy Expander) sowie zwei Ericasynth-Mixer, alles für mein im Werden befindliches Eurorack-System. Das Diode Chaos ist zu gut der Hälfte zusammengebastelt (mach gleich noch ein bischen weiter)... und natürlich habe ich bipolare 2,2-µF-Elkos entgegen meiner sicheren Überzeugung dann doch nicht vorrätig... naja, sollte kein Problem sein & bestell ich nachher gleich noch.

Die Elkos waren heute schon in der Post & Diode Chaos ist (bis auf noch aufzusteckenden Potiknopf) fertig. Die anderen Module auch weitestegehend, bis auf ein paar noch nachbestellte Teile. Sollte aber dann ratzfatz gehen, wenn die eintreffen.
 
  • Daumen hoch
M.i.a.u.: stuartm und 10716
  • #4.678
Bin gestern mit meinem 2. Scope fast fertig geworden. Muss nur das Display noch fest schrauben. Obwohl ich noch 2 Sätze FP/PCBs liegen habe, ist jetzt Schluß mit den Dingern. Zwei müssen reichen.
 

Anhänge

  • DSC08754.webp
    DSC08754.webp
    1,2 MB · Aufrufe: 25
  • Daumen hoch
M.i.a.u.: onkelhoste, JS-Sound und Bodo
  • #4.679
Ein einfaches Drum Modul im Werden. Inspiration von der TR-808, viele Transistor VCAs, der ATMega hilft ein bischen beim Noise und der CB. Accent per CV gibts auch. Irgendwo kommt mir da noch zu viel Rauschen raus, könnte aber auch am Steckbrett liegen. Bauteilwerte müssen noch optimiert werden und dann wird s in eine Platine gegossen.
drums.jpg
Anhang anzeigen drums.mp3
 
  • Daumen hoch
  • ^
M.i.a.u.: Ral9005, VEB Synthesewerk, Sonnenlicht und 5 andere
  • #4.680
Heute morgen schnell ein Tesseract Selecta gelötet. Das Panel lässt sich drehen, so das die Kippschalter links oder rechts sei können. Das Modul ist passiv.
 

Anhänge

  • DSC08755.webp
    DSC08755.webp
    1,4 MB · Aufrufe: 64
  • DSC08756.webp
    DSC08756.webp
    1.023,2 KB · Aufrufe: 36
Zuletzt bearbeitet von einem Moderator:
  • Daumen hoch
M.i.a.u.: Xsample, humax5600, Miks und eine weitere Person

Neue Beiträge

News

Zurück
Oben