Neu

MIDITemp MP-88

  • #31
Sicher? Ich meine es wäre ein 27C010 (27C1001) in der MP88.

Ist es auch, 27C1001, zumindest bei den neueren Firmwares, die 1.x hatten noch 512er benutzt. Das war mir, als ich den Beitrag oben schrieb, noch nicht klar, daher konnte das ja auch nicht funktionieren, wenn man versuchte, die 4.4x in ein 512er zu packen. Das fiel mir auf, als ich mir das bei manchen Geräten eingebaute Flashrom-Board und dessen EEPROM anschaute, welches die gleiche Größe hat.

Alte Firmwareversionen habe ich inzwischen selbst einige hier, falls ich die 2.05 brauche, sag ich Bescheid. Wäre fürs Reverse Engineering interessant.

Den Abschnitt oben muß ich mal anpassen, denn der war meiner Unwissenheit geschuldet, da kannte ich die Teile einfach noch nicht so gut wie jetzt.

Die DRAM SIPPs (von denen ich etliche hier habe, falls jemand mal was braucht) sind nur für den Playerteil nötig, ein Erweitern lohnt also nicht, wobei der Sockel aber bestückt sein muß, sonst startet die Kiste nicht. Bei der PMM-88 E, die ja die MP88 ohne Playerteil ist, ist dieser Bereich nicht bestückt, ebenso das Huckepackboard für SCSI und Floppycontroller, weswegen der PMM auch das Diskettenlaufwerk fehlt, stattdessen gibts dort einen Schacht für Speicherkarten von Roland (M128/M256), habe ich aber Mangels Karte nie ausprobiert.
 
  • #32
OK, dann in etwa das was ich mit meine 2-Stufigen Setup vorhabe, anstelle vom MIO4 halt ein drittes MP88...

Du kannst auch für sowas eine MP44 haben bzw MP44W. Die MP44 ist kein MIOC-Modell und muß am Gerät selbst programmiert werden, die MP44W dagegen ist ein MIOC und geht mit dem Editor. Hab ich Beides da.

Kannst du mir das Setup etwas im Detail erklären? Inwiefern zwei Stränge und die gesonderte Behandlung vom BSP?

Ich möchte eben vollständig unabhängig vom Computer leben... kein PC/Mac für MIDI Routing/Filtering (ist das einzige, was ich MIDI-mässig heute machen muss).

Das Setup ist bei mir auch vollständig vom Computer unabgängig. Ich will es hier nur grob anreißen, die Details kommen in einem extra Artikel und dann ausführlich.

Das iconnect MIDI4+ (ICM4+ genannt) ist bei mir der zentrale Verteiler, daran hängen Beatstsep Pro (über USB Host), die MPC2500 und der Rechner über USB, wenn ich für finale Arbeiten die Sachen nach dort verlagere. Dieses Interface kann, wie auch MIO2/4/10, standalone betrieben werden und auch routen, filtern und mergen, aber es gibt nur einen Speicherplatz im Gerät, daher habe ich dort ein festes Routing eingestellt.
Dieses legt die MPC auf den Port 1 der MP88W, die mir als Hauptpatchbay dient, und zwar bidirektional, also von und zur MPC. Der am USB Host des ICM4+ angeschlossene BeatStep Pro wird fest auf den Port 2 der MP88W geleitet. Dieses dient zur einfacheren Unterscheidung der Quellen, was sonst nur über den MIDI-Kanal möglich wäre, und der kann ja aus 3 Quellen kommen.

In der MP88 nutze ich nun deren Möglichkeiten der parallelen Matrixprogramme (bis zu 8 Stück, wobei nur max. 4 davon im Display angezeigt werden können).

Eins bzw. zwei davon sind speziell für den BSP angelegt, der ja 3 Sequenzer hat: 1,2 und Drum. Diese legen sowohl das Ziel fest, also welcher Synth angesteuert wird, als auch den Zielkanal, sodaß ich am BSP selbst die Kanäle auf ihren Defaultwerten 1,2,10 stehen lassen kann, den Rest erledigt die MP88. Ursprünglich hatte ich alle 3 Sequenzer in einem seperaten Matrixprogramm drin, was aber aufgrund der begrenzten Anzahl an Displayzeichen blöd wurde und auch unflexibel, daher ist der Drumteil jetzt davon abgetrennt.

Dadurch habe ich derzeit 2 Programme für Drums aktiv, das Eine regelt, wecher Klangerzeuger die Drums liefert (die liegen alle auf Kanal 10) und schaltet dann auch die angeschlossene MP44W um, das Andere dagegen kümmert sich nur um den Drumteil des BSP und welches Zielgerät es ansteuert. Dabei mache ich mir die Möglichkeit zu Nutze, daß jedes Matrixprogramm der MP88 ein Anderes aufrufen kann (CAP-Funktion, Call Another Program), das geht auch bankübergreifend, sonst wäre es ja sinnlos, denn die parallelen Matrixprogramme müssen ja in verschiedenen Bänken liegen. Ein Programm, was also den BSP zB das an der MP44W hängende Roland TD-8 ansteuern soll, ruft daher zB das Programm auf, welches die Daten vom BSP zum TD-8 durchleitet. Das ist dann wie eine Kaskade, denn das Programm, was die Drums auf den TD-8 legt, schaltet per Program Change die an die MP88 angeschlossene MP44W um, die dann den Eingang 1 auf den Ausgang zum TD-8 legt.

Sowas ist aber nur was fürs Studio, für live würde man sich das vereinfachen oder songbasierte Globalprogramme anlegen, die andere Programme aufrufen, sodaß eine Umschaltung auf Knopf-oder Fußschalterdruck möglich ist. Oder man geht über die sehr mächtige Assign-Datei.
Diese Dinger sind ja letztlich für den Liveeinsatz konzipiert worden.
 
  • #33
Die Sache mit den parallelen Matrixprgrammen bietet sonst kein anderes Gerät auf dem Markt und ist ziemlich genial, da man sich damit nicht nur eine MP88 in 2 oder 3 Patchbays splitten, sondern auch Globalprogramme anlegen kann, in denen zB für die kompletten Ports gültige Filter etc eingestellt sind. Die alte MP44 hatte noch die Möglichkeit, einige wenige globale Filter zu definieren, die MIOC-Geräte können das nicht mehr, sind dafür aber mit den parallelen Matrixprogrammen deutlich flexibler.

Man sollte sich die Details nur gut dokumentieren, um nicht den Überblick zu verlieren, denn der MIOC-Editor kann immer nur bankweise bearbeiten und bietet daher auch keinen kompletten Überblick.

Bei der Programmierung der parallelen Routings muß man wissen, daß jede Bank in einer eigenen 8er Gruppe liegt, also:

G=1: M1A-M8H
G=2: M9A-M16H
G=3: M17A-M24H
G=4: M25A-M32H
G=5: M33A-M40H
G=6: M41A-M48H
G=7: M49A-M56H
G=8: M57A-M64H

M steht dabei für Matrix. Die Buchstaben am Ende bezeichnen die Position in der Gruppe, also 1=A, 2=B bis 8=H.

Nur der Vollständigkeit halber sei erwähnt, daß die Sequenzerbänke ebenfalls parallel können und deren Gruppen nach denen der Matrix angeordnet sind (nur MP-Modelle), wobei S1A mit 65 startet, die G-Nummer ganz rechts aber immer "S" heißt.

G=S: S1A-S7H (65-72)
G=S: S2A-S2H (73-80)
etc.

Wenn man im Modus SNM (Song Numbering mode) die Anzeige von Bank auf lienar, also 3 oder 4 stellige Zahl, umstellt, sieht das dann natürlich anders aus.

Im Display bekommt man beim Start der MP88 eine Matrix-Bank (M1A) und eine Sequenzerbank (S1A) angezeigt. Dieses kann man mit der Funktion DSP (Dislpay, zu finden auf der alten Remote durch Doppelklick auf MATR und bei der neuen Remote auf MODE) ändern.

Man bekommt 4 Positionen angezeigt, die man mit der CURSOR-Taste anspringen kann:

Code:
G=1                  G=None
G=S                  G=None

Hier kann man die oben schon erwähnten Gruppen auswählen, wobei man auch da zwei Gleiche einstellen kann, was sinnlos ist.

Für 4 parallele Matrixprogramme kann man die Anzeige zB so einstellen:

Code:
G=1                  G=2
G=3                  G=4

Es werden also jetzt die Programme aus 4 Matrixgruppen angezeigt, zur Banknumerierung siehe oben.

Damit sind die Bänke 1,9,17 und 25 für die Anzeige vorbereitet. Schaltet man jetzt mit EXIT auf die normale Anzeige zurück, bekommt man außer bei Gruppe 1 nur Striche zu sehen, weil es für die anderen Plätze noch keine Bänke gibt. Diese müssen wir erst anlegen.

Das erfolgt durch Doppelklick auf den BANK-Taster. Hier erscheint zuerst Gruppe 1, mit dem Encoder wechseln wir zur Gruppe 2 und drücken auf die Zifferntaste "1". Auf die Frage "create it?" antworten wir mit "yes" (Taste "3"). Nun ist die Bank angelegt.
Hat man sein Display vorher nicht angepaßt, erfolgt an dieser Stelle eine Warnmeldung, die einem sagt, daß diese Bank nicht auf dem Hauptbildschirm angezeigt wird - was bei Globalprogrammen durchaus wünschenswert sein kann.

Damit die neue Bank auch richtig auf dem Hauptbildschirm erscheint, dreht man am Encoder, sodaß nach "M2A" dann "1" erscheint und drückt den Encoder (alte Remote) oder Enter (neue Remote). Der Pfeil neben der Schrift erscheint jetzt ausgefüllt als Zeichen, daß dieser Eintrag aktiv ist.

Gehen wir jetzt mit EXIT zurück zum Hauptbildschirm, erscheint die neue Bank als M2A dort.
Diese kann man jetzt mit der CURSOR Taste anspringen und Inhalte programmieren.

Die weiteren Bänke legt man auf die gleiche Art an. Wichtig für Nutzer des MIOC-Editors: bevor man eine der zusätzlichen Bänke reinladen kann, muß diese erst am Gerät angelegt sein, sonst gibts eine Fehlermeldung. Zudem muß man dem Editor erst auch sagen, welche Bank die Aktive ist.

Soviel erstmal dazu.
 
  • #34
Wow Dietmar! Also ich muss deine Ausführungen definitiv noch 4-5 mal durchlesen (und evtl. auch gleich damit rumspielen)! :-) Vielen Dank schon mal für die Details!
Ich hab hier noch eine Frage: genügt der interne Speicher für "einige" Routing-Setups? Wie viele, in etwa? Kann man ggf. das Ganze via SysEx auch "dumpen" (falls das FDD nicht mehr tun sollte)?

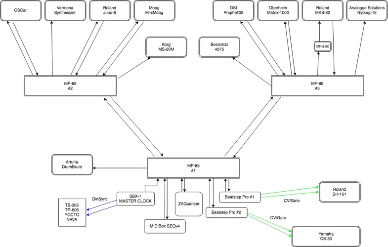
Zudem noch kurz: im Anhang mein geplantes Setup. Alle Pfeile in Schwarz sind MIDI, der Rest ist farblich zu unterscheiden (nebst dem dazugehörigen Text). Siehst du darin irgendwo einen "Bau- bzw. Design-Fehler"? Irgendwas, worauf ich zusätzlich noch achten sollte?

Danke,
F.
 

Anhänge

  • FlavioB-Studio_Layout.webp
    FlavioB-Studio_Layout.webp
    36,7 KB · Aufrufe: 38
  • #35
Der interne Speicher ist mehr als genug vorhanden, Du hast Pro Bank 128 Speicherplätze, und Bänke kannst Du etliche anlegen, wie Du oben schon gesehen hast.

Es gibt einen Editor für Windows, den ich inzwischen auch unter win7/64 zum Laufen gebracht habe. Damit kann man die Bänke per Sysex laden und speichern, am Gerät selbst einen Dump auslösen geht dagegen nicht.
Der Editor geht nur mit den Firmware-Versionen ab 4.x, wenn Deine anderen MP88 die nicht haben sollten, brauchst Du ein neues EPROM, außer die hätten das Flashboard drin, was ich nicht glaube, denn wenn ein Flashboard verbaut ist, steckt da auch schon eine 4er Firmware drin.

Dein Setup sieht gut aus. Denk dran, daß Du die MP88 auch per Program Change umschalten kannst, also von der Verteiler-MP aus, geht über den Remote-Menüpunkt und braucht einen MIDI Channel. Der kann ja bei beiden gleich sein, nur mußt Du dann die Programme an den beiden Satelliten so legen, daß sie auch die gewünschte Konfig freischalten.

Mit welchem Programm ist die Zeichnung gemacht?

Oh, ich sehe, Du hast einen Yocto. Kommt grad die neue Version davon raus, wurde aber hier noch garnicht thematisiert.
 
  • #36
Hi Dietmar, nochmals DANKE für deine Antwort.
Welchen Win-Editor sprichst du hier an? Ich bin im Studio nun wieder auf Windows umgestiegen (lange Geschichte), hab jedoch Win10/64: wird's auch da laufen?
Ich hab auf all meine drei MP-88 die letzte Firmware (4.412 ist es glaub, oder?! - du hast mir letztes Jahr eine gebrannt und auf ein MP-88 drauf getan, welches ich bei dir gekauft hatte) ;-)

Das mit den Program Changes behalte ich im Hinterkopf: ich bin mehr der "analoge" Typ, also werde ich sehr gerne mit den jeweiligen Remote-Steuerungen die MPs umschalten/umkonfigurieren. Klar, dass dies nur im Studio-Betrieb machbar ist: in einer Live-Situation, muss es viel schneller gehen!

Die Zeichnung hab ich auf der Webseite www.draw.io gemacht - ist gratis und voll der Hammer für solche "banalen" Sachen!

Ja, Yocto - ein leidiges Thema! :-( Firmware ist "halb gebacken", hat noch etliche Bugs und fehlende Features und niemand kümmert sich drum! Vincent (e-licktronic) hat die Nava-Firmware auch nicht viel anders gepflegt (da sind auch noch ein paar Hardware-Fallen) und jetzt kommt die Yocto V2?! Eigentlich verzichte ich sehr gerne auf die V2 - da sollen erst mal die Yocto und die Nava "gefixt" werden! :-(
F.
 
  • #37
Nennt sich MIOC Editor, und eigentlich sollte ich Dir den Link geschickt haben, aber da hatte ich die x64 Version noch nicht laufen. Ich PN Dir den mal, dann kannst probieren, ob der auch unter Win10 tut.

4.412 ist die aktuellste Firmware.

Das mit der Pflege bei Yocto klingt nicht gut, ich dachte grad nach, mir eine zu bauen, aber wenn die Geräte nicht gepflegt werden, lasse ich das und hole mir lieber eine Miami oder ne 522.
 
  • #39
Den Sequenzer bräuchte ich nicht, da ich einen Beatstep Pro habe. Eurorack wollte ich eigentlich nicht anfangen, da es aber dafür bereits ein sehr nettes Samplingmodul gibt, muß ich wohl aber doch mal über ein kleines Rack für nur 1-2 Geräte nachdenken. Danke für den Hinweis.
 
  • #40
Gerne doch! Schade dass es als Klon einer TR-808 kein Äquivalent eines 9090 Drum Synthesizers (für die TR-909) gibt! Letzteres Teil ist ein 1:1 Klon, ohne Sequenzer. Hatte mir auch überlegt, diesen mir zuzulegen anstelle einer Nava (da ich auch den BSP habe).
Naja!
Wenn du in Richtung Modular gehen würdest, da gibt's ein sehr heisser Sequenzer (super für Drums: TipTop Audio Circadian Rhythm)...
F.
 
  • #41
Ich gehe garantiert nicht in Richtung Modular. Ein Faß ohne Boden und zudem für mich ohne wirklichen Nutzen.
 
  • #42
Tach Männers :huhu:

ich muß mal was fragen, da Ihr Euch ja offenbar gut bis sehr gut mit dem PMM-88 auskennt:
kann mir mal jemand eine Assign-Datei 'rüberschieben', am besten mit Kommentar(en), wo was geschieht? Ich habe eine PMM-88E und möchte sie auch gerne mal in mein Live-Setup einbauen. Die PMM will ich mit meinem Behringer FCB1010 umschalten, was ich mir jetzt nicht wirklich schwer vorstelle... aber das Umschalten von Sounds/Bänken auf den Keyboards DX7IID/FD und dem Korg M1 bereiten mir Kopfzerbrechen. Ich hab's halt noch nicht probiert. Ich habe im Manual zum PMM-88E hinten ein(ige) Beispiel(e) zu Assign-Dateien gesehen, welche ja offenbar 'nur' Textdateien sind. Wenn jemand also mal einige Beispiele für 'Soundwechsel und/oder Bankwechsel' hat - z.B. von Sound 1 auf 5 - nur daß ich mal 'n Gefühl dafür bekomme: wie gäht dähm... ;-) Muß nicht unbedingt für die beiden genannten Geräte sein, aber in etwa passen. Den Rest klamüser' ich mir dann zurecht oder frage hier einfach doof nach... ;-)
Daß die anzusteuernden Klangerzeuger auf entsprechenden (=verschiedenen) Midi-Kanälen liegen müssen, ist klar.

Ach so, der MIOC-Editor ist hier lauffähig unter Win7 Pro 32Bit SP1 vorhanden... und ein (bzw. mehrere) anständige(s) MIDI-Interface(s) ebenfalls (u.A. MIO, Emagic MT4, MidiSport 2x2...), und auch noch ein lauffähiger PC mit Win XP drauf - man weiß ja nie :)

Habe auf meiner PMM lt. meinen Aufzeichnungen offenbar mit V.4.22 die 'letzte' Firmware für dieses Gerät drauf. Kartenleser ist auch eingebaut und von mir 'nachträglich' aktiviert worden - hierfür bedurfte es eines GALs und eines dazugehörigen JEDEC-Files, welches mir seinerzeit seitens MidiTemp/Syntax kostenlos per Mail zugesandt wurde - zum 'Selberbrutzeln' :respekt:

Falls das jemand meint zu brauchen... daran soll's nicht scheitern, müßte ich jedoch erst ausgraben.

"Der Worte sind genug gewechselt, nun lasst uns endlich Taten sehen":school:

Mit bestem Gruß,
Michael
 
Zuletzt bearbeitet:
  • #43
Offenbar hast Du die PMM88-E, also ein MIOC-Gerät. Nicht mit der alten PMM-88 verwechseln, sind zwei völlig verschiedene Geräte.

Keine Ahnung, was Du da mit einer Assign-Datei willst. Die hat lediglich was mit dem MIDIplayer-Teil der MP88 zu tun, aus der die PMM88-E abgespeckt wurde und mit der alten PMM-88 rein garnichts. Die Matrixprogramme werden in Binärdateien abgespeichert, es gibt zwei Formate, eins der Hardware, welches auch der Editor lesen kann, und die Bankdateien des Editors.

Das mit den Programmwechseln für die angeschlossenen Geräte geht über die Funktion Send Data bzw Send MIDI, die Daten dazu gibst Du einfach im Editor ein, dazu solltest Du aber Bank Select und Program Change Nummer des angeschlossenen Gerätes kennen.

Dafür gibts eine Formel:

Patch# ÷ 128 = B (B = MIDI Bank, immer die Ganzzahl links vom Dezimalpunkt)

Patch# - (B x 12:cool: = Program Change Number



Beispiel: Patch #1025 soll aufgerufen werden:

1025 ÷ 128 = 8.0078... (.0078 ignorieren, MIDI bank number = :cool:

1025 - (8 x 12:cool: = 1


Die Programme der PMM88E umschalten geht entweder über die Remote, den Fußschalteranschluß (kann man im CNF-Menü zuweisen) oder auch über MIDI, Menüpunkt RMT oder im Editor unter Remote. Hier muß man einen Kanal definieren, auf dem die PMM empfängt, das ist aber in einem Livesetup riskant, falls man nicht einen Filter auf eingehende Program Changes gesetzt hat.

Diese Einstellung gilt dann aber nicht global, sondern nur per Programm, sodaß man sich ein Globalprogramm anlegen muß und dort Remote aktivieren, über die Funktion mit den mehreren Matrixprogrammen gleichzeitig. Dazu braucht es aber eine weitere Bank, die man über Doppelklick auf den Bank-Taster anlegt, die Anleitung dazu findest Du oben im Posting #33.

Für live würde ich das mit einem einfachen Fußschalter machen, das ist das einfachste, oder von der Remote aus. Der MIDI Fußschalter ist Overkill für sowas.

Ich kann Dir aber eine M88 oder BNK Datei erstellen, wo Program Changes drinstehen, wenn Du mir sagst, an welchen Ports welche Geräte hängen.

Auf jeden Fall solltest Du die Ports auch benennen, dazu gibts die Namensfunktion im Editor.

Die Firmware und die JEDEC-Datei für das Cardreader-GAL hätte ich gerne, von der PMM hab ich nur die 4.10 hier.
Gut zu wissen, daß die die JEDEC Dateien rausrücken.
Das GAL ist sicher ein 16V8.
 
Zuletzt bearbeitet:
  • #44
Hallo Dietmar,

danke für Deine schnelle & ausführliche Antwort :-)

Ja, ich habe die PMM-88 E. Schrub ich ja bereits... Assign-Dateien sind also nur für den Player gedacht - ah ja, dann habe ich das wohl durcheinandergebracht. :?

Au ja, 'ne M88 oder BNK-Datei erstellen wär' klasse - die Ports sage ich jetzt mal Port 2 (DX7) &3 (M1) - wenn ich 'das Prinzip' durchschaut habe, wird es für mich sicherlich nicht schwer sein, das noch entsprechend anzupassen.:cool: Soll auch noch ein Boss GX-700 mit dran. Erstmal...


Das mit der Port-Benennung habe ich mir schon früher mal angeschaut - erhöht die Übersichtlichkeit doch enorm. Wie gesagt, erstmal den Anfang finden/machen, dann sehe ich ja, wo's dann noch klemmt und kann weiter dumme Fragen stellen...

Die Dateien für die 4.22 & das GAL gibt's später - gleich erstmal zur Band-Probe (19-22 Uhr). Lass mir doch zu diesem Zweck mal 'ne Mail-Addy zukommen, an die ich die Dateien schicken kann. Klappt dann sicher heute noch...:mrgreen:

Mit bestem Dank & Gruß,
Michael
 
  • #45
Mach doch einfach mal eine Grafik wie Flavio oben, zB mit draw.io, mit Gerätenamen und wie was verteilt werden soll bzw die Kanalaufteilung, siehe Grundlagenartikel zu den Patchbays in meiner Signatur. Das Ganze dann entwder hier posten, dann kann ich Dir ne passende PN schicken.

Für den Liveeinsatz empfiehlt sich evtl. ein W-Modell zusätzlich, da das den Remoteanschluß vorne hat und Du es dann nicht extra immer ausbauen mußt etc. Da reicht vielleicht auch eine MP44W, sollte ich im Zweifel eine da haben. Nutze ich selbst als Testgerät und wird für live vorgesehen.
 
  • #46
Ok, versuche ich mal hinzubekommen. Ich habe das PMM zur Zeit noch hier zu Hause, da kann ich besser fummeln & testen, wenn's soweit ist ;-) Anschluß für Foot Switch ist vorne, für die Remote Control (noch) nicht, lässt sich aber (später) bewerkstelligen.

Wohin soll ich Dir das 'PMM-Geraffel' denn nun senden? Hab's soweit alles z'samm...

Edit: hier mal meine angedachte 'Konstellation':

MIDI-Setup1.webp
 
Zuletzt bearbeitet:
  • #47
Laß den Remoteanschluß hinten, dann lieber gegen ein W-Modell tauschen, da ließe sich drüber reden, mehr per PN.
 
  • #48
Hallo Dietmar,
ich möchte Deine Aufmerksamkeit noch mal auf diese Thematik lenken:
Mach doch einfach mal eine Grafik wie Flavio oben, zB mit draw.io, mit Gerätenamen und wie was verteilt werden soll bzw die Kanalaufteilung, siehe Grundlagenartikel zu den Patchbays in meiner Signatur. Das Ganze dann entwder hier posten, dann kann ich Dir ne passende PN schicken.
Bild hatte ich hier: https://www.sequencer.de/synthesizer/threads/miditemp-mp-88.102688/page-2#post-1569582
'gebastelt' - aber irgendwie ist Dein Angebot
Ich kann Dir aber eine M88 oder BNK Datei erstellen, wo Program Changes drinstehen, wenn Du mir sagst, an welchen Ports welche Geräte hängen.
untergegangen... :shock:
Da jetzt (zumindest bei mir ;-) )wieder etwas mehr Zeit zur Verfügung steht, wollte ich da 'noch mal bei' :-) Zumindest habe ich es erstmal hinbekommen, die bereits (bzw. noch) vom Vorbesitzer vorhandene(n) Programmierung(en) mittels des MIOC-Editors aus der PMM-88 E auszulesen und auf meinem PC abzuspeichern. Da kann ich dann schauen. was da so alles 'vor sich geht'. Problem dabei ist jedoch: ich weiß nicht, was für Geräte der Vorbesitzer damit bedient hat :sad: sonst könnte ich mir in den Unterlagen zu den Geräten mal die MIDI-Implementierung(en) ansehen und schauen, was alles via MIDI so beeinflusst wurde...

Ob Du mir also anhand meiner oben gezeigten Konstellation 'nen kleines, einfaches .BNK-File 'basteln' könntest :?: Einfach mal mit Program Changes, Bank-Wechsel - damit ich mal sehe, wie's aussehen muß. Dann, so denke ich, käme ich erstmal etwas voran... :sequ:
 
  • #49
ich weiß nicht, was für Geräte der Vorbesitzer damit bedient hat :sad: sonst könnte ich mir in den Unterlagen zu den Geräten mal die MIDI-Implementierung(en) ansehen und schauen, was alles via MIDI so beeinflusst wurde...

Wenn der Vorbesitzer die Geräteports benannt hat, vereinfacht das die Sache. Die Namen muß man getrennt über den Menüpunkt "Names" und dann "receive names" abrufen. Vielleicht hilft das ja etwas.
 
  • #50
Wenn der Vorbesitzer die Geräteports benannt hat, vereinfacht das die Sache. Die Namen muß man getrennt über den Menüpunkt "Names" und dann "receive names" abrufen.
Gerade noch mal gecheckt: Nope :-( - alles unbenannt... - wäre jetzt aber auch zu einfach gewesen, oder? ;-)
 
  • #51
Fang lieber bei Null an und bau dir dein eigenes Routing, hab ich auch gemacht, alles direkt am Gerät ohne Editor.
 
  • #52
Fang lieber bei Null an und bau dir dein eigenes Routing, hab ich auch gemacht, alles direkt am Gerät ohne Editor.
Jein - ich will schon mein eigenes Routing zusammenstellen und nicht auf den 'alten', noch in der PMM-88 E vorhandenen Einstellungen aufbauen/aufsetzen. Und den Editor werde ich auch verwenden - ist für mich als alten Sack und wegen der Übersicht und dem (für mich dann) besseren & leichteren Verständnis angenehmer. ;-)

Aber ich muß erstmal einen Anfang & das Gefühl dafür bekommen, wie - wo - was - wodurch & warum. So 'einfache' Dinge wie'n Programmwechsel/Bankwechsel z.B. So Sachen wie SYSex-Befehle gehen ja auch mit dem Gerät, brauche ich aber (vorerst) nicht. Wenn ich's hinbekomme, (m)einen Synth den Sound wechseln zu lassen, sogar mit vorherigem Wechsel der Bank, ist mir schon viel geholfen.

In den 'alten' Daten habe ich gesehen, daß der Vorbesitzer auch gefiltert hat, die mitzuspielenden Notenbereiche eingeschränkt hat, die Lautstärken via MIDI eingestellt & angepasst hat und derlei Dinge... sowas kommt dann später mal dazu.
 
  • #53
Das mit dem Programmwechsel der Geräte soll dann ja, nehme ich an, Songweise passieren. Es braucht dazu übrigens meinem MIDI Fußschalter, da tut es auch ein Normaler, der an die Frontbuchse angeschlossen wird.

Kann man den Behringer auf beliebige Kanäle programmieren?

Die ganzen erweiterten Features muß man ja nicht alle nutzen, es ist aber gut, sie zu haben.

Für erstmal nur Programmwechsel braucht man auch nichts filtern. Ich will mal schauen, ob ich da die Tage was bauen kann, muß mir nochmal die MIDI Implementationen von DX7II und M1 anschauen, wie die das genau haben wollen.
 
  • #56
Hat jemand Verwendung für die Hilfe-Datei zum MIOC-Editor in Deutsch? ;-)
 
  • #58
Was ist denn an der englischen Version 'nicht so gut'?
 
  • #60
Na ja - was heißt besser - die meisten tun sich mit einer Beschreibung in ihrer Muttersprache (in meinem Falle Deutsch) im Regelfalle leichter (so auch ich). Es ist also eine Übersetzung 'fast' 1:1 - 'fast' deshalb, weil ich einige kleine Fehler ausgemerzt habe. Beispiel: laut Hilfe sollte man in 3 Grafiken bestimmte Felder anklicken können, um hierzu eine Info zu bekommen. Geht aber schon 'im Original' nicht - also jeweils den entsprechenden Hinweis entfernt...
 

Neue Beiträge

Zurück
Oben