rolfdegen
||||||||||||
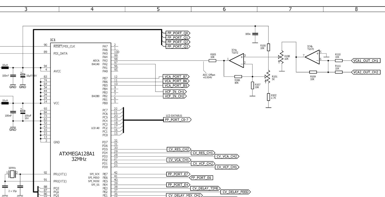
Re: AVR Synthesizer "WAVE 1"
Danke schön. Vom Sound wird der DE:Generator sehr interessant werden. Testweise habe ich heute einen 580KByte großen Chor-Sample geladen und über den eigebauten Stepsequenzer abgespielt.
Im normalen Fall wird der Wellenform Oszillator bei jeder Tastenanschlag retriggert und beginnt das Abspielen des Samples von vorne. Ich habe diese Funktion über einen Switch (ReTrig) abschaltbar gemacht, so dass der Wellenform Oscillator im free run Modus läuft und bei jedem Tastenanschlag ein anderer Wellformabschnitt vom Sample gespielt wird. Der Sound klingt dadurch abwechslungsreicher und weniger statisch. Das funktioniert allerdings nur bei Flächensounds sehr gut.
Sound Beispiel
1.Teil Note trigger Waveform Oszillator
2.Teil: free rum Waveform Oszillator
src: https://soundcloud.com/rolfdegen/osc-re-trigger
Gruß Rolf
Danke schön. Vom Sound wird der DE:Generator sehr interessant werden. Testweise habe ich heute einen 580KByte großen Chor-Sample geladen und über den eigebauten Stepsequenzer abgespielt.
Im normalen Fall wird der Wellenform Oszillator bei jeder Tastenanschlag retriggert und beginnt das Abspielen des Samples von vorne. Ich habe diese Funktion über einen Switch (ReTrig) abschaltbar gemacht, so dass der Wellenform Oscillator im free run Modus läuft und bei jedem Tastenanschlag ein anderer Wellformabschnitt vom Sample gespielt wird. Der Sound klingt dadurch abwechslungsreicher und weniger statisch. Das funktioniert allerdings nur bei Flächensounds sehr gut.
Sound Beispiel
1.Teil Note trigger Waveform Oszillator
2.Teil: free rum Waveform Oszillator
src: https://soundcloud.com/rolfdegen/osc-re-trigger
Gruß Rolf

