rolfdegen
||||||||||||
Re: AVR Synthesizer "WAVE 1"
Hallöchen..
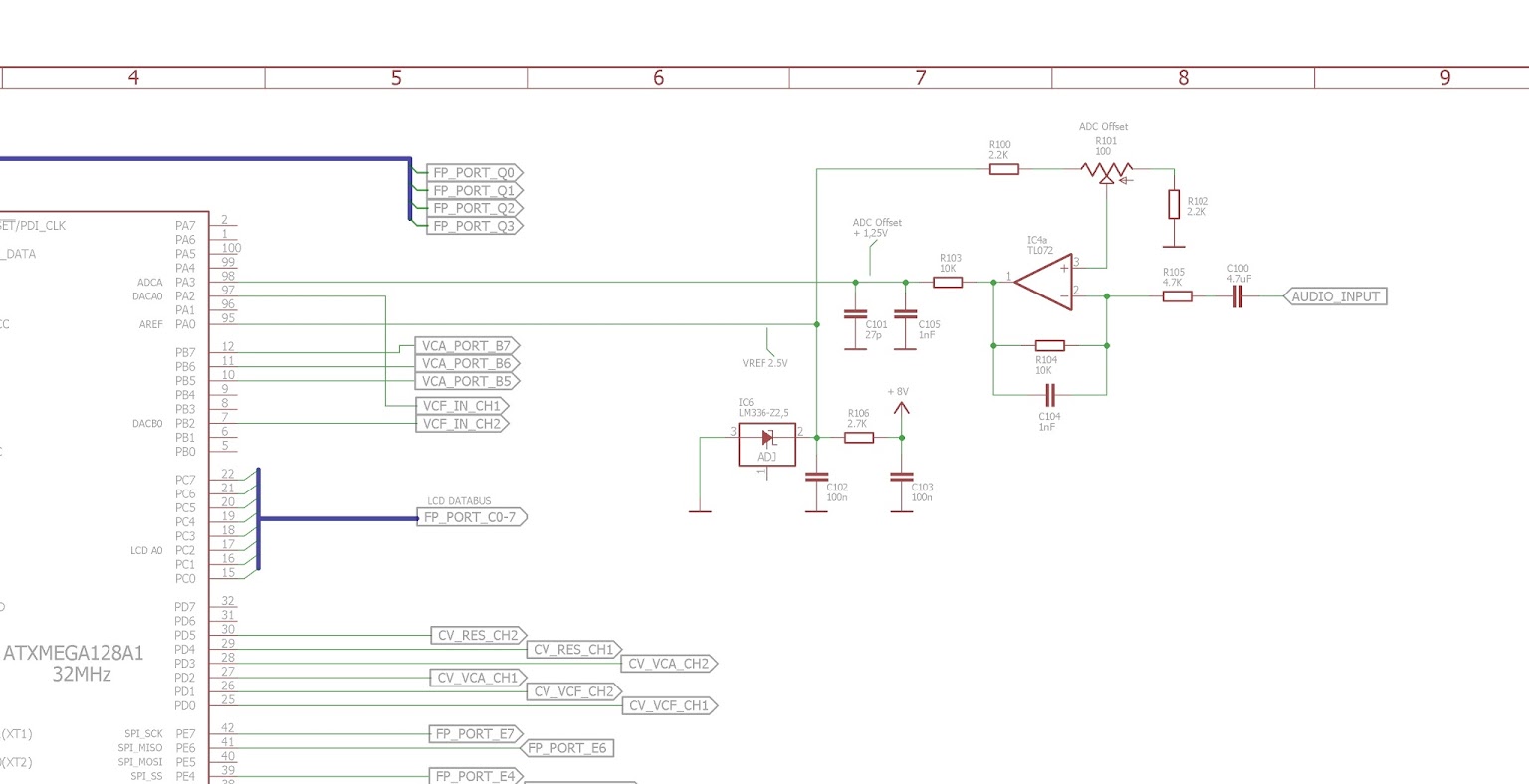
Ich habe die Eingangsschaltung für den Analog Digital Wandler etwas verbessert. Als erstes habe ich die interne Referenzspannungsquelle im Xmega durch einen LM336-Z2.5 ersetzt. Der LM336 erzeugt eine positive Referenzspannung von 2.5 Volt. Über den Port-Eingang PA0 wird die Referenzspannung dem Xmega zugeführt. Da ich den ADC-Eingang im sogenannten Single-ended Mode betreibe, benötigt dieser am Eingang eine positive Offset Spannung von 1.25 Volt die ich über den Spannungsteiler aus R100, R101 und R102 einstelle. Die Kondensatoren C101, C104 und C105 verringern hochfrequente Störanteile. Der Widerstand R103 dient als Strombegrenzer für den ADC-Eingang bei zu hohen Eingangsspannungen die bei Übersteuerung am Audio-Eingang auftreten können. Interne Schutzdioden im ADC-Eingang des Xmega schützen zusätzlich. Die Störgeräusche sind jetzt minimal. Der ADC im Xmega arbeitet mit einer Samplerate von 40KHz. Ein steilflankiger Tiefpassfilter ist dadurch nicht mehr notwendig. Für einen 8Bit Sampler ist der Klang erstaunlich gut. Hab mal ein Hörbeispiel auf Soundcloud hochgeladen.
Bild: ADC-Input
src: https://soundcloud.com/rolfdegen/sample-demo-02
Gruß Rolf
Hallöchen..
Ich habe die Eingangsschaltung für den Analog Digital Wandler etwas verbessert. Als erstes habe ich die interne Referenzspannungsquelle im Xmega durch einen LM336-Z2.5 ersetzt. Der LM336 erzeugt eine positive Referenzspannung von 2.5 Volt. Über den Port-Eingang PA0 wird die Referenzspannung dem Xmega zugeführt. Da ich den ADC-Eingang im sogenannten Single-ended Mode betreibe, benötigt dieser am Eingang eine positive Offset Spannung von 1.25 Volt die ich über den Spannungsteiler aus R100, R101 und R102 einstelle. Die Kondensatoren C101, C104 und C105 verringern hochfrequente Störanteile. Der Widerstand R103 dient als Strombegrenzer für den ADC-Eingang bei zu hohen Eingangsspannungen die bei Übersteuerung am Audio-Eingang auftreten können. Interne Schutzdioden im ADC-Eingang des Xmega schützen zusätzlich. Die Störgeräusche sind jetzt minimal. Der ADC im Xmega arbeitet mit einer Samplerate von 40KHz. Ein steilflankiger Tiefpassfilter ist dadurch nicht mehr notwendig. Für einen 8Bit Sampler ist der Klang erstaunlich gut. Hab mal ein Hörbeispiel auf Soundcloud hochgeladen.
Bild: ADC-Input
src: https://soundcloud.com/rolfdegen/sample-demo-02
Gruß Rolf

