3
3456778674
Guest
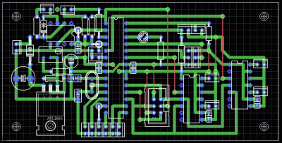
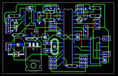
Gestern noch mal die "Erweiterungs-Wunschliste" durchgegangen, die muss so halbwegs stehen, damit man die Pinbelegung der Basisversion richtig machen kann.
+ 2. DAC, dann 4 CV-Ausgänge
+ 3 weitere Gates. (Wobei da m.E. auch 2 reichen, für 4 fach Polyphon wird man sich eher ein dickeres Interface hinstellen ... )
+ "Tune" Eingang für Auto-Tune-Funktion.
+ DCO-Steuerausgang. (Taugt auch direkt als DCO, dann aber nur mit Pulswelle. )
+ Clock-Ausgang (Midi-Clock mit einstellbarem Teiler)
+ Run/Stop Ausgang (Midi-Start-Stop, für einen Sequencer)
+ 2 Poti-Eingänge, um Interface-Parameter zu steuern (eines wird den Midi-Clock-Teiler einstellen)
+ I²C-Bus EEPROM (mehr permanent Speicher, braucht man im/als Interface nicht ... )
+ Midi-Ausgang
Dafür sind praktisch nur die Steckverbinder nötig.
Midi-Thru bräuchte "erheblich" extra Teile, gibt es daher nicht. Den Out als "Thru" programmieren ist allerdings kein Problem (und hat dann auch nur die dabei unvermeidlichen 0,33ms Extra-Latenz).
+ 2. DAC, dann 4 CV-Ausgänge
+ 3 weitere Gates. (Wobei da m.E. auch 2 reichen, für 4 fach Polyphon wird man sich eher ein dickeres Interface hinstellen ... )
+ "Tune" Eingang für Auto-Tune-Funktion.
+ DCO-Steuerausgang. (Taugt auch direkt als DCO, dann aber nur mit Pulswelle. )
+ Clock-Ausgang (Midi-Clock mit einstellbarem Teiler)
+ Run/Stop Ausgang (Midi-Start-Stop, für einen Sequencer)
+ 2 Poti-Eingänge, um Interface-Parameter zu steuern (eines wird den Midi-Clock-Teiler einstellen)
+ I²C-Bus EEPROM (mehr permanent Speicher, braucht man im/als Interface nicht ... )
+ Midi-Ausgang
Dafür sind praktisch nur die Steckverbinder nötig.
Midi-Thru bräuchte "erheblich" extra Teile, gibt es daher nicht. Den Out als "Thru" programmieren ist allerdings kein Problem (und hat dann auch nur die dabei unvermeidlichen 0,33ms Extra-Latenz).

... )
