GKMsound
Systemimmun
Ich bastel gerade an einer Schaltung die ein Trigger zu einem Gate macht , mit einstellbarer Länge und auch CV steuerbar.
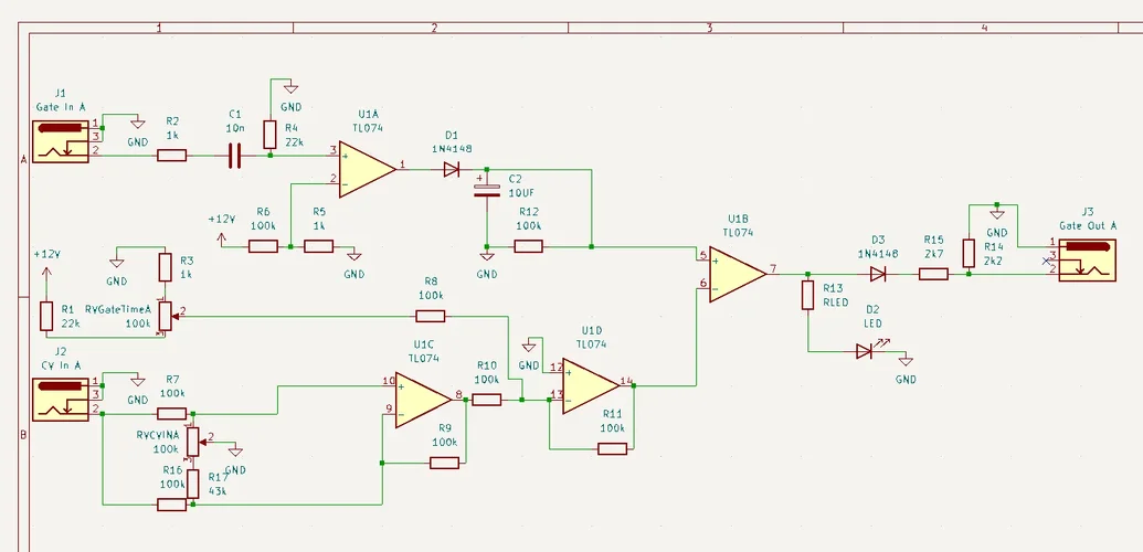
Baupläne dafür habe ich nur hier gefunden was ich auch umsetzte :

Das funktioniert so prinzipiell schon gut.
2 Sachen stören mich noch:
1. CV IN sollte bei höherer Spannung die Zeit verlängern nicht verkürzen, das Poti könnte dämpfen und auch invertieren.
2. Die Spannung des Gate In hat Einfluss auf die Länge des Gate Out. Was aber vielleicht auch ein Vorteil sein kann.
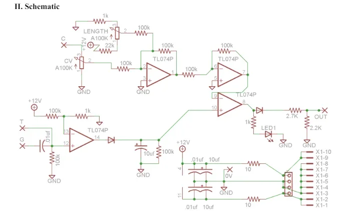
Zum ersten Problem habe ich probiert :

Das funktionierte gar nicht, der Ausgang blieb immer hoch.

So funktionierte es nur in einem sehr kleinen Reglerbereich.
Da ich keine Ahnung habe solche Schaltungen richtig zu berechnen bin ich auf das praktische Testen angewiesen.
Aber ich glaube das es vom Prinzip her nicht funktionieren wird ohne zusätzlichen OP für das invertieren der CV Spannung.
Was meint ihr?
Vielleicht gibt es auch ein DIY-Projekt was schon alles richtig macht und ich nur nicht gefunden habe?
Baupläne dafür habe ich nur hier gefunden was ich auch umsetzte :

Das funktioniert so prinzipiell schon gut.
2 Sachen stören mich noch:
1. CV IN sollte bei höherer Spannung die Zeit verlängern nicht verkürzen, das Poti könnte dämpfen und auch invertieren.
2. Die Spannung des Gate In hat Einfluss auf die Länge des Gate Out. Was aber vielleicht auch ein Vorteil sein kann.
Zum ersten Problem habe ich probiert :

Das funktionierte gar nicht, der Ausgang blieb immer hoch.

So funktionierte es nur in einem sehr kleinen Reglerbereich.
Da ich keine Ahnung habe solche Schaltungen richtig zu berechnen bin ich auf das praktische Testen angewiesen.
Aber ich glaube das es vom Prinzip her nicht funktionieren wird ohne zusätzlichen OP für das invertieren der CV Spannung.
Was meint ihr?
Vielleicht gibt es auch ein DIY-Projekt was schon alles richtig macht und ich nur nicht gefunden habe?



