GKMsound
Systemimmun
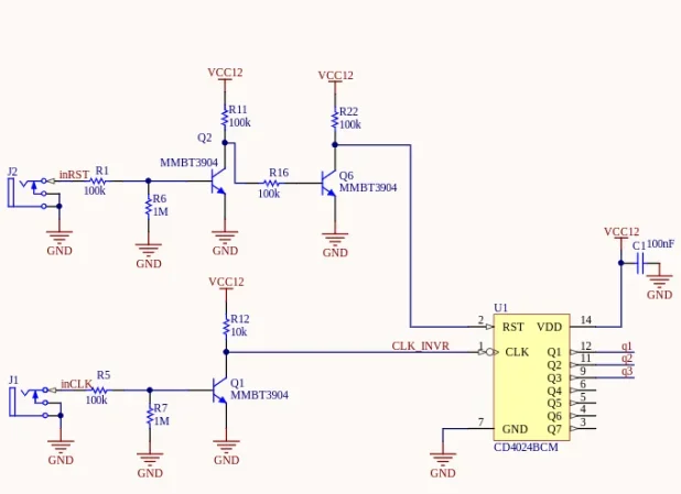
Trotzdem und grundsätzlich ist die Taktansteuerung mit einem langsamen TL0xx und Diode/Widerstand recht abenteuerlich
Also sollten die 100k auf GND und die Dioden nach dem TL074 an den Eingängen noch einfach weg?
Gibt es den einen passenden 4 fach Komparator mit selber Pinbelegung wie TL074?

