Folge dem Video um zu sehen, wie unsere Website als Web-App auf dem Startbildschirm installiert werden kann.
Anmerkung: This feature may not be available in some browsers.
 
 
		
				
			 
 
		
				
			Kollege Bodo hat Dir ja schon mit der Schaltung geholfen. Nach meiner Erfahrung ist aber die Schaltung das wenigste und die meisten Probleme scheitern an der physischen Realisierung. Daher: Wie gut bist Du denn in Sachen Mechanik?Hallo,
ich bin leider noch ziemlich am Anfang, was meine Elektrotechnischen Kenntnisse angeht und kann mir nicht einfach so etwas herbeidenken.
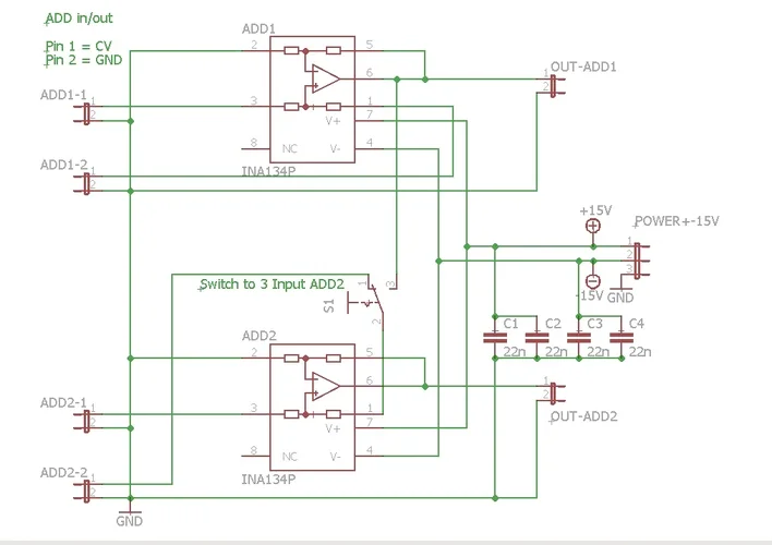
Daher die Frage, ob ihr gute DIY Projekte kennt, um einen einfachen analogen Summierer wie den hier selber zu bauen / zu entwerfen.
 
			 
 
		
				
			 
 
		
				
			Hey, danke für die schnellen Antworten.Kollege Bodo hat Dir ja schon mit der Schaltung geholfen. Nach meiner Erfahrung ist aber die Schaltung das wenigste und die meisten Probleme scheitern an der physischen Realisierung. Daher: Wie gut bist Du denn in Sachen Mechanik?
Kannst Du den Schaltplan in eine Lochrasterplatine übertragen? Kannst Du Löten? Kannst Du selber eine Frontplatte herstellen?
 
 
		
				
			Jaan Vcc + und Vcc - kommen beide an die jeweiligen 12V Anschlüsse?
Üblich ist 1 , welche du möchtest ... kannst du berechen.Wie berechne ich, welche Verstärkung ich möchte ?

Na die werden summiert, wenn die Summe zu hoch wird (> Vcc) clippt es. Das passiert bei 100k Eingangswiderstand kaum.Bzw. was passiert, wenn ich unterschiedlich viele Inputs habe ?
Das kenne ich so nicht, zumal die Eingänge am zweiten OP dann ja vom ersten subtrahiert werden.Würde ich das ganze jetzt erweitern wollen auf mehrere Inputs, zb. 6 - mach ich einfach mehr parallel geschaltet vor dem Eingang oder hab ich evtl schon bald zu geringen Rauschabstand und mach einen zweiten OP Amp an den Ausgang des ersten + weitere Inputs an den zweiten ? z.B. wie in Bild 2.?
Nein würde ich nicht machen.Abschluss zum Ground mit .. einem Tiefpass?
 
 
		
				
			 
					
				
 
	 
 
		
				
			Die Platine muss ja nicht parallel zur Frontplatte positioniert sein. Für ein paar Widerstände und einen TL072 genügen dann drei oder vier zentimeter Tiefe.Wenn es wirklich in 1U realisiert werden soll, dann sollte man sich auch immer die mechanische „Spezifikation“ für die Platine ansehen: https://intellijel.com/support/1u-technical-specifications/
Für eine Testplatine in Loch- oder Streifenraster, bleibt da bei gut 22 mm vermutlich nicht viel Platz auf der Platine.
Da hast du natürlich völlig recht. Ehrlich gesagt hatte ich nicht in Erwägung gezogen die Platine nicht parallel zu positionieren. Allerdings wird es mit zwei Reihen für die Buchsen nicht viel einfacher.Die Platine muss ja nicht parallel zur Frontplatte positioniert sein. Für ein paar Widerstände und einen TL072 genügen dann drei oder vier zentimeter Tiefe.
Wenn er als Buchsen "Lumberg 1503-09" nimmt, dann ist Platinenbefestigung an der Frontplatte auch schon klar.
 
